电脑桌面
添加小米粒文库到电脑桌面
安装后可以在桌面快捷访问

临床诊断总结VIP免费

临床诊断总结_第1页
1/9
临床诊断总结_第2页
2/9
临床诊断总结_第3页
3/9
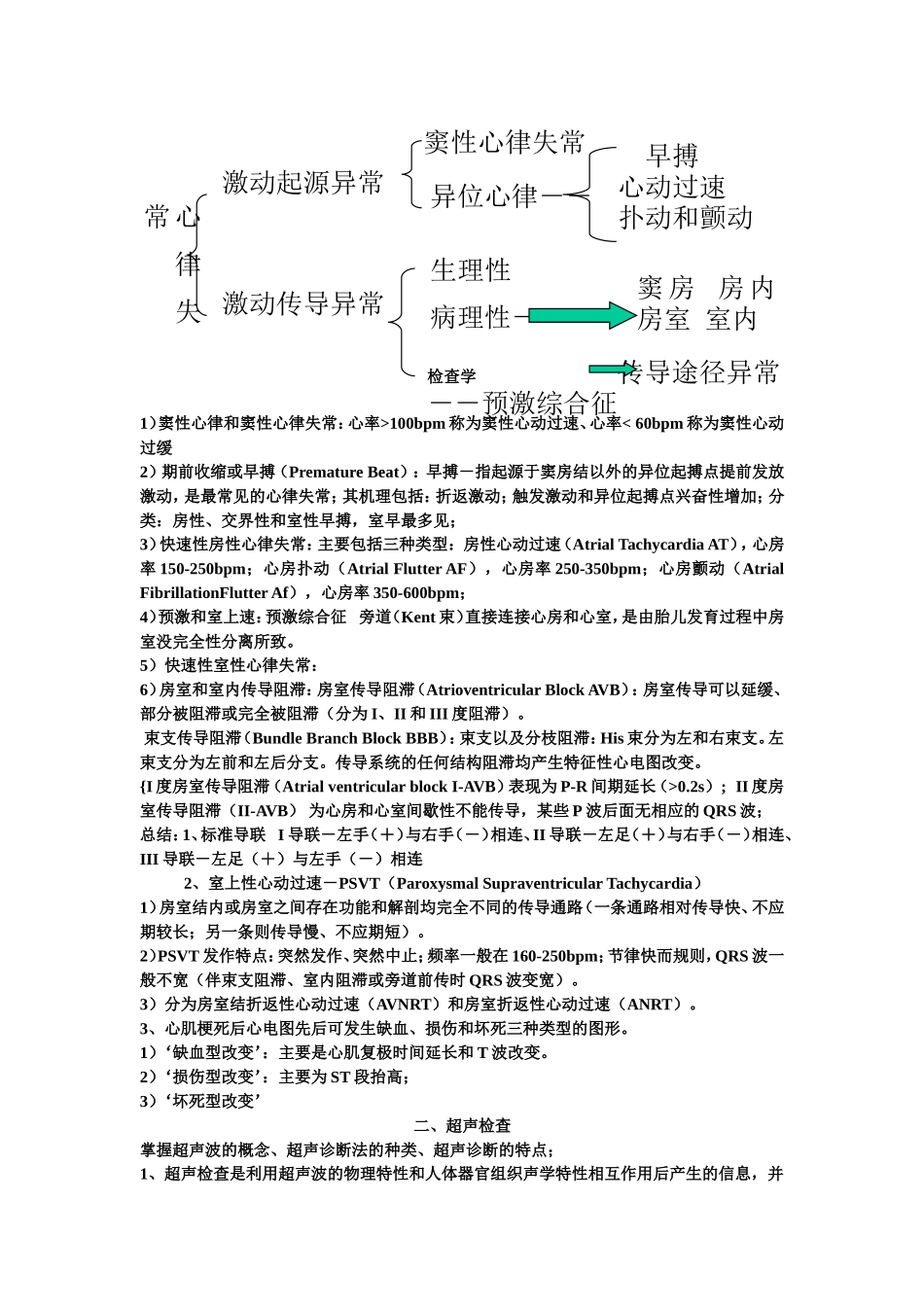
第一篇诊断技术第一部分症状学1、当机体在各种原因(常见是致热原)作用下引起体温调节中枢的功能障碍时,体温升高超出正常范围,称为发热。2、人体组织间隙有过多的液体积聚使组织肿胀称为水肿(edema)。发生于体腔内称为积液(dydrops)。水肿分类:按范围:全身性、局部性水肿按性质:凹陷性、非凹陷性水肿3、呼吸困难:是指患者主观感到空气不足、呼吸费力;客观表现呼吸运动用力,重者鼻翼扇动、张口耸肩,甚至出现发绀,呼吸辅助肌也参加活动,并伴有呼吸频率、深度与节律的异常。4、咯血(Hemoptysis):指喉及喉以下呼吸道任何部位的出血,经咳嗽动作从口腔排出。呕血是指患者呕吐血液,在确定呕血之前,必须排出口腔、鼻、咽、喉等部位的出血以及血。便血是指消化道出血时,血从肛门排出,色鲜红、暗红或柏油样黑便或粪便带血。一般认为消化道出血量在50ml以上时即可出现黑便,5-7ml时隐血实验呈阳性反应。第二部分体格检查1、体格检查:是指医师运用自己的感官和借助于传统或简便的检查工具(如体温表、血压计、扣诊锤、听诊器等)来客观的了解和评估病人身体状况的一系列最基本的检查方法。2、基本检查法:视诊(inspection)触诊(palpation)叩诊(percussion)听诊(auscultation)嗅诊(smelling)3、生命征(vitalsign):生命征是体格检查必须检查的项目之一,包括体温、脉搏、呼吸、血压4、体格检查是医生了解患者病情的最基本的检查方法。体格检查的基本方法是视、触、叩、听、嗅。一般检查的内容包括:性别、年龄、生命征、发育与营养、意识状态、面容表情、体位姿态、步态、皮肤、淋巴结等。头部检查包括头颅和五官。颈部检查包括气管、颈部血管和甲状腺。5、胸肺检查顺序:视、触、叩、听6、正常呼吸:16-18次/分(新生儿快约44)第三部分器械检查一、心电学检查1、ECG产生:心肌细胞除极和复极引起心肌收缩和舒张,这些电生理变化通过肢体和胸壁记录下来,能被描述在坐标纸上产生一个电(流)(ECG-electrocardiogram).1)窦房结是一个天然的起搏器(naturalpacemaker)2)心房除极:向左、向下、向后P波;心室除极:(最先从室间隔开始)产生一个向左、向下、向前的QRS波3)与单个细胞不同,心室除极心内膜到心外膜,复极从心外膜开始向心内膜方向推进4)除极时检测电极对向正电荷(面向除极方向)产生向上的波形,背向除极方向产生向下的波形2、导联体系:心电图的导联体系1)标准导联2)胸壁六导联3)加压肢体导联4)横向和额面导联标准导联(StandardLead):I、II、III导联【I导联:左手(+)连接右手(-);II导联:左足(+)连接右手(-);III导联:左足(+)连接左手(-)】胸壁六导联:V1-胸骨右缘第4肋间;V2-胸骨左缘第4肋间;V3-介于V2和V4之间;V4-锁骨中线第5肋间;V5-腋前线与V4同一水平;V6-腋中线与V4同一水平单极加压肢体导联:加压肢体导联--记录的图形放大了50%,称为加压单极肢体导联(augmentedunipolarlimblead);aVR、aVF和aVL(a代表加压、V代表单极){常规十二导联心电图体系:三个“标准导联”、三个加压单极肢体导联、六个心前导联}3、标准12导联心电图的解剖关系II、III和aVF:心脏下壁V1toV4:心脏的前壁I、aVL、V5和V6:心脏外侧壁V1和aVR:右房和右室腔4、窦性P波的特征:I和II导联直立、II和V1导联最清楚、V1常为双相波、时相<3个小正方形(0.12s)、振幅<2.5个正方形(0.25mV)5、PR间期代表心房开始除极到心室开始除极的时间;P-R间期测定是从P波起点到QRS波的起点;正常PR间期为3to5个小正方形(0.12-0.20s),老年人可达0.22s6、QRS波代表心室除极的电活动。测定QRS波最宽的导联为QRS波的时相,后者不应该超过2个半小正方形(0.10s),最多不能超过0.11s。正常QRS波,时相<0.11s(一般为0.06-0.10s);7、ST段(STSegment):ST段的重要性在于它是否抬高或压低!肢导联ST段可能较等电位线高出0.1mV,V1-V3导联可抬高0.3mV,但V4-5很少高出0.1mV;但任何导联的ST段压低都不应超过0.05mV;V1-V3快速下降的S波可以直接和T波融合,使J点不清楚,这种情况所致的ST段抬高被称为“hightake-off”-高起点或‘早期复极化...

1、当您付费下载文档后,您只拥有了使用权限,并不意味着购买了版权,文档只能用于自身使用,不得用于其他商业用途(如 [转卖]进行直接盈利或[编辑后售卖]进行间接盈利)。
2、本站所有内容均由合作方或网友上传,本站不对文档的完整性、权威性及其观点立场正确性做任何保证或承诺!文档内容仅供研究参考,付费前请自行鉴别。
3、如文档内容存在违规,或者侵犯商业秘密、侵犯著作权等,请点击“违规举报”。

碎片内容

临床诊断总结

确认删除?
VIP
微信客服
  • 扫码咨询
会员Q群
  • 会员专属群点击这里加入QQ群
客服邮箱
回到顶部