电脑桌面
添加小米粒文库到电脑桌面
安装后可以在桌面快捷访问

网络安全基础知识试题及答案VIP免费

网络安全基础知识试题及答案_第1页
1/5
网络安全基础知识试题及答案_第2页
2/5
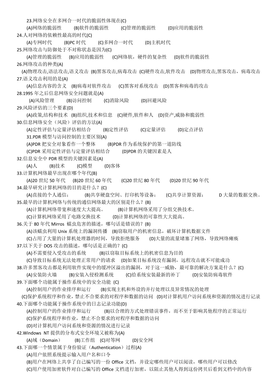
网络安全基础知识试题及答案1.使网络服务器中充斥着大量要求回复的信息,消耗带宽,导致网络或系统停止正常服务,这属于什么攻击类型?(A)A、拒绝服务B、文件共享C、BIND漏洞D、远程过程调用2.为了防御网络监听,最常用的方法是(B)A、采用物理传输(非网络)B、信息加密C、无线网D、使用专线传输3.向有限的空间输入超长的字符串是哪一种攻击手段?(A)A、缓冲区溢出;B、网络监听C、拒绝服务D、IP欺骗4.主要用于加密机制的协议是(D)A、HTTPB、FTPC、TELNETD、SSL5.用户收到了一封可疑的电子邮件,要求用户提供银行账户及密码,这是属于何种攻击手段?(B)A、缓存溢出攻击;B、钓鱼攻击C、暗门攻击;D、DDOS攻击6.WindowsNT和Windows2000系统能设置为在几次无效登录后锁定帐号,这可以防止(B)A、木马;B、暴力攻击;C、IP欺骗;D、缓存溢出攻击7.在以下认证方式中,最常用的认证方式是:(A)A基于账户名/口令认证B基于摘要算法认证;C基于PKI认证;D基于数据库认证8.以下哪项不属于防止口令猜测的措施?(B)A、严格限定从一个给定的终端进行非法认证的次数;B、确保口令不在终端上再现;C、防止用户使用太短的口令;D、使用机器产生的口令9.下列不属于系统安全的技术是(B)A、防火墙B、加密狗C、认证D、防病毒10.抵御电子邮箱入侵措施中,不正确的是(D)A、不用生日做密码B、不要使用少于5位的密码C、不要使用纯数字D、自己做服务器11.不属于常见的危险密码是(D)A、跟用户名相同的密码B、使用生日作为密码C、只有4位数的密码D、10位的综合型密码12.不属于计算机病毒防治的策略的是(D)A.确认您手头常备一张真正“干净”的引导盘B.及时、可靠升级反病毒产品C.新购置的计算机软件也要进行病毒检测D.整理磁盘13.针对数据包过滤和应用网关技术存在的缺点而引入的防火墙技术,这是()防火墙的特点。(D)A、包过滤型B、应用级网关型C、复合型防火墙D、代理服务型14.在每天下午5点使用计算机结束时断开终端的连接属于(A)A、外部终端的物理安全B、通信线的物理安全C、**数据D、网络地址欺骗15.2003年上半年发生的较有影响的计算机及网络病毒是什么(B)(A)SARS(B)SQL杀手蠕虫(C)手机病毒(D)小球病毒16.SQL杀手蠕虫病毒发作的特征是什么(A)(A)大量消耗网络带宽(B)攻击个人PC终端(C)破坏PC游戏程序(D)攻击手机网络17.当今IT的发展与安全投入,安全意识和安全手段之间形成(B)(A)安全风险屏障(B)安全风险缺口(C)管理方式的变革(D)管理方式的缺口18.我国的计算机年犯罪率的增长是(C)(A)10%(B)160%(C)60%(D)300%19.信息安全风险缺口是指(A)(A)IT的发展与安全投入,安全意识和安全手段的不平衡(B)信息化中,信息不足产生的漏洞(C)计算机网络运行,维护的漏洞(D)计算中心的火灾隐患20.信息网络安全的第一个时代(B)(A)九十年代中叶(B)九十年代中叶前(C)世纪之交(D)专网时代21.信息网络安全的第三个时代(A)(A)主机时代,专网时代,多网合一时代(B)主机时代,PC机时代,网络时代(C)PC机时代,网络时代,信息时代(D)2001年,2002年,2003年22.信息网络安全的第二个时代(A)(A)专网时代(B)九十年代中叶前(C)世纪之交23.网络安全在多网合一时代的脆弱性体现在(C)(A)网络的脆弱性(B)软件的脆弱性(C)管理的脆弱性(D)应用的脆弱性24.人对网络的依赖性最高的时代(C)(A)专网时代(B)PC时代(C)多网合一时代(D)主机时代25.网络攻击与防御处于不对称状态是因为(C)(A)管理的脆弱性(B)应用的脆弱性(C)网络软,硬件的复杂性(D)软件的脆弱性26.网络攻击的种类(A)(A)物理攻击,语法攻击,语义攻击(B)黑客攻击,病毒攻击(C)硬件攻击,软件攻击(D)物理攻击,黑客攻击,病毒攻击27.语义攻击利用的是(A)(A)信息内容的含义(B)病毒对软件攻击(C)黑客对系统攻击(D)黑客和病毒的攻击28.1995年之后信息网络安全问题就是(A)(A)风险管理(B)访问控制(C)消除风险(D)回避风险29.风险评估的三个要素(D)(A)政策,结构和技术(B)组织,技术和信息(C)硬件,软件和人(D)资产,威胁和脆弱性30.信息网络安全(风险)评估的方法(A)(A)定性评估与定量评估相结合(B)定性评估(C)定量评估(D)定点评估31.PDR模型与访问控制的主要区别(A)(A)PDR把安全对象看作一个整体(B)PDR作为系统...

1、当您付费下载文档后,您只拥有了使用权限,并不意味着购买了版权,文档只能用于自身使用,不得用于其他商业用途(如 [转卖]进行直接盈利或[编辑后售卖]进行间接盈利)。
2、本站所有内容均由合作方或网友上传,本站不对文档的完整性、权威性及其观点立场正确性做任何保证或承诺!文档内容仅供研究参考,付费前请自行鉴别。
3、如文档内容存在违规,或者侵犯商业秘密、侵犯著作权等,请点击“违规举报”。

碎片内容

网络安全基础知识试题及答案

确认删除?
VIP
微信客服
  • 扫码咨询
会员Q群
  • 会员专属群点击这里加入QQ群
客服邮箱
回到顶部