电脑桌面
添加小米粒文库到电脑桌面
安装后可以在桌面快捷访问

九年级物理 第十章 多彩的物质世界复习教案 人教新课标版VIP免费

九年级物理 第十章 多彩的物质世界复习教案 人教新课标版_第1页
1/9
九年级物理 第十章 多彩的物质世界复习教案 人教新课标版_第2页
2/9
九年级物理 第十章 多彩的物质世界复习教案 人教新课标版_第3页
3/9
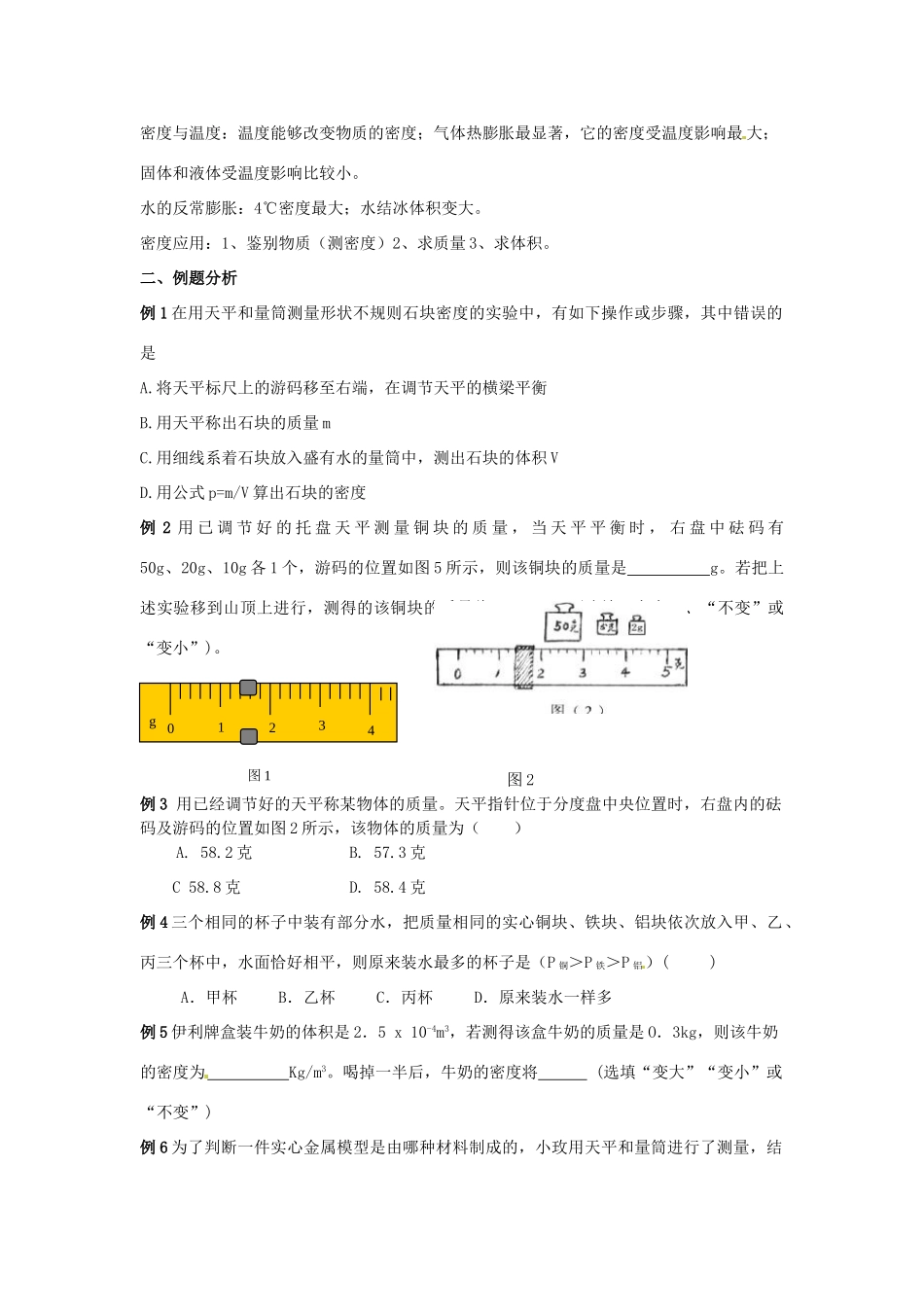
第十章多彩的物质世界●单元复习目的一、知识与技能1.知道宇宙是由物质组成的,物质是由分子和原子组成的。原子的结构。2.了解纳米科学技术及纳米材料的应用和发展前景。3.知道质量的初步概念及其单位。掌握天平的使用方法。4.理解密度的物理意义,能用密度公式进行简单计算,记住水的密度。5.尝试用密度知识解决简单的问题。能解释生活中一些与密度有关的物理现象。6.学会量筒的使用方法。一是用量筒测量液体体积的方法;二是用量筒测量不规则形状物体体积的方法。二、过程与方法1.会调节天平,会使用天平测质量。2.会用量筒、天平测固体和液体的密度。三、情感、态度与价值观培养学生对物理美的欣赏能力。●复习重点和难点重点:质量、天平的使用、密度的测定及应用。难点:密度的概念。●课时安排:二课时第一课时●授课时间:5月21日一、基础知识(一)宇宙和微观世界宇宙→银河系→太阳系→地球1.物质由分子组成;分子是保持物质原来性质的一种粒子;一般大小只有百亿分之几米(0.3-0.4nm)。2.物质三态的性质:固体:分子排列紧密,粒子间有强大的作用力。固体有一定的形状和体积。液体:分子没有固定的位置,运动比较自由,粒子间的作用力比固体的小;液体没有确定的形状,具有流动性。气体:分子极度散乱,间距很大,并以高速向四面八方运动,粒子间作用力微弱,易被压缩,气体具有流动性。3.分子由原子组成,原子由原子核和(核外)电子组成(和太阳系相似),原子核由质子和中子组成。4.纳米科技:(1nm=10-9m),纳米尺度:(0.1-100nm)。研究的对象是一小堆分子或单个的原子、分子。(二)质量1.质量:物体含有物质的多少。质量是物体本身的一种属性,它的大小与形状、状态、位置、温度等无关。物理量符号:m。单位:kg、t、g、mg。1t=103kg,1kg=103g,1g=103mg.2.天平:原理:杠杆原理。注意事项:被测物体不要超过天平的称量;向盘中加减砝码要用镊子,不能把砝码弄脏、弄湿;潮湿的物体和化学药品不能直接放到天平的盘中使用:(1)把天平放在水平台上;(2)把游码放到标尺放到左端的零刻线处,调节横梁上的平衡螺母,使天平平衡(指针指向分度盘的中线或左右摆动幅度相等)。(3)把物体放到左盘,右盘放砝码,增减砝码并调节游码,使天平平衡。(4)读数:砝码的总质量加上游码对应的刻度值。注:失重时(如:宇航船)不能用天平称量质量。(三)密度1.密度是物质的一种特殊属性;同种物质的质量跟体积成正比,质量跟体积的比值是定值。2.密度:单位体积某种物质的质量叫做这种物质的密度。3.密度公式:p=m/V单位:kg/m3g/cm31×103kg/m3=1g/cm3。1L=1dm3=10-3m3;1ml=1cm3=10-3L=10-6m3。4.密度大小与物质的种类、状态有关,受到温度的影响,与质量、体积无关。(四)测量物质的密度1.实验原理:p=m/V2.实验器材:天平、量筒、烧杯、细线3.量筒:测量液体体积(可间接测量固体体积),读数是以凹液面的最低处为准。4.测固体(密度比水大)的密度:步骤:(1)用天平称出固体的质量m;(2)在量筒里倒入适量(能浸没物体,又不超过最大刻度)的水,读出水的体积V1;(3)用细线拴好物体,放入量筒中,读出总体积V2;(4)用公式:p=m/V2-V1。注:若固体的密度比水小,可采用针压法和重物下坠法。5.测量液体的密度步骤:(1)用天平称出烧杯和液体的总质量m1;(2)把烧杯里的液体倒入量筒中一部分,读出液体的体积V2;(3)用天平称出剩余的液体和烧杯的质量m2;(4)用公式:p=m1-m2/V2。(五)密度与社会生活密度是物质的基本属性(特性),每种物质都有自己的密度。密度与温度:温度能够改变物质的密度;气体热膨胀最显著,它的密度受温度影响最大;固体和液体受温度影响比较小。水的反常膨胀:4℃密度最大;水结冰体积变大。密度应用:1、鉴别物质(测密度)2、求质量3、求体积。二、例题分析例1在用天平和量筒测量形状不规则石块密度的实验中,有如下操作或步骤,其中错误的是A.将天平标尺上的游码移至右端,在调节天平的横梁平衡B.用天平称出石块的质量mC.用细线系着石块放入盛有水的量筒中,测出石块的体积VD.用公式p=m/V算出石块的密度例2用已调...

1、当您付费下载文档后,您只拥有了使用权限,并不意味着购买了版权,文档只能用于自身使用,不得用于其他商业用途(如 [转卖]进行直接盈利或[编辑后售卖]进行间接盈利)。
2、本站所有内容均由合作方或网友上传,本站不对文档的完整性、权威性及其观点立场正确性做任何保证或承诺!文档内容仅供研究参考,付费前请自行鉴别。
3、如文档内容存在违规,或者侵犯商业秘密、侵犯著作权等,请点击“违规举报”。

碎片内容

九年级物理 第十章 多彩的物质世界复习教案 人教新课标版

您可能关注的文档

慧源书苑+ 关注
实名认证
内容提供者

热爱教育事业,爱好互联网行业

确认删除?
VIP
微信客服
  • 扫码咨询
会员Q群
  • 会员专属群点击这里加入QQ群
客服邮箱
回到顶部