电脑桌面
添加小米粒文库到电脑桌面
安装后可以在桌面快捷访问

七年级科学下册 第2章 第2节 声音的产生和传播教案2 浙教版-浙教版初中七年级下册自然科学教案VIP免费

七年级科学下册 第2章 第2节 声音的产生和传播教案2 浙教版-浙教版初中七年级下册自然科学教案_第1页
1/4
七年级科学下册 第2章 第2节 声音的产生和传播教案2 浙教版-浙教版初中七年级下册自然科学教案_第2页
2/4
七年级科学下册 第2章 第2节 声音的产生和传播教案2 浙教版-浙教版初中七年级下册自然科学教案_第3页
3/4
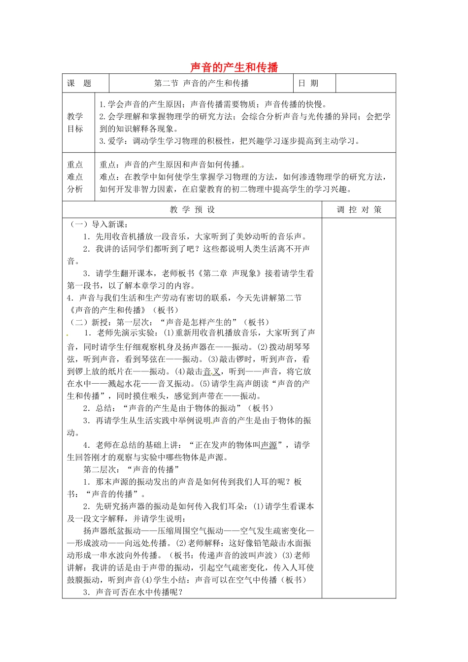
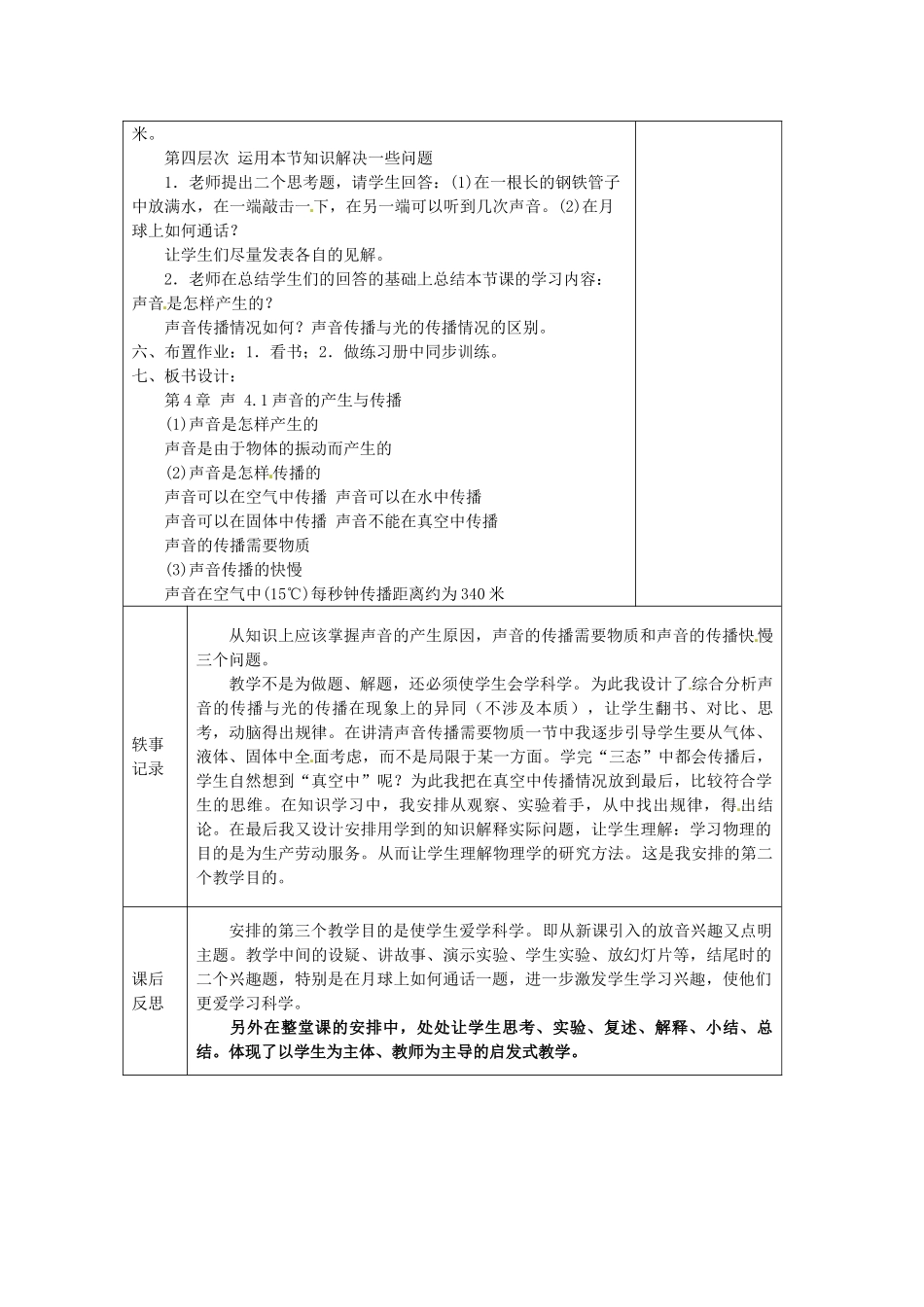
声音的产生和传播课题第二节声音的产生和传播日期教学目标1.学会声音的产生原因;声音传播需要物质;声音传播的快慢。2.会学理解和掌握物理学的研究方法;会综合分析声音与光传播的异同;会把学到的知识解释各现象。3.爱学:调动学生学习物理的积极性,把兴趣学习逐步提高到主动学习。重点难点分析重点:声音的产生原因和声音如何传播。难点:在教学中如何使学生掌握学习物理的方法,如何渗透物理学的研究方法,如何开发非智力因素,在启蒙教育的初二物理中提高学生的学习兴趣。教学预设调控对策(一)导入新课:1.先用收音机播放一段音乐,大家听到了美妙动听的音乐声。2.我讲的话同学们都听到了吧?这些都说明人类生活离不开声音。3.请学生翻开课本,老师板书《第二章声现象》接着请学生看第一段书,以了解本章学习的内容。4.声音与我们生活和生产劳动有密切的联系,今天先讲解第二节《声音的产生和传播》(板书)(二)新授:第一层次:“声音是怎样产生的”(板书)1.老师先演示实验:(1)重新用收音机播放音乐,大家听到了声音,同时请学生仔细观察机身及扬声器在——振动。(2)拨动胡琴琴弦,听到声音,看到琴弦在——振动。(3)敲击锣时,听到声音,看到锣上放的纸片在——振动。(4)敲击音叉,听到——声音,将它放在水中——溅起水花——音叉振动。(5)请学生高声朗读“声音的产生和传播”,同时摸住喉头,感觉到声带在——振动。2.总结:“声音的产生是由于物体的振动”(板书)3.再请学生从生活实践中举例说明声音的产生是由于物体的振动。4.老师在总结的基础上讲:“正在发声的物体叫声源”,请学生回答刚才的观察与实验中哪些物体是声源。第二层次:“声音的传播”1.那末声源的振动发出的声音是如何传到我们人耳的呢?板书:“声音的传播”。2.先研究扬声器的振动是如何传入我们耳朵:(1)请学生看课本及一段文字解释,并请学生说明:扬声器纸盆振动——压缩周围空气振动——空气发生疏密变化——形成波动——向远处传播。(2)老师解释:这好像铅笔敲击水面振动形成一串水波向外传播。(板书:传递声音的波叫声波)(3)老师讲解:我讲的话是由于声带的振动,引起空气疏密变化,传入人耳使鼓膜振动,听到声音(4)学生小结:声音可以在空气中传播(板书)3.声音可否在水中传播呢?请学生解释:(1)潜水员在水中可听见岸上人讲话;(2)鱼在水中可以感受到岸上风吹草动。学生小结:声音可以在水中传播。(板书)4.声音可否在固体中传播呢?(1)老师讲解“伏地听声”的故事:人耳可伏在荒野的地上听到远处的马啼声,人耳可伏在铁轨上听到远处的火车轰鸣声。(2)请学生做几个实验:①将机械手表放在桌子一端,另一端耳朵贴在桌面上听一下有什么感受,说明什么?②展示“土电话”,请几位学生演示,有什么感受,说明什么?③看课本——贝多芬听音乐的办法。(3)学生小结:声音可以在固体中传播(板书)从以上事例说明:声音传播需要物质(板书)5.问:声音可以在真空中传播吗?演示:“真空铃”实验:请学生仔细听声音,有什么变化?说明什么?学生小结:真空中不能传声(板书)第三层次:声音传播的快慢(板书)1.老师先提二个问题:(1)打雷时闪电和雷声谁先让人们感受到?(2)百米赛跑时以枪声还是冒的烟作起跑标准?(学生解答中可能正确,可能不全面)2.老师在学生回答的基础上解释这里有一个声音在空气中的传播与光在空气中的传播问题,因此我们一起来讨论声音的传播与光的传播的异与同,请学生可以看书(特别是前一章光的传播),让学生发表各人的看法,老师适当点拨。3.打出幻灯片,列出它们传播情况的异同:从以上列表中可知光的传播比声音的传播快得多,因而可以解释清楚以上二个问题(请二位学生再完整的解释一下)。4.再请学生看书,弄清在气体中声速与温度的关系是:温度升高、声速增大,并且大约是每升高1℃,声音每秒钟传播距离增加0.6米。第四层次运用本节知识解决一些问题1.老师提出二个思考题,请学生回答:(1)在一根长的钢铁管子中放满水,在一端敲击一下,在另一端可以听到几次声音。(2)在月球上如何通话?让学生们尽量发表各自的见解。2.老师在总结...

1、当您付费下载文档后,您只拥有了使用权限,并不意味着购买了版权,文档只能用于自身使用,不得用于其他商业用途(如 [转卖]进行直接盈利或[编辑后售卖]进行间接盈利)。
2、本站所有内容均由合作方或网友上传,本站不对文档的完整性、权威性及其观点立场正确性做任何保证或承诺!文档内容仅供研究参考,付费前请自行鉴别。
3、如文档内容存在违规,或者侵犯商业秘密、侵犯著作权等,请点击“违规举报”。

碎片内容

七年级科学下册 第2章 第2节 声音的产生和传播教案2 浙教版-浙教版初中七年级下册自然科学教案

您可能关注的文档

确认删除?
VIP
微信客服
  • 扫码咨询
会员Q群
  • 会员专属群点击这里加入QQ群
客服邮箱
回到顶部