电脑桌面
添加小米粒文库到电脑桌面
安装后可以在桌面快捷访问

微经第十章答案VIP免费

微经第十章答案_第1页
1/4
微经第十章答案_第2页
2/4
微经第十章答案_第3页
3/4
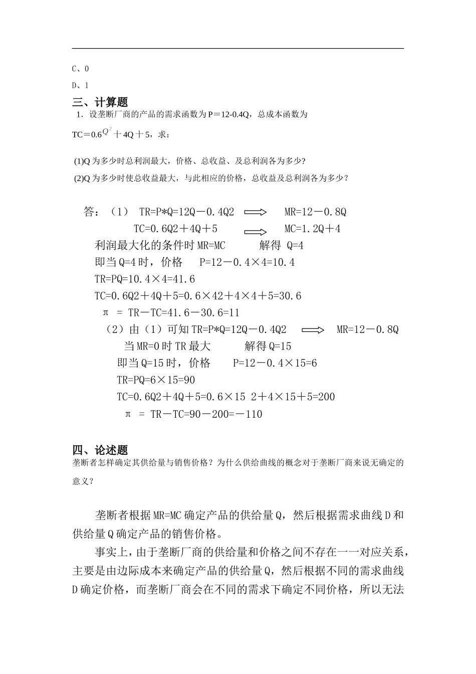
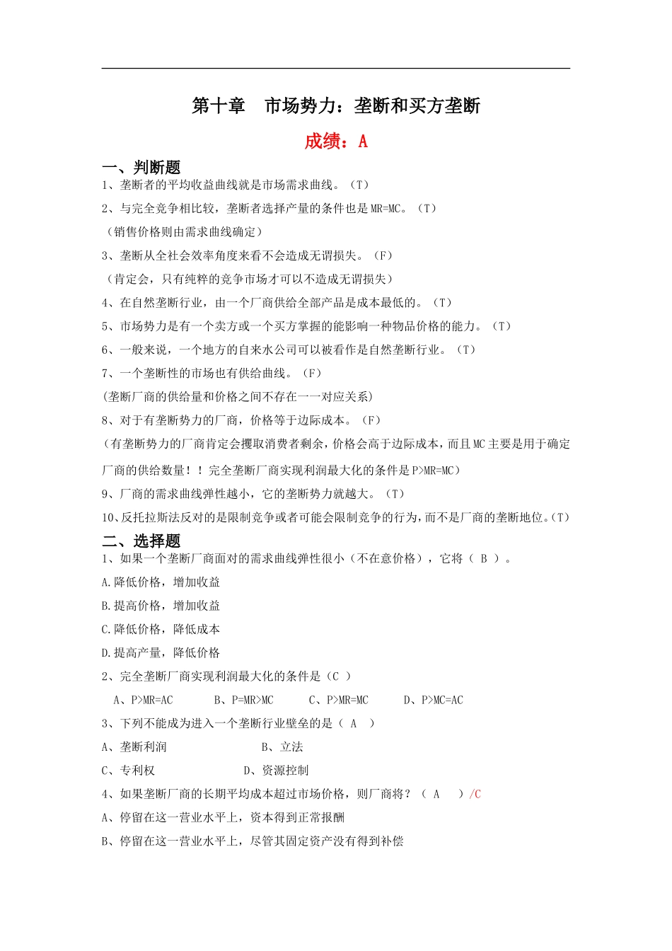
第十章市场势力:垄断和买方垄断成绩:A一、判断题1、垄断者的平均收益曲线就是市场需求曲线。(T)2、与完全竞争相比较,垄断者选择产量的条件也是MR=MC。(T)(销售价格则由需求曲线确定)3、垄断从全社会效率角度来看不会造成无谓损失。(F)(肯定会,只有纯粹的竞争市场才可以不造成无谓损失)4、在自然垄断行业,由一个厂商供给全部产品是成本最低的。(T)5、市场势力是有一个卖方或一个买方掌握的能影响一种物品价格的能力。(T)6、一般来说,一个地方的自来水公司可以被看作是自然垄断行业。(T)7、一个垄断性的市场也有供给曲线。(F)(垄断厂商的供给量和价格之间不存在一一对应关系)8、对于有垄断势力的厂商,价格等于边际成本。(F)(有垄断势力的厂商肯定会攫取消费者剩余,价格会高于边际成本,而且MC主要是用于确定厂商的供给数量!!完全垄断厂商实现利润最大化的条件是P>MR=MC)9、厂商的需求曲线弹性越小,它的垄断势力就越大。(T)10、反托拉斯法反对的是限制竞争或者可能会限制竞争的行为,而不是厂商的垄断地位。(T)二、选择题1、如果一个垄断厂商面对的需求曲线弹性很小(不在意价格),它将(B)。A.降低价格,增加收益B.提高价格,增加收益C.降低价格,降低成本D.提高产量,降低价格2、完全垄断厂商实现利润最大化的条件是(C)A、P>MR=ACB、P=MR>MCC、P>MR=MCD、P>MC=AC3、下列不能成为进入一个垄断行业壁垒的是(A)A、垄断利润B、立法C、专利权D、资源控制4、如果垄断厂商的长期平均成本超过市场价格,则厂商将?(A)/CA、停留在这一营业水平上,资本得到正常报酬B、停留在这一营业水平上,尽管其固定资产没有得到补偿C、歇业并清理资产D、暂时停业5、垄断厂商拥有控制市场的势力,这意味着(D)A、垄断厂商面对一条向下倾斜的需求曲线B、如果他的产品增加一个单位,则全部产品的销售价格必须降低C、垄断厂商的边际收益曲线低于其需求曲线D、以上都对6、一垄断者如果有一线性需求函数,总收益增加时(B)A、边际收益为正值且递增B、边际收益为正值且递减C、边际收益为负值D、边际收益为零7、完全垄断厂商的平均收益曲线为直线时,边际收益曲线也是直线。边际收益曲线的斜率为平均收益曲线斜率的(C)。/A(TR=AR*Q=MR*Q=P*Q)A、二倍B、二分之一倍C、一倍D、四倍8、若一个管理机构对一个垄断厂商的限价正好使经济利润消失,则价格要等于(C)。A、边际收益B、边际成本C、平均成本D、平均可变成本9、如果在需求曲线上有一点,ED=-2,P=20元,则MR为(B)。(MR=MCP=MC/(1+1/ED))A、30元B、10元C、60元D、5元10、当垄断市场的需求富于弹性时,MR为(A)。A、正B、负C、0D、1三、计算题1.设垄断厂商的产品的需求函数为P=12-0.4Q,总成本函数为TC=0.6十4Q十5,求:(1)Q为多少时总利润最大,价格、总收益、及总利润各为多少?(2)Q为多少时使总收益最大,与此相应的价格,总收益及总利润各为多少?答:(1)TR=P*Q=12Q-0.4Q2MR=12-0.8QTC=0.6Q2+4Q+5MC=1.2Q+4利润最大化的条件时MR=MC解得Q=4即当Q=4时,价格P=12-0.4×4=10.4TR=PQ=10.4×4=41.6TC=0.6Q2+4Q+5=0.6×42+4×4+5=30.6π=TR-TC=41.6-30.6=11(2)由(1)可知TR=P*Q=12Q-0.4Q2MR=12-0.8Q当MR=0时TR最大解得Q=15即当Q=15时,价格P=12-0.4×15=6TR=PQ=6×15=90TC=0.6Q2+4Q+5=0.6×152+4×15+5=200π=TR-TC=90-200=-110四、论述题垄断者怎样确定其供给量与销售价格?为什么供给曲线的概念对于垄断厂商来说无确定的意义?垄断者根据MR=MC确定产品的供给量Q,然后根据需求曲线D和供给量Q确定产品的销售价格。事实上,由于垄断厂商的供给量和价格之间不存在一一对应关系,主要是由边际成本来确定产品的供给量Q,然后根据不同的需求曲线D确定价格,而垄断厂商会在不同的需求下确定不同价格,所以无法确定MC,也就是说无法确定产品的供给量Q,所以垄断厂商的供给曲线的概念即使存在,但由于难以确定下来,所以他是无意义的。

1、当您付费下载文档后,您只拥有了使用权限,并不意味着购买了版权,文档只能用于自身使用,不得用于其他商业用途(如 [转卖]进行直接盈利或[编辑后售卖]进行间接盈利)。
2、本站所有内容均由合作方或网友上传,本站不对文档的完整性、权威性及其观点立场正确性做任何保证或承诺!文档内容仅供研究参考,付费前请自行鉴别。
3、如文档内容存在违规,或者侵犯商业秘密、侵犯著作权等,请点击“违规举报”。

碎片内容

微经第十章答案

您可能关注的文档

确认删除?
VIP
微信客服
  • 扫码咨询
会员Q群
  • 会员专属群点击这里加入QQ群
客服邮箱
回到顶部