电脑桌面
添加小米粒文库到电脑桌面
安装后可以在桌面快捷访问

员工着装规范VIP专享VIP免费

员工着装规范_第1页
1/4
员工着装规范_第2页
2/4
员工着装规范_第3页
3/4
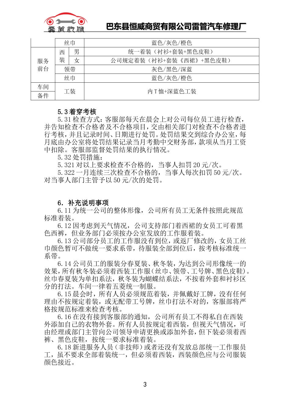
巴东县恒威商贸有限公司雷管汽车修理厂巴东县恒威商贸有限公司雷管汽车修理厂员工着装规范1.目的为规范员工的仪容仪表,树立良好的企业形象,提升企业和员工自身形象,促进经营与发展,公司特制定本规定。2.适用范围适用于雷管汽修所有员工3.术语和定义从微观上讲,是体现个人形象表现,是自尊自爱的表现;从宏观上讲,是公司形象的标志,公司文明服务水平和管理水平的体现;从客观上讲,反映我公司员工的精神面貌和服务修养。4.管理职责4.1客服经理:每天早会上检查公司所有员工的仪容仪表,对检查不合格人员进行现场通报,并交由相关部门予以处罚。采取不定期不定时的方式进行抽查,对检查不合格的,直接由相关责任部门进行考核处理。4.2各部门主管:在日常工作中,应对自己部门人员进行监督和检查,对不合格的员工提出提醒,保持公司整体的形象。4.3其他人员:主动按公司要求着装,并积极配合客服部检查,随时保持良好的精神面貌。5.内容及要求良好的服务形象是每位员工自尊自爱的表现,是一项基本素质。它反映了公司的管理水平和服务质量,是尊重客户满足客户的需求。所以要求每位员工在办公时间内,必须注意仪容仪表,总体要求大方得体、干净整洁、高度职业化妆容、装扮,同时,应注意保持个人卫生、无异味。5.1考核标准部位男员工女员工整体所有人员应做到自然大方得体,注意休息好,保证充足睡眠,工作期间,应保持精神振作、彬彬有礼、高效敏捷面部表情员工在为客户提供服务时,要始终保持亲切自然的微笑。在工作中遇到客户,必须面带微笑,稍微点头示意,注视对方,切勿迅速将头转向他方;工作中要求精神饱满,注意力集中,无疲劳状态,不带个人情绪。头发注意卫生,勤于梳洗,做到无油腻、无头屑、无异味头发前不齐眉,侧不遮耳,后不触领头发不过于个性化,不遮盖眼部或脸部;不披头散发,前发不遮眼,后发不过肩,可使用深色的发夹捆绑好,不得戴太夸张的发饰面容勤洗脸,保持面部干净清爽,做到眼角无分泌物,无耳垢,牙齿无异物,口腔无异味,口角无分泌物,保持鼻部清洁,经常修剪鼻毛耳毛,使之不外露1巴东县恒威商贸有限公司雷管汽车修理厂巴东县恒威商贸有限公司雷管汽车修理厂不留胡须,应每天刮一次要淡妆上岗,香水清新淡雅口腔注意个人卫生,爱护牙齿,早晚要刷牙,饭后要漱口,上班前不吃异味食品及不喝含酒精的饮料。手部勤于洗手,保持手部清洁,不要蓄留长指甲,不宜超过1毫米,指甲整齐卫生及时修剪手部死皮,指甲要整齐卫生女员工不能涂指甲油,或只能涂无色透明指甲油身体香水清淡、勤洗澡、无体味,不得使用强烈香料(香水),保持身体气味清新,不得有异味。着装必须按要求佩戴统一工牌、丝巾、领带,工牌要佩带于左胸前(紧贴五菱商标的正下方),保证职业装的干净、熨烫成行,纽扣没有缺少,不可敞胸露怀,衣冠不正,外观不脏不皱无破损,衣裤口袋不乱放杂物,不插笔和名片。不能将衣袖、裤子卷起。禁止双手下垂插入口袋中。衬衫每天更换勤洗,保持洁白、平整,特别是袖口、领口及时熨烫,衣袖不卷起西装定期清洗,并定期熨烫,随时保持整洁、挺括、衣扣并随时扣好,不可有皱折、灰尘、头皮屑,着西装套装时,衬衫下摆要掖进西裤内。西裤长度以接触脚背为宜,熨烫平整有裤线饰物保持领带的整洁、无污渍、无破损、无皱褶,领带节呈倒三角形。长度触及腰带扣中间处。衬衣的风纪扣、领带结、皮带和裤扣要在一条直线上丝巾春夏为单扣系法、秋冬为蝴蝶结系法。系带丝巾时,应保持丝巾干净整洁、无污渍、无破损,内衣不能外露除手表外,销售顾问和服务顾问不能佩戴其他首饰如耳环(可戴耳钉)、戒指(结婚戒指除外)等饰物,项链不可外露。其他员工佩戴符合岗位要求的饰品,不宜超过三件,不张扬鞋子以系带子的三孔或五孔为主,以黑色皮鞋为主,鞋面保持光亮整洁以黑色皮鞋为主,无任何装饰,高度在3-5CM左右,鞋面保持光亮整洁丝袜统一着直筒袜子,颜色为深色,与裤保持一致,拉挺,无破损,鞋要擦亮,鞋跟要完好,袜子必须每天更换清洗,保持鞋袜清洁无异味不管着西裤还是西裙,袜子统一着肉色丝袜、无破损,不要露出半截在半截裙子外,鞋要擦亮,鞋跟完...

1、当您付费下载文档后,您只拥有了使用权限,并不意味着购买了版权,文档只能用于自身使用,不得用于其他商业用途(如 [转卖]进行直接盈利或[编辑后售卖]进行间接盈利)。
2、本站所有内容均由合作方或网友上传,本站不对文档的完整性、权威性及其观点立场正确性做任何保证或承诺!文档内容仅供研究参考,付费前请自行鉴别。
3、如文档内容存在违规,或者侵犯商业秘密、侵犯著作权等,请点击“违规举报”。

碎片内容

员工着装规范

起跑线书城+ 关注
实名认证
内容提供者

热爱教学事业,对互联网知识分享很感兴趣

确认删除?
VIP
微信客服
  • 扫码咨询
会员Q群
  • 会员专属群点击这里加入QQ群
客服邮箱
回到顶部