电脑桌面
添加小米粒文库到电脑桌面
安装后可以在桌面快捷访问

医学检验科常用检验值VIP免费

医学检验科常用检验值_第1页
1/11
医学检验科常用检验值_第2页
2/11
医学检验科常用检验值_第3页
3/11
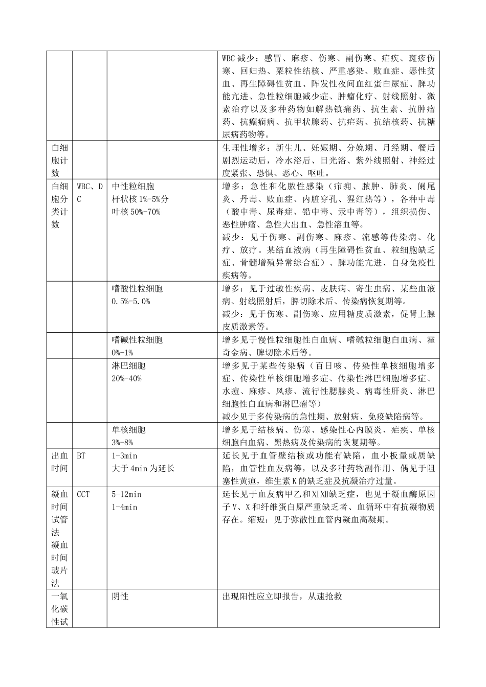
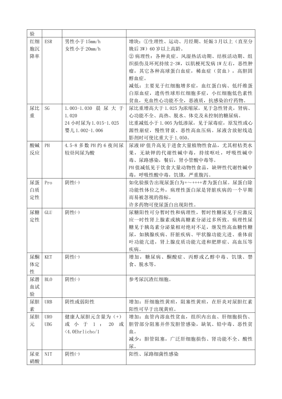
检验科常用化验值英文缩写、正常值范围及临床意义汇总一、常规项目检验项目英文缩写正常值范围临床意义红细胞计数RBC男(4.4-5.7)×1012/L女(3.8-5.1)×1012/L新生儿(6-7)×1012/L儿童(4.0-5.2)×1012/LRBC↑,见于真性经细胞增多症,严重脱水、烧伤、休克、肺源性心脏病、先天性心脏病,一氧化碳中毒、剧烈运动、高血压、高原居住等。RBC↓,各种贫血、白血病,大出血或持续小出血,重症寄生虫病,妊娠等。血红蛋白Hb、Hgb男120-165g/L女110-150g/L血红蛋白增减的临床意义与红细胞计数基本相同红细胞压积PCV或HCT男性0.39-0.51女性0.33-0.46PCV↑脱水浓缩,大面积烧伤,严重呕吐腹泻,尿崩症等。PCV↓各种贫血,水中毒,妊娠。红细胞平均体积MCV80-100fLMCV、MCH、MCHC是三项诊断贫血的筛选指标。平均细胞血红蛋白MCH27-32Pg平均细胞血红蛋白浓度MCHC320-360g/L网织红细胞计数Ret·c成人0.5%-1.5%Ret·c↑见于各种增生性贫血。Ret·c↓肾脏疾病,分内泌疾病,溶血性贫血再生危象,再生障碍性贫血等。血小板计数PLTBPC(100-300)×109/L↑增多,急性失血、溶血、真性红细胞增多症、原发性血小板增多、慢性粒细胞白血病、脾切除术后(2月内)、急性风湿热、类风湿性关节炎、溃疡性结肠炎、恶性肿瘤、大手术后(2W内)等。血小板计数PLTBPC(100-300)×109/L减少①遗传性疾病。②获得性疾病,免疫性血小板减少性紫癜、系统性红斑狼疮、各种贫血。以及脾、肾、肝、心脏疾患。另有阿斯匹林、抗生素药物过敏等。白细胞计数WBC成人(4-10)×109/L儿童(5-12)×109/L新生儿(15-20)×109/L增多:若干种细菌感染所引起的炎症,以及大面积烧伤、尿毒症、传染性单核细胞增多症、传染性淋巴细胞增多症、百日咳、血吸虫病、肺吸虫病、白血病、类白血病、恶性肿瘤、组织坏死、各种过敏、手术后、尤以脾切除后为甚等。WBC减少:感冒、麻疹、伤寒、副伤寒、疟疾、斑疹伤寒、回归热、粟粒性结核、严重感染、败血症、恶性贫血、再生障碍性贫血、阵发性夜间血红蛋白尿症、脾功能亢进、急性粒细胞减少症、肿瘤化疗、射线照射、激素治疗以及多种药物如解热镇痛药、抗生素、抗肿瘤药、抗癫痫病、抗甲状腺药、抗疟药、抗结核药、抗糖尿病药物等。白细胞计数生理性增多:新生儿、妊娠期、分娩期、月经期、餐后剧烈运动后,冷水浴后、日光浴、紫外线照射、神经过度紧张、恐惧、恶心、呕吐。白细胞分类计数WBC、DC中性粒细胞杆状核1%-5%分叶核50%-70%增多:急性和化脓性感染(疖痈、脓肿、肺炎、阑尾炎、丹毒、败血症、内脏穿孔、猩红热等),各种中毒(酸中毒、尿毒症、铅中毒、汞中毒等),组织损伤、恶性肿瘤、急性大出血、急性溶血等。减少:见于伤寒、副伤寒、麻疹、流感等传染病、化疗、放疗。某结血液病(再生障碍性贫血、粒细胞缺乏症、骨髓增殖异常综合症)、脾功能亢进、自身免疫性疾病等。嗜酸性粒细胞0.5%-5.0%增多:见于过敏性疾病、皮肤病、寄生虫病、某些血液病、射线照射后,脾切除术后、传染病恢复期等。减少:见于伤寒、副伤寒、应用糖皮质激素,促肾上腺皮质激素等。嗜碱性粒细胞0%-1%增多见于慢性粒细胞性白血病、嗜碱粒细胞白血病、霍奇金病、脾切除术后等。淋巴细胞20%-40%增多见于某些传染病(百日咳、传染性单核细胞增多症、传染性单核细胞增多症、传染性淋巴细胞增多症、水痘、麻疹、风疹、流行性腮腺炎、病毒性肝炎、淋巴细胞性白血病和淋巴瘤等)减少见于多传染病的急性期、放射病、免疫缺陷病等。单核细胞3%-8%增多见于结核病、伤寒、感染性心内膜炎、疟疾、单核细胞白血病、黑热病及传染病的恢复期等。出血时间BT1-3min大于4min为延长延长见于血管壁结核或功能有缺陷,血小板量或质缺陷,血管性血友病等,以及多种药物副作用、偶见于阻塞性黄疸,维生素K的缺乏症及抗凝治疗过量。凝血时间试管法凝血时间玻片法CCT5-12min1-4min延长见于血友病甲乙和ⅪⅫ缺乏症,也见于凝血酶原因子V、X和纤维蛋白原严重缺乏者、血循环中有抗凝物质存在。缩短:见于弥散性血管内凝血高凝期。一氧化碳性试阴性出现阳性应立即报告,从速抢救验红细胞沉降率ESR男性小于15mm/h女性小于20...

1、当您付费下载文档后,您只拥有了使用权限,并不意味着购买了版权,文档只能用于自身使用,不得用于其他商业用途(如 [转卖]进行直接盈利或[编辑后售卖]进行间接盈利)。
2、本站所有内容均由合作方或网友上传,本站不对文档的完整性、权威性及其观点立场正确性做任何保证或承诺!文档内容仅供研究参考,付费前请自行鉴别。
3、如文档内容存在违规,或者侵犯商业秘密、侵犯著作权等,请点击“违规举报”。

碎片内容

医学检验科常用检验值

确认删除?
VIP
微信客服
  • 扫码咨询
会员Q群
  • 会员专属群点击这里加入QQ群
客服邮箱
回到顶部