电脑桌面
添加小米粒文库到电脑桌面
安装后可以在桌面快捷访问

银行信用评分表VIP免费

银行信用评分表_第1页
1/10
银行信用评分表_第2页
2/10
银行信用评分表_第3页
3/10
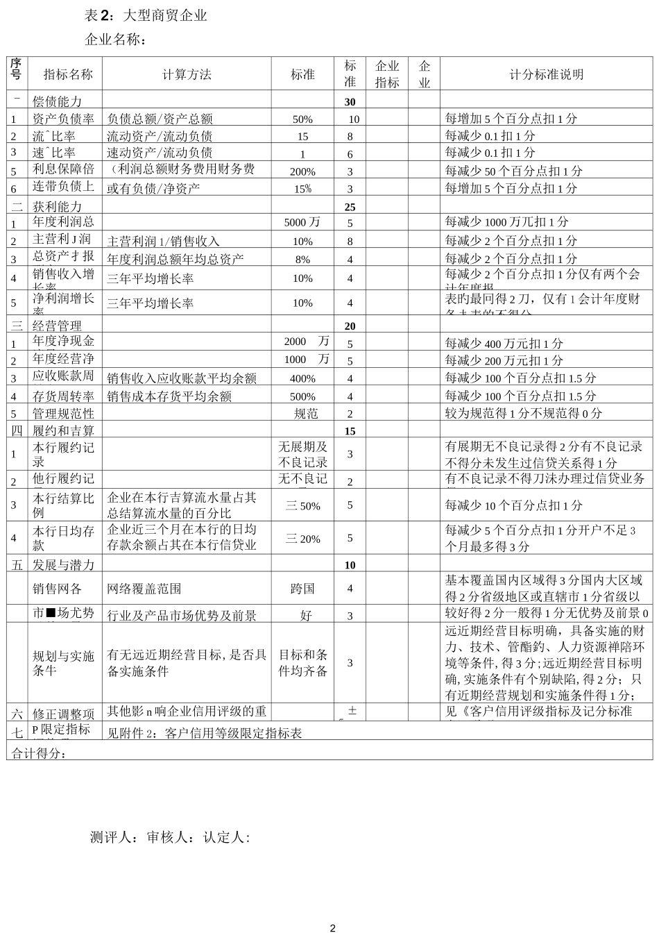
测评人:审核人:认定人:1附件1:客户信用评级指标体系与计分标准表表1:大型工业企业企业名称:序号指标名称计算方法标准标准分企业指标企业计分标准说明-一偿债能力301资产负债率负债总额/资产总额50%10每增加5个百分点扣1分2流^比率流动资产/流动负债1.58每减少0.1扣1分3速^比率速动资产/流动负债16每减少0.1扣1分5利息保障倍数(利润总额+财务费用)/财务费用300%3每减少50个百分点扣1分6连带负债上比率或有负债/净资产30%3每增加10个百分点扣1分二获利能力251年度利润总额5000万兀5每减少1000万兀扣1分2主营利J润率主营利润1/销售收入20%8每减少2个百分点扣1分3总资产扌报酬率年度利润总额年均总资产10%4每减少2个百分点扣1分4销售收入增长率三年平均增长率10%4每减少2个百分点扣1分仅有两个会计年度报5净利润增长率三年平均增长率10%4表的最冋得2刀,仅有|会计年度财务扌表的不得分三经营管理201年度净现金流量2000万兀5每减少400万元扣1分2年度经营净现流1000万兀5每减少200万元扣1分3应收账款周转率销售收入应收账款平均余额400%4每减少100个百分点扣1.5分4存货周转率销售成本存货平均余额300%4每减少100个百分点扣1.5分5管理规范性规范2较为规范得1分不规范得0分四履约和结算151本行履约记录无展期及3有展期无不良记录得2分有不良记录不得分未发生过信贷关系得1分2他行履约记录无不良记录2有不良记录不得分,未办理过信贷业务得1分3本行结算比例企业在本行吉算流水量占其总结算流水量的百分比三50%5每减少10个百分点扣1分4本行日均存款企业近三个月在本行的日均存款余额占其在本行信贷业三20%5每减少5个百分点扣1分开户不足3个月最多得3分五发展与潜力10固定资产净直率净值原直65%4每减少5个百分点扣1分市场优势及前■景行业及产品市场优势及前景好3较好得2分一般得1分无优势及前景0分规划与实施条牛有无远近期经营目标,是否具备实施条件目标和条件均齐备3远近期经营目标明确,具备实施的财力、技术、管酯釣、人力资源禅陪环境等条件,得3分;远近期经营目标明确,实施条件有个别缺陷,得2分;只有近期经营规划和实施条件得1分;无目标规划或无实施条件不得分。六修正调整项其他影n响企业言用评级勺重要因素±5见《客户信用评级指标及记分标准表〉说明七限定指标调整项见附件2:客户言用等级限定指标表合计得分:测评人:审核人:认定人:2表2:大型商贸企业企业名称:序号指标名称计算方法标准标准分企业指标企业计分标准说明-一偿债能力301资产负债率负债总额/资产总额50%10每增加5个百分点扣1分2流^比率流动资产/流动负债158每减少0.1扣1分3速^比率速动资产/流动负债16每减少0.1扣1分5利息保障倍数(利润总额财务费用财务费用200%3每减少50个百分点扣1分6连带负债上比率或有负债/净资产15%3每增加5个百分点扣1分二获利能力251年度利润总额5000万兀5每减少1000万兀扣1分2主营利J润率主营利润1/销售收入10%8每减少2个百分点扣1分3总资产扌报酬率年度利润总额年均总资产8%4每减少2个百分点扣1分4销售收入增长率三年平均增长率10%4每减少2个百分点扣1分仅有两个会计年度报5净利润增长率三年平均增长率10%4表旳最冋得2刀,仅有1会计年度财务扌表的不得分三经营管理201年度净现金流量2000万兀5每减少400万元扣1分2年度经营净现流1000万兀5每减少200万元扣1分3应收账款周转率销售收入应收账款平均余额400%4每减少100个百分点扣1.5分4存货周转率销售成本存货平均余额500%4每减少100个百分点扣1.5分5管理规范性规范2较为规范得1分不规范得0分四履约和吉算151本行履约记录无展期及不良记录3有展期无不良记录得2分有不良记录不得分未发生过信贷关系得1分2他行履约记录无不良记录2有不良记录不得刀沬办理过信贷业务得1分3本行结算比例企业在本行吉算流水量占其总结算流水量的百分比三50%5每减少10个百分点扣1分4本行日均存款企业近三个月在本行的日均存款余额占其在本行信贷业务额度勺百分比三20%5每减少5个百分点扣1分开户不足3个月最多得3分五发展与潜力10销售网各网络覆盖范围跨国4基本覆盖国内区域得3分国内大区域得2分省级地区或直辖市1分省级以市■场尤势及前■景行业及产品市场优...

1、当您付费下载文档后,您只拥有了使用权限,并不意味着购买了版权,文档只能用于自身使用,不得用于其他商业用途(如 [转卖]进行直接盈利或[编辑后售卖]进行间接盈利)。
2、本站所有内容均由合作方或网友上传,本站不对文档的完整性、权威性及其观点立场正确性做任何保证或承诺!文档内容仅供研究参考,付费前请自行鉴别。
3、如文档内容存在违规,或者侵犯商业秘密、侵犯著作权等,请点击“违规举报”。

碎片内容

银行信用评分表

wxg+ 关注
实名认证
内容提供者

该用户很懒,什么也没介绍

确认删除?
VIP
微信客服
  • 扫码咨询
会员Q群
  • 会员专属群点击这里加入QQ群
客服邮箱
回到顶部