电脑桌面
添加小米粒文库到电脑桌面
安装后可以在桌面快捷访问

吊装施工方案(甲类仓库一、二和戊类仓库)全解VIP免费

吊装施工方案(甲类仓库一、二和戊类仓库)全解_第1页
1/8
吊装施工方案(甲类仓库一、二和戊类仓库)全解_第2页
2/8
吊装施工方案(甲类仓库一、二和戊类仓库)全解_第3页
3/8
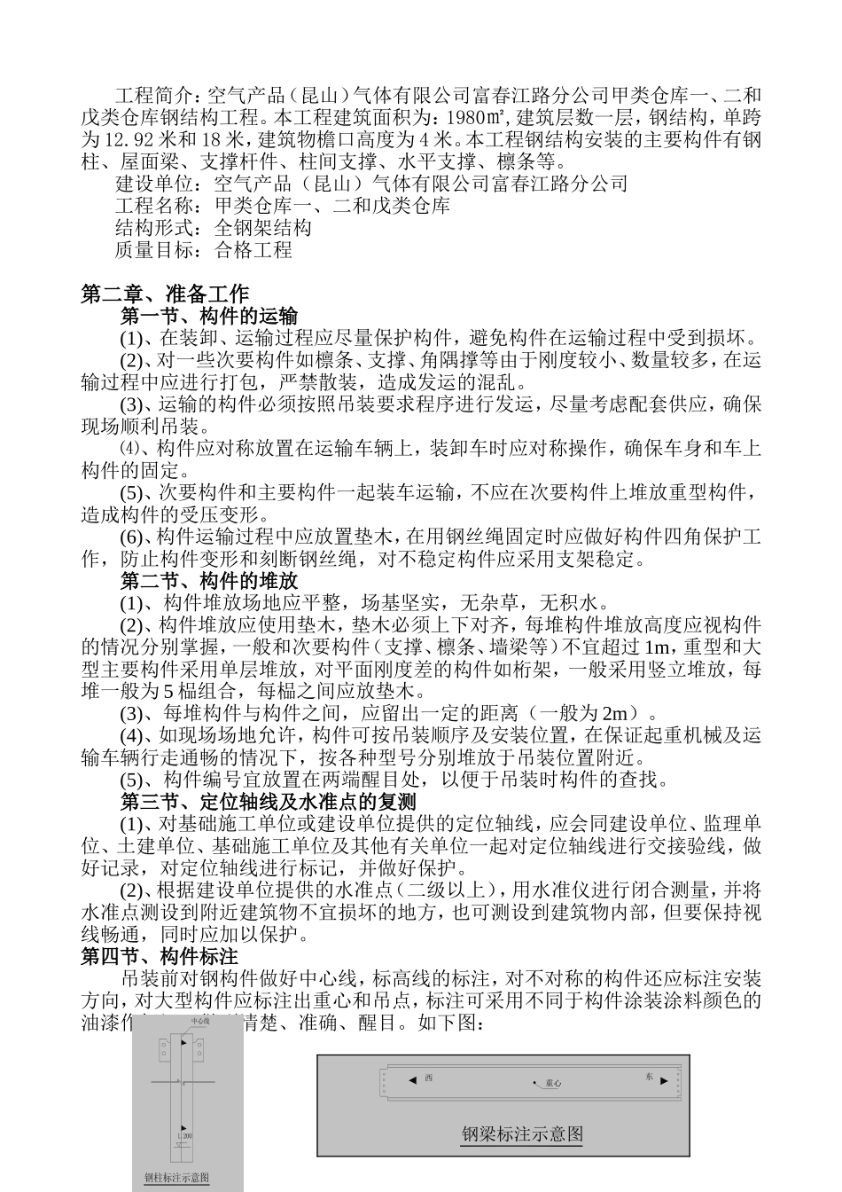
空气产品(昆山)气体有限公司富春江路分公司甲类仓库一、二和戊类仓库钢结构工程吊装方案昆山市蓬诚建设安装工程有限公司2015年12月30日第一章、概述工程简介:空气产品(昆山)气体有限公司富春江路分公司甲类仓库一、二和戊类仓库钢结构工程。本工程建筑面积为:1980㎡,建筑层数一层,钢结构,单跨为12.92米和18米,建筑物檐口高度为4米。本工程钢结构安装的主要构件有钢柱、屋面梁、支撑杆件、柱间支撑、水平支撑、檩条等。建设单位:空气产品(昆山)气体有限公司富春江路分公司工程名称:甲类仓库一、二和戊类仓库结构形式:全钢架结构质量目标:合格工程第二章、准备工作第一节、构件的运输(1)、在装卸、运输过程应尽量保护构件,避免构件在运输过程中受到损坏。(2)、对一些次要构件如檩条、支撑、角隅撑等由于刚度较小、数量较多,在运输过程中应进行打包,严禁散装,造成发运的混乱。(3)、运输的构件必须按照吊装要求程序进行发运,尽量考虑配套供应,确保现场顺利吊装。⑷、构件应对称放置在运输车辆上,装卸车时应对称操作,确保车身和车上构件的固定。(5)、次要构件和主要构件一起装车运输,不应在次要构件上堆放重型构件,造成构件的受压变形。(6)、构件运输过程中应放置垫木,在用钢丝绳固定时应做好构件四角保护工作,防止构件变形和刻断钢丝绳,对不稳定构件应采用支架稳定。第二节、构件的堆放(1)、构件堆放场地应平整,场基坚实,无杂草,无积水。(2)、构件堆放应使用垫木,垫木必须上下对齐,每堆构件堆放高度应视构件的情况分别掌握,一般和次要构件(支撑、檩条、墙梁等)不宜超过1m,重型和大型主要构件采用单层堆放,对平面刚度差的构件如桁架,一般采用竖立堆放,每堆一般为5榀组合,每榀之间应放垫木。(3)、每堆构件与构件之间,应留出一定的距离(一般为2m)。(4)、如现场场地允许,构件可按吊装顺序及安装位置,在保证起重机械及运输车辆行走通畅的情况下,按各种型号分别堆放于吊装位置附近。(5)、构件编号宜放置在两端醒目处,以便于吊装时构件的查找。第三节、定位轴线及水准点的复测(1)、对基础施工单位或建设单位提供的定位轴线,应会同建设单位、监理单位、土建单位、基础施工单位及其他有关单位一起对定位轴线进行交接验线,做好记录,对定位轴线进行标记,并做好保护。(2)、根据建设单位提供的水准点(二级以上),用水准仪进行闭合测量,并将水准点测设到附近建筑物不宜损坏的地方,也可测设到建筑物内部,但要保持视线畅通,同时应加以保护。第四节、构件标注吊装前对钢构件做好中心线,标高线的标注,对不对称的构件还应标注安装方向,对大型构件应标注出重心和吊点,标注可采用不同于构件涂装涂料颜色的油漆作标记,做到清楚、准确、醒目。如下图:1东西钢梁标注示意图重心第五节、起重机械本工程采用汽车式起重机汽车式起重机的起重机构和回转台安装在载重汽车底盘或专用的汽车底盘上,底盘两侧设有四个支腿,以增加起重机的稳定性,箱形结构做成可伸缩的起重臂,能迅速方便地调节臂架长度,具有机动性能好,运行速度高的特点,但不能负荷行驶,对场地要求较高,主要用于构件的装卸及单层钢结构的吊装。简易吊装机构钢结构吊装中在现场条件允许的情况下一般采用起重机械吊装,但如受到场地条件及起重量等因素的制约,可根据现场实际情况通过计算选择桅杆起重装置、千斤顶、卷扬机、手提葫芦等简易吊装工具进行吊装。第六节、吊装时对构件的保护吊装时如不采用焊接吊耳,在构件本身用钢丝绳绑扎时对构件及钢丝绳进行保护:(1)、在构件四角做包角(用半圆钢管内夹角钢)以防止钢丝绳刻断。(2)、在绑扎点处为防止工字型或H形钢柱局部挤压破坏,可加一加强胫板,吊装格构柱,绑扎点处支撑杆。第三章、吊装方法第一节、钢柱的吊装(1)、吊点的选择吊点位置及吊点的数量,根据钢柱的形状、断面、长度、重量、吊机的起重性能等具体情况确定。一般钢柱弹性较好,吊点采用一点起吊,吊耳放置在柱顶处,柱身垂直、易于对线校正,对线校正。由于通过柱的重心位置,受到起重臂的长度限制,吊点也可设置在柱的1/3处,吊点斜吊,由于钢柱倾斜,但对线校正...

1、当您付费下载文档后,您只拥有了使用权限,并不意味着购买了版权,文档只能用于自身使用,不得用于其他商业用途(如 [转卖]进行直接盈利或[编辑后售卖]进行间接盈利)。
2、本站所有内容均由合作方或网友上传,本站不对文档的完整性、权威性及其观点立场正确性做任何保证或承诺!文档内容仅供研究参考,付费前请自行鉴别。
3、如文档内容存在违规,或者侵犯商业秘密、侵犯著作权等,请点击“违规举报”。

碎片内容

吊装施工方案(甲类仓库一、二和戊类仓库)全解

您可能关注的文档

确认删除?
VIP
微信客服
  • 扫码咨询
会员Q群
  • 会员专属群点击这里加入QQ群
客服邮箱
回到顶部