电脑桌面
添加小米粒文库到电脑桌面
安装后可以在桌面快捷访问

八年级物理全册 4.5 科学探究 凸透镜成像规律学案 (新版)沪科版-(新版)沪科版初中八年级全册物理学案VIP免费

八年级物理全册 4.5 科学探究 凸透镜成像规律学案 (新版)沪科版-(新版)沪科版初中八年级全册物理学案_第1页
1/6
八年级物理全册 4.5 科学探究 凸透镜成像规律学案 (新版)沪科版-(新版)沪科版初中八年级全册物理学案_第2页
2/6
八年级物理全册 4.5 科学探究 凸透镜成像规律学案 (新版)沪科版-(新版)沪科版初中八年级全册物理学案_第3页
3/6
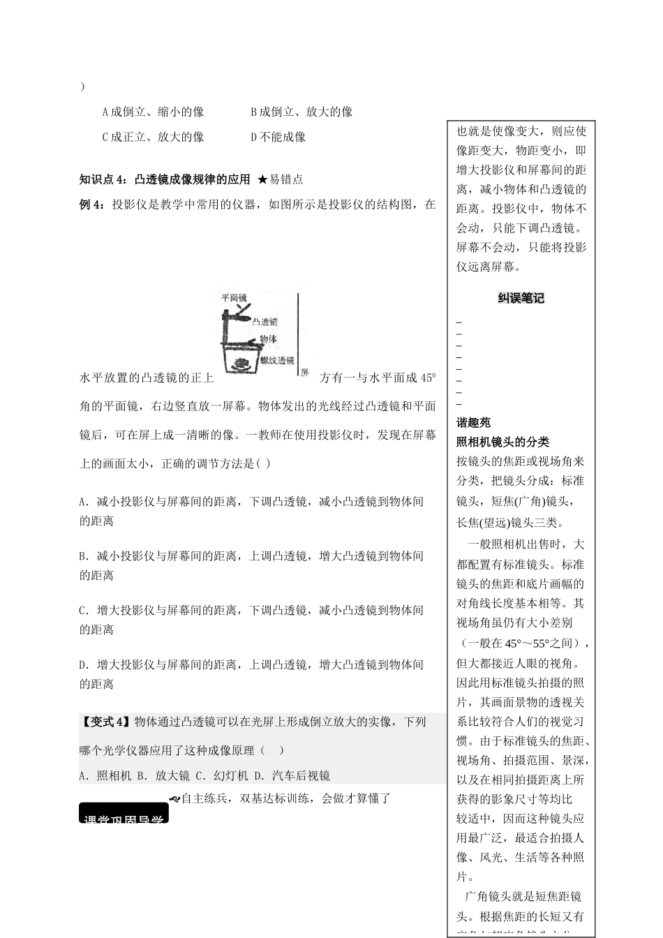
§4.5科学探究凸透镜成像规律自主预习,确立学习目标,检测预习效果1.凸镜、凹透镜、凸透镜和平面镜中,能会聚太阳光的是______镜。2.有一焦距为f的凸透镜,若把烛焰放在离凸透镜2f以外,则在凸透镜的______侧成______实像,光学装置______就是利用这一规律制成的。3.小孔成像是由于光的______成的像,平面镜成像是由于光的______成的像,透镜成像是由于光的______成的像。4.利用凸透镜不仅可以______光线,而且能成像,这种由______光线会聚而成,能显示在屏上的像叫实像。5.下列陈述中正确的是[]A.凸透镜一定成实像B.凸透镜一定成虚像C.凸透镜一定能成像D.凸透镜能成虚像6.已知凸透镜的焦距为10厘米,物体离开凸透镜的距离为15厘米,那么所成像是[]A.倒立缩小的实像B.倒立放大的实像C.正立缩小的像D.正立放大的像典例精析,名师点拨解疑,重在授之以渔知识点1:透镜的焦点和焦距★重点例1:如何粗测一个凸透镜的焦距,请说出你设想的方法。请简要写出方法的步骤,说明需要用什么器材、测什么物理量,并说明测得的物理量和焦距的关系。答案:方法一:利用太阳光做平行光源、白纸、刻度尺、待测凸透镜。步骤:①让凸透镜正对太阳光。②让白纸与凸透镜平行承接光斑。③改变白纸与凸透镜的距离。④当白纸上光斑最小时,固定白纸与凸透镜的距离,用刻度尺测出此时凸透镜与白纸之间的距离即为焦距。方法二:蜡烛、火柴、光具座、光屏、待测凸透镜课前预习导学课中名师导学预学目标◆了解什么是凸透镜,什么是凹透镜。◆了解凸透镜和凹透镜对光的作用。◆理解凸透镜的成像规律,知道凸透镜所成像的虚实、倒正、大小与发光体位置的关系。我的疑惑名师点拔例1凸透镜能使跟主光轴平行的光线会聚在主光轴上的一点,这一点叫做凸透镜的焦点,用字母F表示,焦点到光心的距离叫焦距。用f表示。根据光的折射现象中光路可逆的原理和对称性可知,凸透镜两侧都有一对对称的焦点且两侧的焦距相等。解题规律:会测量凸透镜的焦距。分析:焦距的测量可以根据:(1)凸透镜对光线会聚:平行光垂直照射到凸透镜上经过凸透镜会聚在一点,该点即为焦点F。(2)凸透镜的成像特点与焦距的关系:①物距u=2f时,像与物等大;②物距u=f时,凸透镜不成像。例2:①平行于主轴的入射光,经透镜折射后步骤:①将蜡烛点燃,调节烛焰、凸透镜、光屏中心的高度。②凸透镜不动,同时调节蜡烛、光屏到凸透镜的距离。③调节u、v的同时,观察光屏上烛焰的像的大小,至烛焰的像与烛焰等大为止。④用刻度尺测出此时蜡烛与光屏之间的距离s。凸透镜的焦距即为f=1/4s【变式1】有一透镜,如何鉴别它是凸透镜还是凹透镜?可以有几种方法?知识点2:透镜中的三条特殊光线例2.完成下列光路图。【变式2】如图所示的光路图中错误的是()知识点3:科学探究:凸透镜成像规律★重点例3.张强同学在光具座上做“研究凸透镜成像”的实验中,当光屏、透镜及烛焰的相对位置如图2所示时,恰能在光屏上得到一个清晰的像。由此判断,他所用凸透镜的焦距()图2A.一定大于20cmB.一定在10cm和16cm之间C.一定小于8cmD.一定在8cm和10cm之间【变式3】某同学在做“凸透镜成像”实验时,在光屏上得到烛焰缩小的像,然后他把燃烧的蜡烛和光屏互换位置,这时光屏上(的入射光,经透镜折射后,折射光线平行于主轴。③过光心的入射光线通过透镜后,传播方向不变。解题规律:做这三条特殊光线时要注意到凹透镜的虚焦点。凸透镜是折射光线过焦点,凹透镜是折射光线的反向延长线过虚焦点。例3:凸透镜成像规律:①当u>2f时,成倒立、缩小的实像,应用为照相机②当u=2f时,成倒立、等大的实像,可用来测量凸透镜焦距③当2f>u>f时,成倒立、放大的实像。应用为放映机、幻灯机,投影机。④当u=f时,不成像。应用为制作平行光源:探照灯⑤当u2f,f2f,f<16cm<2f。可得8cm

1、当您付费下载文档后,您只拥有了使用权限,并不意味着购买了版权,文档只能用于自身使用,不得用于其他商业用途(如 [转卖]进行直接盈利或[编辑后售卖]进行间接盈利)。
2、本站所有内容均由合作方或网友上传,本站不对文档的完整性、权威性及其观点立场正确性做任何保证或承诺!文档内容仅供研究参考,付费前请自行鉴别。
3、如文档内容存在违规,或者侵犯商业秘密、侵犯著作权等,请点击“违规举报”。

碎片内容

八年级物理全册 4.5 科学探究 凸透镜成像规律学案 (新版)沪科版-(新版)沪科版初中八年级全册物理学案

确认删除?
微信客服
  • 扫码咨询
会员Q群
  • 会员专属群点击这里加入QQ群