电脑桌面
添加小米粒文库到电脑桌面
安装后可以在桌面快捷访问

历史全书知识结构VIP免费

历史全书知识结构_第1页
1/34
历史全书知识结构_第2页
2/34
历史全书知识结构_第3页
3/34
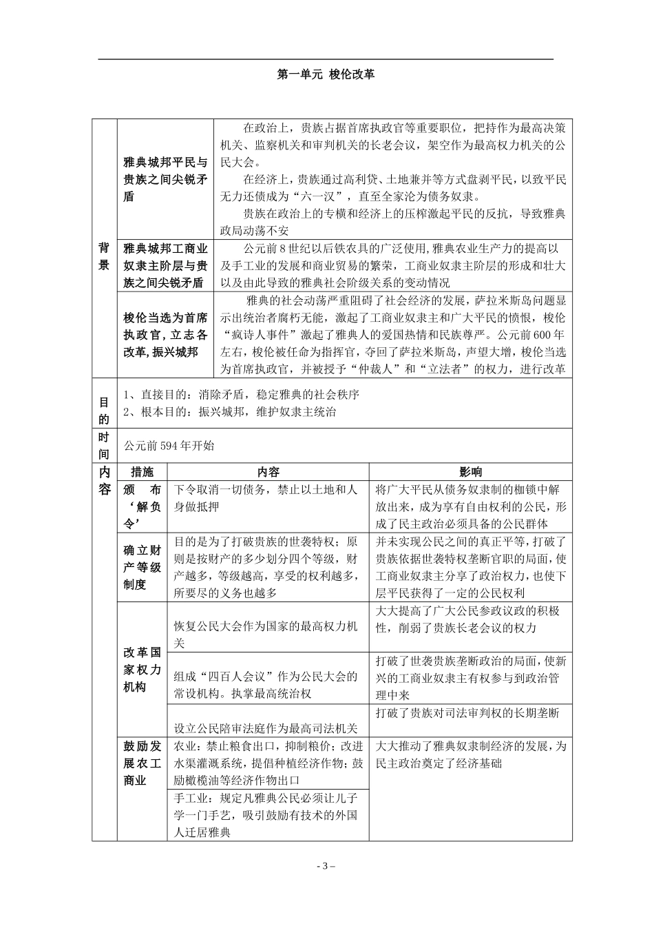
选修1《历史重大改革回眸》全册知识结构课标要求........................................................................................................................1第一单元梭伦改革......................................................................................................3第二单元商鞅变法......................................................................................................5第三单元北魏孝文帝改革..........................................................................................8第四单元王安石变法................................................................................................10第五单元欧洲的宗教改革........................................................................................13第六单元穆罕默德·阿里改革...................................................................................18第七单元1861年俄国农奴制改革...........................................................................21第八单元日本明治维新............................................................................................24第九单元戊戌变法.....................................................................................................28课标要求1.梭伦改革(1)了解梭伦改革前雅典的社会状况,认识梭伦改革的必要性。(2)简述梭伦改革的主要措施,指出改革的基本特点。(3)分析梭伦改革对雅典民主政治建设的影响。2.商鞅变法(1)知道春秋战国时期各国改革的基本史实,认识春秋战国时期的时代特征。(2)了解商鞅变法的具体措施和内容,认识其特点。(3)探讨商鞅变法的历史作用。3.北魏孝文帝改革(1)了解北魏孝文帝改革的背景。(2)归纳北魏孝文帝改革的主要内容。(3)探讨北魏孝文帝改革的历史作用。4.王安石变法(1)了解王安石变法的历史背景。(2)归纳王安石变法的主要内容,评价其历史作用。5.欧洲的宗教改革(1)了解中世纪天主教的地位,认识欧洲宗教改革的必要性。(2)知道马丁·路德的宗教改革主张,理解欧洲宗教改革的实质。(3)简述欧洲宗教改革的主要内容,分析欧洲宗教改革的历史作用。6.穆罕默德·阿里改革(1)了解穆罕默德·阿里改革的历史背景。(2)简述穆罕默德·阿里改革的主要内容,认识其在埃及历史上的作用。7.1861年俄国农奴制改革-1–(1)简述1861年俄国农奴制改革的历史背景。(2)概述“二一九法令”的主要内容,认识其历史进步性和局限性。(3)探讨1861年俄国农奴制改革对俄国近代化进程的影响。8.明治维新(1)知道明治维新的历史条件。(2)概述明治维新的主要过程和基本内容,理解近代化道路的多样性。(3)分析明治维新在日本近代化过程中的历史地位。9.戊戌变法(1)了解戊戌变法产生的历史根源。(2)简述康有为、梁启超等维新派人物的政治主张和百日维新的主要内容,分析其特点。(3)知道戊戌变法失败的基本史实,探讨中国近代化道路的曲折性。通过学习,了解改革的历史背景和进程,改革的复杂性与多样性,科学地认识和评价改革,理解历史发展的多样性;学习改革家坚强不屈的意志,增强对社会的历史责任感,进一步认识我国改革开放的伟大意义。-2–第一单元梭伦改革背景雅典城邦平民与贵族之间尖锐矛盾在政治上,贵族占据首席执政官等重要职位,把持作为最高决策机关、监察机关和审判机关的长老会议,架空作为最高权力机关的公民大会。在经济上,贵族通过高利贷、土地兼并等方式盘剥平民,以致平民无力还债成为“六一汉”,直至全家沦为债务奴隶。贵族在政治上的专横和经济上的压榨激起平民的反抗,导致雅典政局动荡不安雅典城邦工商业奴隶主阶层与贵族之间尖锐矛盾公元前8世纪以后铁农具的广泛使用,雅典农业生产力的提高以及手工业的发展和商业贸易的繁荣,工商业奴隶主阶层的形成和壮大以及由此导致的雅典社会阶级关系的变动情况梭伦当选为首席执政官,立志各改革,振兴城...

1、当您付费下载文档后,您只拥有了使用权限,并不意味着购买了版权,文档只能用于自身使用,不得用于其他商业用途(如 [转卖]进行直接盈利或[编辑后售卖]进行间接盈利)。
2、本站所有内容均由合作方或网友上传,本站不对文档的完整性、权威性及其观点立场正确性做任何保证或承诺!文档内容仅供研究参考,付费前请自行鉴别。
3、如文档内容存在违规,或者侵犯商业秘密、侵犯著作权等,请点击“违规举报”。

碎片内容

历史全书知识结构

文章天下+ 关注
实名认证
内容提供者

各种文档应有尽有

确认删除?
VIP
微信客服
  • 扫码咨询
会员Q群
  • 会员专属群点击这里加入QQ群
客服邮箱
回到顶部