电脑桌面
添加小米粒文库到电脑桌面
安装后可以在桌面快捷访问

(通用版)高考化学一轮复习 第八章 水溶液中的离子平衡 8.1 点点突破 弱电解质的电离平衡学案(含解析)-人教版高三全册化学学案VIP免费

(通用版)高考化学一轮复习 第八章 水溶液中的离子平衡 8.1 点点突破 弱电解质的电离平衡学案(含解析)-人教版高三全册化学学案_第1页
1/9
(通用版)高考化学一轮复习 第八章 水溶液中的离子平衡 8.1 点点突破 弱电解质的电离平衡学案(含解析)-人教版高三全册化学学案_第2页
2/9
(通用版)高考化学一轮复习 第八章 水溶液中的离子平衡 8.1 点点突破 弱电解质的电离平衡学案(含解析)-人教版高三全册化学学案_第3页
3/9
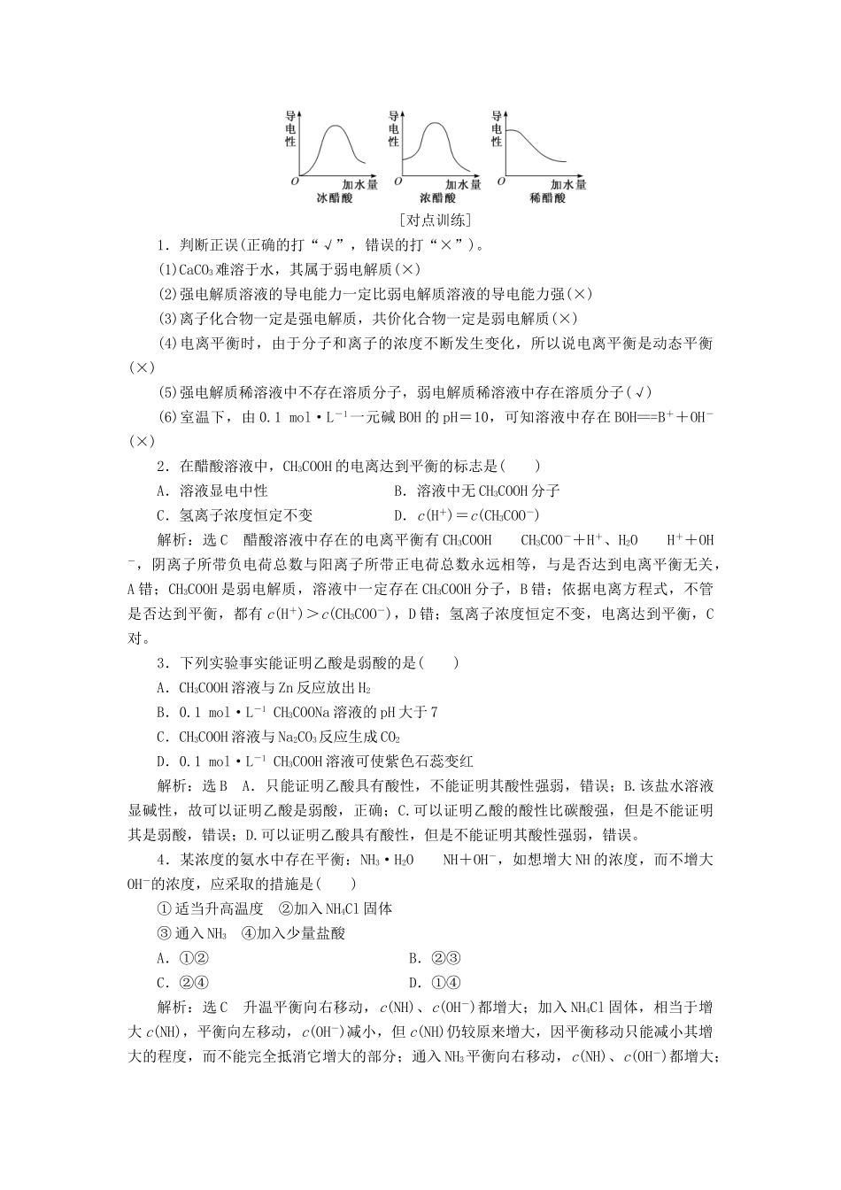
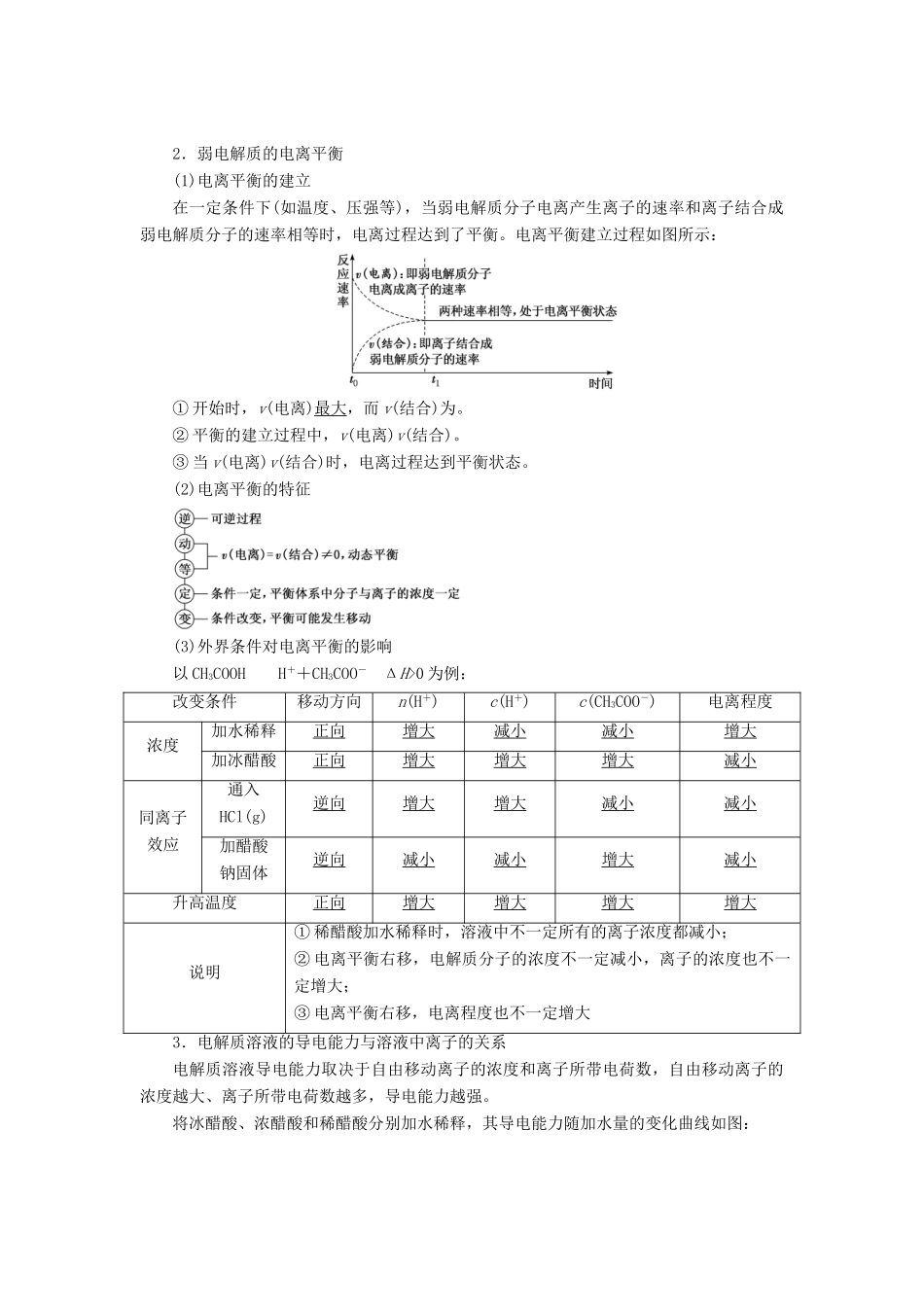
第八章水溶液中的离子平衡考纲要求教学建议1.了解电解质的概念,了解强电解质和弱电解质的概念。本章概念抽象、原理复杂、计算繁琐,是考生较为头疼的知识板块之一。对于本章的复习,首先要牢记水溶液中存在各种平衡的原理,找共性,知个性,澄清基本的思维认知;在打牢教材知识基础上,重点突破4个难点:酸碱中和滴定、溶液中的粒子浓度关系、溶度积的计算及沉淀溶解图像分析;最后理清四大平衡常数之间的相互关系。做到原理清、关系明、难点通,思维的出发点和落脚点统一到“离子平衡”这一观点上来。2.理解电解质在水中的电离以及电解质溶液的导电性。3.了解水的电离、离子积常数(KW)。4.了解溶液pH的含义及其测定方法,能进行pH的简单计算。5.理解弱电解质在水中的电离平衡,能利用电离平衡常数(Ka、Kb、Kh)进行相关计算。6.了解盐类水解的原理、影响盐类水解程度的主要因素、盐类水解的应用。7.了解离子反应的概念、离子反应发生的条件。掌握常见离子的检验方法。8.了解难溶电解质的沉淀溶解平衡。理解溶度积(Ksp)的含义,能进行相关的计算。第1课时点点突破——弱电解质的电离平衡知识点一弱电解质的电离平衡及其影响因素1.强、弱电解质(1)概念及分类(2)电离方程式的书写强电解质用“===”连接,弱电解质用“”连接。常见类型电离方程式强电解质硫酸钾:K2SO4===2K++SO一元弱酸、弱碱乙酸:CH3COOHCH3COO-+H+一水合氨:NH3·H2ONH+OH-多元弱酸分步电离,如碳酸:H2CO3H++HCO、HCOH++CO多元弱碱一步写出,如氢氧化铁:Fe(OH)3Fe3++3OH-酸式盐强酸的酸式盐水溶液中完全电离,如NaHSO4:NaHSO4===Na++H++SO弱酸的酸式盐水溶液中不能完全电离,如NaHCO3:NaHCO3===Na++HCO、HCOH++CO2.弱电解质的电离平衡(1)电离平衡的建立在一定条件下(如温度、压强等),当弱电解质分子电离产生离子的速率和离子结合成弱电解质分子的速率相等时,电离过程达到了平衡。电离平衡建立过程如图所示:①开始时,v(电离)最大,而v(结合)为。②平衡的建立过程中,v(电离)v(结合)。③当v(电离)v(结合)时,电离过程达到平衡状态。(2)电离平衡的特征(3)外界条件对电离平衡的影响以CH3COOHH++CH3COO-ΔH>0为例:改变条件移动方向n(H+)c(H+)c(CH3COO-)电离程度浓度加水稀释正向增大减小减小增大加冰醋酸正向增大增大增大减小同离子效应通入HCl(g)逆向增大增大减小减小加醋酸钠固体逆向减小减小增大减小升高温度正向增大增大增大增大说明①稀醋酸加水稀释时,溶液中不一定所有的离子浓度都减小;②电离平衡右移,电解质分子的浓度不一定减小,离子的浓度也不一定增大;③电离平衡右移,电离程度也不一定增大3.电解质溶液的导电能力与溶液中离子的关系电解质溶液导电能力取决于自由移动离子的浓度和离子所带电荷数,自由移动离子的浓度越大、离子所带电荷数越多,导电能力越强。将冰醋酸、浓醋酸和稀醋酸分别加水稀释,其导电能力随加水量的变化曲线如图:[对点训练]1.判断正误(正确的打“√”,错误的打“×”)。(1)CaCO3难溶于水,其属于弱电解质(×)(2)强电解质溶液的导电能力一定比弱电解质溶液的导电能力强(×)(3)离子化合物一定是强电解质,共价化合物一定是弱电解质(×)(4)电离平衡时,由于分子和离子的浓度不断发生变化,所以说电离平衡是动态平衡(×)(5)强电解质稀溶液中不存在溶质分子,弱电解质稀溶液中存在溶质分子(√)(6)室温下,由0.1mol·L-1一元碱BOH的pH=10,可知溶液中存在BOH===B++OH-(×)2.在醋酸溶液中,CH3COOH的电离达到平衡的标志是()A.溶液显电中性B.溶液中无CH3COOH分子C.氢离子浓度恒定不变D.c(H+)=c(CH3COO-)解析:选C醋酸溶液中存在的电离平衡有CH3COOHCH3COO-+H+、H2OH++OH-,阴离子所带负电荷总数与阳离子所带正电荷总数永远相等,与是否达到电离平衡无关,A错;CH3COOH是弱电解质,溶液中一定存在CH3COOH分子,B错;依据电离方程式,不管是否达到平衡,都有c(H+)>c(CH3COO-),D错;氢离子浓度恒定不变,电离达到平衡,C对。3.下列实验事实能证明乙酸是弱酸的是()A.CH3COOH...

1、当您付费下载文档后,您只拥有了使用权限,并不意味着购买了版权,文档只能用于自身使用,不得用于其他商业用途(如 [转卖]进行直接盈利或[编辑后售卖]进行间接盈利)。
2、本站所有内容均由合作方或网友上传,本站不对文档的完整性、权威性及其观点立场正确性做任何保证或承诺!文档内容仅供研究参考,付费前请自行鉴别。
3、如文档内容存在违规,或者侵犯商业秘密、侵犯著作权等,请点击“违规举报”。

碎片内容

(通用版)高考化学一轮复习 第八章 水溶液中的离子平衡 8.1 点点突破 弱电解质的电离平衡学案(含解析)-人教版高三全册化学学案

您可能关注的文档

确认删除?
VIP
微信客服
  • 扫码咨询
会员Q群
  • 会员专属群点击这里加入QQ群
客服邮箱
回到顶部