电脑桌面
添加小米粒文库到电脑桌面
安装后可以在桌面快捷访问

高中物理 第三章 第3节 几种常见的磁场学案(含解析)新人教版选修3-1-新人教版高二选修3-1物理学案VIP免费

高中物理 第三章 第3节 几种常见的磁场学案(含解析)新人教版选修3-1-新人教版高二选修3-1物理学案_第1页
1/13
高中物理 第三章 第3节 几种常见的磁场学案(含解析)新人教版选修3-1-新人教版高二选修3-1物理学案_第2页
2/13
高中物理 第三章 第3节 几种常见的磁场学案(含解析)新人教版选修3-1-新人教版高二选修3-1物理学案_第3页
3/13
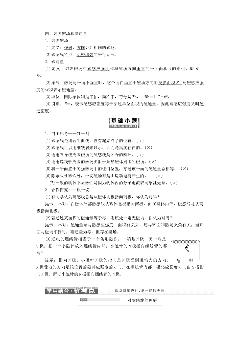
几种常见的磁场1.磁感线是假想的线,磁感线可以定性地描述磁场的强弱和方向。2.电流的磁场方向可由右手螺旋定则(或安培定则)判定。3.安培提出了分子电流假说,能够解释磁化、退磁等一些磁现象。4.磁通量的大小为:Φ=BS,磁感应强度也可叫做磁通密度。一、磁感线1.定义:用来形象描述磁场强弱和方向的假想曲线。2.特点(1)磁感线的疏密程度表示磁场的强弱。磁场强的地方,磁感线较密;磁场弱的地方,磁感线较疏。(2)磁感线某点的切线方向表示该点磁感应强度的方向。二、几种常见的磁场电流的磁场方向可以用安培定则(右手螺旋定则)判断。1.直线电流的磁场右手握住导线,让伸直的拇指所指的方向与电流方向一致,弯曲的四指所指的方向就是磁感线环绕的方向。2.环形电流的磁场让右手弯曲的四指与环形电流的方向一致,伸直的拇指所指的方向就是环形导线轴线上磁感线的方向。3.通电螺线管的磁场右手握住螺线管,让弯曲的四指跟电流的方向一致,拇指所指的方向就是螺线管内部的磁场的方向或者说拇指所指的方向是它的北极的方向。三、安培分子电流假说1.分子电流假说:安培认为,在原子、分子等物质微粒的内部,存在着一种环形电流,即分子电流。分子电流使每个物质微粒都成为小磁体,它的两侧相当于两个磁极。2.分子电流假说意义:能够解释磁化以及退磁现象,解释磁现象的电本质。3.磁铁的磁场和电流的磁场一样,都是由电荷的运动产生的。四、匀强磁场和磁通量1.匀强磁场(1)定义:强弱、方向处处相同的磁场。(2)磁感线特点:疏密均匀的平行直线。2.磁通量(1)定义:匀强磁场中磁感应强度和与磁场方向垂直的平面面积S的乘积。即Φ=BS。(2)拓展:磁场与平面不垂直时,这个面在垂直于磁场方向的投影面积S′与磁感应强度的乘积表示磁通量。(3)单位:国际单位制是韦伯,简称韦,符号是Wb,1Wb=1_T·m2。(4)引申:B=,表示磁感应强度等于穿过单位面积的磁通量,因此磁感应强度又叫磁通密度。1.自主思考——判一判(1)磁感线是闭合的曲线,没有起始终了的位置。(√)(2)磁感线可以用细铁屑来显示,因而是真实存在的。(×)(3)通电直导线周围磁场的磁感线是闭合的圆环。(√)(4)通电螺线管周围的磁场类似于条形磁体周围的磁场。(√)(5)将一平面置于匀强磁场中的任何位置,穿过该平面的磁通量总相等。(×)(6)除永久性磁铁外,一切磁场都是由运动电荷产生的。(×)(7)一般的物体不显磁性是因为物体内的分子电流取向杂乱无章。(√)2.合作探究——议一议(1)有同学认为磁感线总是从磁体北极指向南极,你认为对吗?提示:不对,在磁体外部磁感线从磁体北极指向南极,而在磁体内部,磁感线是从南极指向北极。(2)若通过某面积的磁通量等于零,则该处一定无磁场,你认为对吗?提示:不对。磁通量除与磁感应强度、面积有关外,还与环面和磁场夹角有关,当环面与磁场平行时,磁通量为零,但存在磁场。(3)通电的螺线管相当于一个条形磁铁,一端是N极,另一端是S极,把一个小磁针放入螺线管内部,小磁针的N极指向螺线管的哪端?提示:指向N极。小磁针N极的指向是N极受到磁场力的方向,N极受力的方向是该位置的磁感应强度的方向,在螺线管内部,磁感应强度方向由S极指向N极。所以小磁针的N极指向螺线管的N极。对磁感线的理解磁感线与电场线的比较磁感线电场线相似点引入目的为形象描述场而引入的假想线,实际不存在疏密场的强弱切线方向场的方向是否相交不能相交(电场中无电荷空间不相交)不同点不中断的闭合曲线不闭合,起始于正电荷或无限远,终止于无限远或负电荷1.对磁感线的认识,下列说法正确的是()A.磁感线总是从磁体的北极出发,终止于磁体的南极B.磁感线上某点的切线方向与放在该点小磁针南极的受力方向相同C.磁感线的疏密可以反映磁场的相对强弱D.磁感线是磁场中客观存在的线解析:选C磁感线在磁体的外部是从N到S,在磁体内部是从S到N,形成闭合曲线,A错误;磁感线上某点的切线方向与放在该点小磁针北极的受力方向相同,B错误;磁感线是人假象出来的,现实中不存在,磁感线越密,磁感应强度越大,磁感线越疏,磁感应强度越小,C正确D错误。2.磁场中某区域的磁感线如图所示,则()A.a...

1、当您付费下载文档后,您只拥有了使用权限,并不意味着购买了版权,文档只能用于自身使用,不得用于其他商业用途(如 [转卖]进行直接盈利或[编辑后售卖]进行间接盈利)。
2、本站所有内容均由合作方或网友上传,本站不对文档的完整性、权威性及其观点立场正确性做任何保证或承诺!文档内容仅供研究参考,付费前请自行鉴别。
3、如文档内容存在违规,或者侵犯商业秘密、侵犯著作权等,请点击“违规举报”。

碎片内容

高中物理 第三章 第3节 几种常见的磁场学案(含解析)新人教版选修3-1-新人教版高二选修3-1物理学案

您可能关注的文档

;绿洲书城+ 关注
实名认证
内容提供者

从事历史教学,热爱教育,高度负责。

确认删除?
VIP
微信客服
  • 扫码咨询
会员Q群
  • 会员专属群点击这里加入QQ群
客服邮箱
回到顶部