电脑桌面
添加小米粒文库到电脑桌面
安装后可以在桌面快捷访问

八年级物理 杠杆的平衡条件教案 沪科版VIP免费

八年级物理 杠杆的平衡条件教案 沪科版_第1页
1/6
八年级物理 杠杆的平衡条件教案 沪科版_第2页
2/6
八年级物理 杠杆的平衡条件教案 沪科版_第3页
3/6
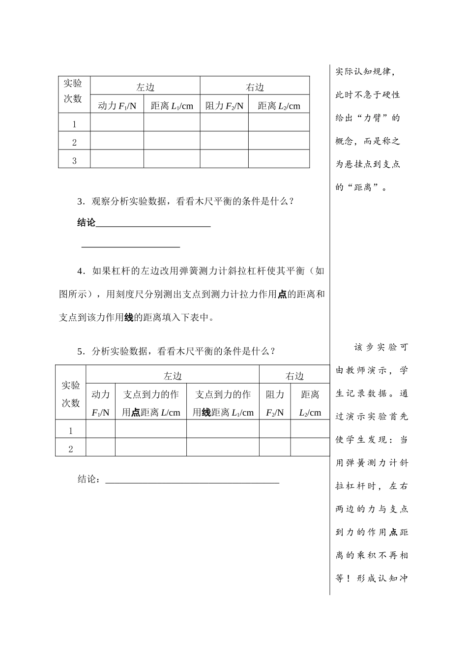
杠杆(学案)学习目标1.知道什么是杠杆,理解力臂的概念,能根据相关的实物,画出杠杆示意图。2.通过实验,探究杠杆的平衡条件,会利用杠杆平衡条件解决一些简单的问题。3.认识生活中的一些杠杆,会对杠杆进行分类。学时安排本节用2学时,第一学时认识杠杆、探究杠杆的平衡条件,第二学时学习杠杆的分类和应用。第一学时课前准备1.自带物品课前从家里带来羊角锤、剪刀、钳子、起子(及带瓶盖的废酒瓶)等工具。2.预习记录通过预习课文,你学会了什么,有哪些疑问,请简要记录下来:合作探究一、认识杠杆活动1:分别用羊角锤起钉子、用剪刀剪纸、用起子起瓶盖、用直尺撬文具盒……。在观察的基础上,思考讨论:1.这些工具在工作时有哪些共同特征?2.请画出下图中各杠杆的支点O和动力F1及阻力F2的示意说明学生说出杠杆的特征后,教师顺势给出杠杆、支点、动图。思考:F1和F2是谁受到的力?二、探究杠杆的平衡条件活动2:回忆你玩过的跷跷板的游戏,结合观察下图思考:1.你有哪些感兴趣的问题?2.跷跷板在水平位置静止由哪些因素决定?活动3:探究杠杆的平衡条件1.在木尺的两边分别挂上数目不同的钩码,用F1、F2表示钩码的拉力,用L1、L2表示悬挂点到支点O的距离。2.改变钩码个数并调节悬挂点到O点的距离,使木尺处于水平静止状态。将各次实验数据填写入下表。力、阻力几个名词。本环节意在引导学生发现问题,进而探究杠杆的平衡条件。若在课堂上播放实景视频,引导学生提出问题和猜想,效果更好。基于学生的填一填⑴杠杆:__________________________________,叫杠杆。⑵支点是:________________,动力是:___________3.观察分析实验数据,看看木尺平衡的条件是什么?结论4.如果杠杆的左边改用弹簧测力计斜拉杠杆使其平衡(如图所示),用刻度尺分别测出支点到测力计拉力作用点的距离和支点到该力作用线的距离填入下表中。5.分析实验数据,看看木尺平衡的条件是什么?结论:_____________________________________实际认知规律,此时不急于硬性给出“力臂”的概念,而是称之为悬挂点到支点的“距离”。该步实验可由教师演示,学生记录数据。通过演示实验首先使学生发现:当用弹簧测力计斜拉杠杆时,左右两边的力与支点到力的作用点距离的乘积不再相等!形成认知冲实验次数左边右边动力F1/N支点到力的作用点距离L/cm支点到力的作用线距离L1/cm阻力F2/N距离L2/cm12实验次数左边右边动力F1/N距离L1/cm阻力F2/N距离L2/cm123突。然后教师引入“力的作用线”和“力臂”的概念。填一填⑴动力臂是:____________,阻力臂是:___________。⑵杠杆的平衡条件为:________________。第二学时课前准备预习记录通过预习课文,你学会了什么,有哪些疑问,请简要记录下来:合作探究三、杠杆的分类活动4:标出下图中杠杆的支点,并画出动力、阻力、动力臂、阻力臂。然后思考讨论:1.根据生活经验,你认为上图中的杠杆哪些是省力的?哪些是费力的?哪个既不省力,也不费力?2.根据杠杆的平衡条件分析,为什么有的杠杆省力?有的杠杆费力?有的既不省力又不费力?说明本节安排的活动较少,留出适当时间让学生做一些巩固练习题。教师还可安排有关杠杆平衡条件的计算题。3.生活中还有哪些省力杠杆、费力杠杆、等臂杠杆?请列举几例,并画出这些杠杆的示意图。

1、当您付费下载文档后,您只拥有了使用权限,并不意味着购买了版权,文档只能用于自身使用,不得用于其他商业用途(如 [转卖]进行直接盈利或[编辑后售卖]进行间接盈利)。
2、本站所有内容均由合作方或网友上传,本站不对文档的完整性、权威性及其观点立场正确性做任何保证或承诺!文档内容仅供研究参考,付费前请自行鉴别。
3、如文档内容存在违规,或者侵犯商业秘密、侵犯著作权等,请点击“违规举报”。

碎片内容

八年级物理 杠杆的平衡条件教案 沪科版

您可能关注的文档

海博书城+ 关注
实名认证
内容提供者

从事历史教学,热爱教育,高度负责。

确认删除?
VIP
微信客服
  • 扫码咨询
会员Q群
  • 会员专属群点击这里加入QQ群
客服邮箱
回到顶部