电脑桌面
添加小米粒文库到电脑桌面
安装后可以在桌面快捷访问

2015七年级历史下册 第1课 繁盛一时的隋朝教材解析 新人教版VIP免费

2015七年级历史下册 第1课 繁盛一时的隋朝教材解析 新人教版_第1页
1/3
2015七年级历史下册 第1课 繁盛一时的隋朝教材解析 新人教版_第2页
2/3
2015七年级历史下册 第1课 繁盛一时的隋朝教材解析 新人教版_第3页
3/3
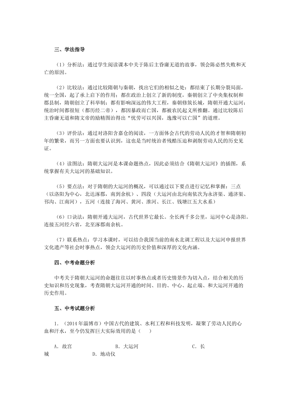
第1课繁盛一时的隋朝一、知识梳理二、重点难点分析1.重点:隋朝大运河开通的目的、概况、作用。目的:隋炀帝开通隋朝大运河的目的是为了加强南北交通,巩固隋王朝对全国的统治。概况:大运河以洛阳为中心,北达涿郡(北京),南到余杭(杭州),大运河从北向南分为永济渠、通济渠、邗沟和江南河四段,连接了海河、黄河、淮河、长江和钱塘江五大水系,大运河全长两千多公里。作用:隋朝大运河的开通,大大促进了我国南北经济文化的交流。2.难点(1)隋朝统一全国的条件。对于隋朝能够统一全国的条件,可以从以下三个方面进行分析:①北周末年,北方各民族进一步融合,并且随着北方的统一,经济得到迅速的恢复和发展,为完成国家统一创造了条件。②南朝陈的国君陈后主,昏庸无道,沉迷于酒色,不问朝政,被江南人民所厌恶。③我国南北方南方和北方民族之间的经济文化交流频繁,人民渴望国家统一,社会安定。(2)隋朝大运河能够开通的条件以及对大运河的评价。条件:经过隋文帝二十多年的励精图治,国家经济繁荣,国力强盛,有能力开通大运河;隋朝国家统一,使隋炀帝有征发几百万人的可能性;隋朝大运河的开通,充分利用了天然河道和古代运河。评价:对于隋朝大运河的应该从正反两个进行客观公正的评价。大运河的开通,一方面增加了劳动的赋税和徭役负担,给人民带来深重的灾难。而另一方面,大运河的开通,有利于我国南北经济文化的交流,成为我国东部的黄金水道,造福于世世代代的人民,至今很多河段仍然在发挥作用。其次还可以结合古代的一些关于运河开通的诗词,进行总体评价,提高分析问题的能力。三、学法指导(1)分析法:通过学生阅读课本中关于陈后主昏庸无道的故事,领会陈必然失败和灭亡的原因。(2)比较法:通过比较隋朝与秦朝,找出它们的相似之处:都结束了长期分裂局面,统一全国,起了承上启下的作用;都在政治上创立了新的制度,秦朝创立了中央集权制和郡县制,隋朝创立了科举制;都有影响深远的伟大工程,秦朝修筑长城,隋朝开通大运河;统治时间都很短(都历经二帝),都因暴政而亡国,都被农民起义所推翻。通过比较陈后主昏庸无道和隋文帝的励精图治得出“忧劳可以兴国,逸豫可以亡国”的道理。(3)评价法:通过对洛阳含嘉仓的阅读,一方面体会古代的劳动人民的才智和隋朝初年的繁荣,而另一方面也要认识到,这也是当时统治者残酷压迫和剥削劳动人民的历史见证。(4)读图法:隋朝大运河是本课命题热点,因此必须结合《隋朝大运河》的插图,系统掌握有关大运河的基础知识。(5)要点法:对于隋朝的大运河的概况,可以通过以下要点进行记忆和掌握:三点(以洛阳为中心,北达涿郡,南到余杭)、四段(大运河由北向南依次为永济渠、通济渠、邗沟、江南河),五河(连接了海河、黄河、淮河、长江、钱塘江五大水系)(6)口诀法:隋朝开通大运河,古代世界它最长。全长两千多公里,运河中心是洛阳。连接五河经六省,北至涿郡南余杭。(7)联系热点:学习本课时,可以结合我国当前的南水北调工程以及大运河申报世界文化遗产等社会时事热点,领会大运河的历史价值和深厚的文化内涵。四、中考命题分析中考关于隋朝大运河的命题往往以时事热点或者历史情景作为切入点,结合相关的历史知识和历史现象,考查隋朝大运河开通的时间、目的、中心、起止端、和大运河开通的历史作用。五、中考试题分析1.(2014年淄博市)中国古代的建筑、水利工程和科技发明,凝聚了劳动人民的心血和汗水,至今仍发挥巨大实际效用的是()A.故宫B.大运河C.长城D.地动仪解析:本题命题意图新颖,真正做到了让历史走进现实生活。通过分析四个选项可知:A的古代作用是古代皇帝的居住和处理国家事务的地方,而现在主要是供人们参观;B的古今作用都是水上运输的通道,只不过现在的利用价值不如古代那样大就是了;C的古代作用是防御北方少数民族的入侵,而现在主要是供人们参观;D项的古代作用是测定地震的方向,而现在随着科技的发展,它的科技价值已经不被现代人们所利用了。答案:B2.(2014年福州市)隋朝末年,家住余杭的一位商人想通过最便捷的方式去洛阳,他选择的出行方式应是A.乘汽车B...

1、当您付费下载文档后,您只拥有了使用权限,并不意味着购买了版权,文档只能用于自身使用,不得用于其他商业用途(如 [转卖]进行直接盈利或[编辑后售卖]进行间接盈利)。
2、本站所有内容均由合作方或网友上传,本站不对文档的完整性、权威性及其观点立场正确性做任何保证或承诺!文档内容仅供研究参考,付费前请自行鉴别。
3、如文档内容存在违规,或者侵犯商业秘密、侵犯著作权等,请点击“违规举报”。

碎片内容

2015七年级历史下册 第1课 繁盛一时的隋朝教材解析 新人教版

您可能关注的文档

海博书城+ 关注
实名认证
内容提供者

从事历史教学,热爱教育,高度负责。

确认删除?
VIP
微信客服
  • 扫码咨询
会员Q群
  • 会员专属群点击这里加入QQ群
客服邮箱
回到顶部