电脑桌面
添加小米粒文库到电脑桌面
安装后可以在桌面快捷访问

2015七年级历史下册 第12课 蒙古的兴起和元朝的建立教材解析 新人教版VIP免费

2015七年级历史下册 第12课 蒙古的兴起和元朝的建立教材解析 新人教版_第1页
1/6
2015七年级历史下册 第12课 蒙古的兴起和元朝的建立教材解析 新人教版_第2页
2/6
2015七年级历史下册 第12课 蒙古的兴起和元朝的建立教材解析 新人教版_第3页
3/6
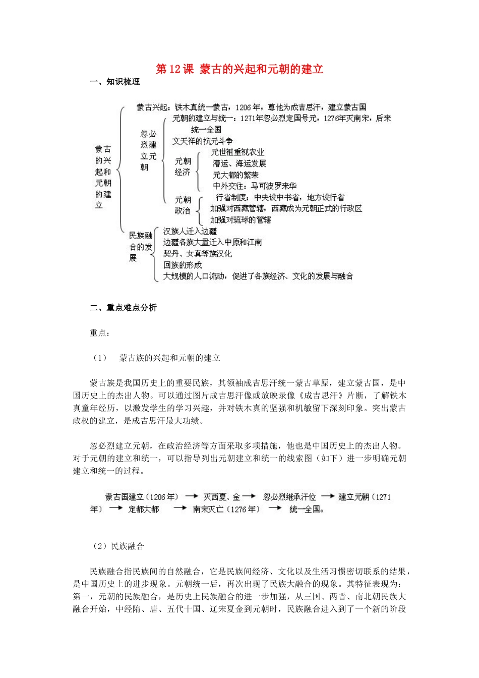
第12课蒙古的兴起和元朝的建立一、知识梳理二、重点难点分析重点:(1)蒙古族的兴起和元朝的建立蒙古族是我国历史上的重要民族,其领袖成吉思汗统一蒙古草原,建立蒙古国,是中国历史上的杰出人物。可以通过图片成吉思汗像或放映录像《成吉思汗》片断,了解铁木真童年经历,以激发学生的学习兴趣,并对铁木真的坚强和机敏留下深刻印象。突出蒙古政权的建立,是成吉思汗最大功绩。忽必烈建立元朝,在政治经济等方面采取多项措施,他也是中国历史上的杰出人物。对于元朝的建立和统一,可以指导列出元朝建立和统一的线索图(如下)进一步明确元朝建立和统一的过程。(2)民族融合民族融合指民族间的自然融合,它是民族间经济、文化以及生活习惯密切联系的结果,是中国历史上的进步现象。元朝统一后,再次出现了民族大融合的现象。其特征表现为:第一,元朝的民族融合,是历史上民族融合的进一步加强,从三国、两晋、南北朝民族大融合开始,中经隋、唐、五代十国、辽宋夏金到元朝时,民族融合进入到了一个新的阶段第二,元朝民族融合的发展表现在四个方面:汉族人民开发边疆;边疆各族迁入内地,同汉族等杂居相处;契丹、女真等族与汉族的融合;回族开始形成。第三,元朝的统一促进了民族融合,民族融合又促进了各民族经济文化的发展。难点:“行省制度”的理解是个难点。此概念对于初一学生认识有一定难度。关键要解决以下知识点:施行行省制度的目的,行省制度的内容,行省制度的作用,西藏成为元朝的正式行政区,对琉球(今台湾)的管辖。讲述行省制度之前,可以先出示《元朝疆域》图,或将元朝的疆域与汉、唐版图进行对比,突出元朝疆域空前辽阔,是当时亚洲一个强大的封建国家。为了进行有效的管辖和统治,元政府建立了行省制度。这是行省制度施行的目的。行省制度的内容介绍,应力求简捷。突出以下几点:①中央——中书省——全国最高行政机构——管辖大都及周围地区②地方——行中书省(行省或省)——中书省的派出机构——管辖11个行省(可指出地图中如岭北、辽阳、云南等行省的范围);③西藏成为元朝的正式行政区;④澎湖巡检司管辖澎湖和琉球。对于行省制度的作用,应指出它是秦以来郡县制的一大发展,有利于统一多民族国家的巩固,对明清及后来政治制度影响深远。行省从此成为我国的地方行政机构,保留至今。三、学法指导(1)纲要信号法:通过纲要信号,浓缩本课知识要点,既清晰又便于记忆。如下图再比如回族的形成也可以通过下面的纲要信号来记忆:(2)人物评价法:本课中涉及三个重要人物,成吉思汗、忽必烈、文天祥,对于这些人物要学会作简要的评价。如对成吉思汗的评价,既要看到他最大的贡献是统一蒙古各部建立蒙古政权,又要认识到他发动的一些战争给人民也带来灾难。再如对文天祥的评价,点明他是抗元英雄即可。引导学生学会正确评价人物。(3)读图学习法:学会从地图中获取信息。《元朝的运河和海运航线》图、《元朝疆域》图都需要注意。如观察《元朝疆域》图,会获取很多知识点,如行省制度,元朝加强对西藏管辖,西藏成为元朝正式的行政区,元朝还加强对琉球的管辖等。(4)要点提炼法:本课知识点涉及较多,可以把要点提炼出来,帮助记忆,可以把本课内容归纳为:三个年代、三个人物、四件大事。三个年代:1206年1271年1276年三个人物:成吉思汗忽必烈文天祥四件大事:成吉思汗统一蒙古忽必烈建立元朝行省制度的建立民族融合的加强(5)歌谣学习法:将每一课主要内容编成歌谣或顺口溜,既提高学生兴趣又帮助其记忆,也是学习历史的一种好方法。本课内容可以编成如下歌谣:忽必烈战功高,1271建元朝;次年定都在大都,1276灭宋朝(南宋),中央设立中书省,省级行政始元朝,西藏正式归元管,琉球台湾也管到,重视农业治黄河,开通运河有两条,海上运输大发展,大都繁华景象好。四、中考命题分析蒙古的兴起和元朝的建立是古代史考查的一个重点,中考出题大多以选择题、材料分析题出现居多,考查的主要知识点围绕三个历史人物(成吉思汗忽必烈文天祥)四件大事(成吉思汗统一蒙古忽必烈建立元朝行省制度民族融合),并注意元朝与前后朝代有关的知识点的联系与比较。...

1、当您付费下载文档后,您只拥有了使用权限,并不意味着购买了版权,文档只能用于自身使用,不得用于其他商业用途(如 [转卖]进行直接盈利或[编辑后售卖]进行间接盈利)。
2、本站所有内容均由合作方或网友上传,本站不对文档的完整性、权威性及其观点立场正确性做任何保证或承诺!文档内容仅供研究参考,付费前请自行鉴别。
3、如文档内容存在违规,或者侵犯商业秘密、侵犯著作权等,请点击“违规举报”。

碎片内容

2015七年级历史下册 第12课 蒙古的兴起和元朝的建立教材解析 新人教版

您可能关注的文档

确认删除?
VIP
微信客服
  • 扫码咨询
会员Q群
  • 会员专属群点击这里加入QQ群
客服邮箱
回到顶部