电脑桌面
添加小米粒文库到电脑桌面
安装后可以在桌面快捷访问

高考数一轮复习 第十章 第二节 排列与组合突破热点题型 文VIP免费

高考数一轮复习 第十章 第二节 排列与组合突破热点题型 文_第1页
1/4
高考数一轮复习 第十章 第二节 排列与组合突破热点题型 文_第2页
2/4
高考数一轮复习 第十章 第二节 排列与组合突破热点题型 文_第3页
3/4
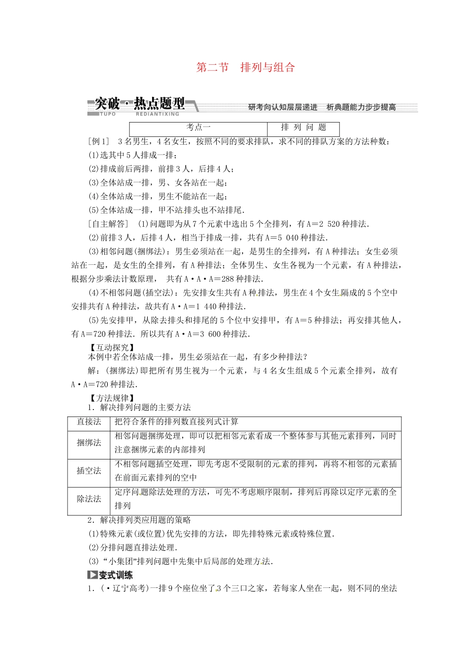
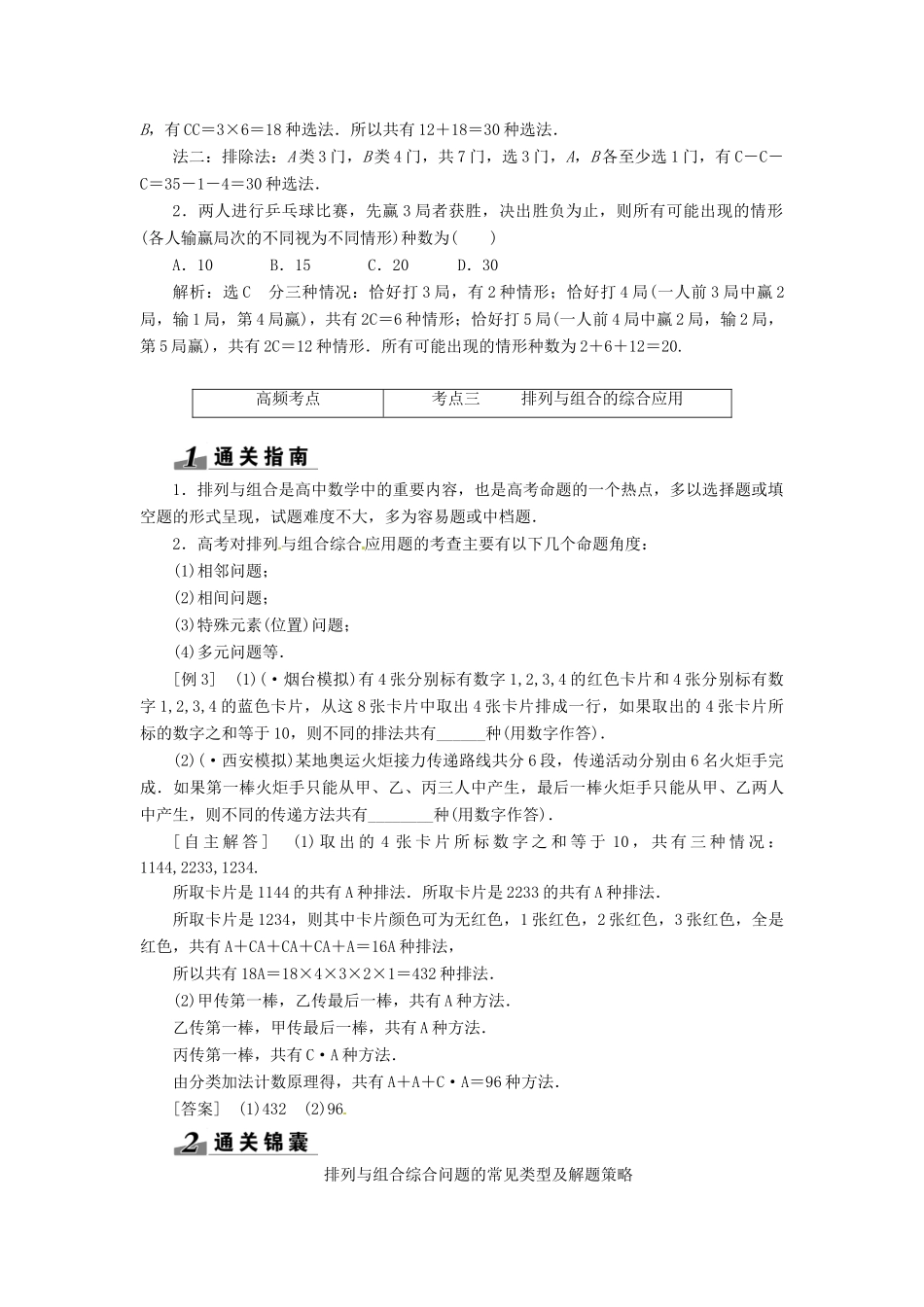
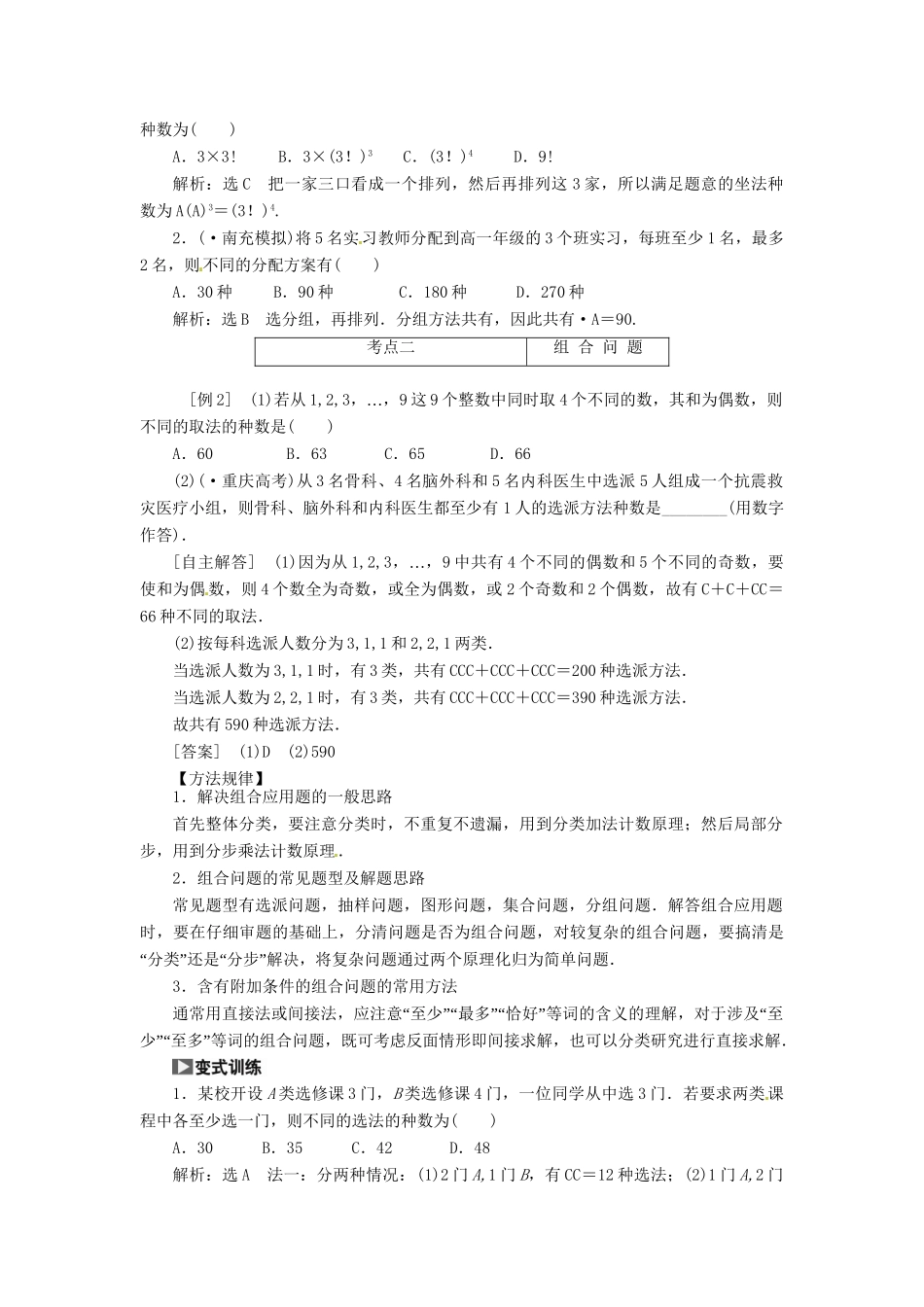
第二节排列与组合考点一排列问题[例1]3名男生,4名女生,按照不同的要求排队,求不同的排队方案的方法种数:(1)选其中5人排成一排;(2)排成前后两排,前排3人,后排4人;(3)全体站成一排,男、女各站在一起;(4)全体站成一排,男生不能站在一起;(5)全体站成一排,甲不站排头也不站排尾.[自主解答](1)问题即为从7个元素中选出5个全排列,有A=2520种排法.(2)前排3人,后排4人,相当于排成一排,共有A=5040种排法.(3)相邻问题(捆绑法):男生必须站在一起,是男生的全排列,有A种排法;女生必须站在一起,是女生的全排列,有A种排法;全体男生、女生各视为一个元素,有A种排法,根据分步乘法计数原理,共有A·A·A=288种排法.(4)不相邻问题(插空法):先安排女生共有A种排法,男生在4个女生隔成的5个空中安排共有A种排法,故共有A·A=1440种排法.(5)先安排甲,从除去排头和排尾的5个位中安排甲,有A=5种排法;再安排其他人,有A=720种排法.所以共有A·A=3600种排法.【互动探究】本例中若全体站成一排,男生必须站在一起,有多少种排法?解:(捆绑法)即把所有男生视为一个元素,与4名女生组成5个元素全排列,故有A·A=720种排法.【方法规律】1.解决排列问题的主要方法直接法把符合条件的排列数直接列式计算捆绑法相邻问题捆绑处理,即可以把相邻元素看成一个整体参与其他元素排列,同时注意捆绑元素的内部排列插空法不相邻问题插空处理,即先考虑不受限制的元素的排列,再将不相邻的元素插在前面元素排列的空中除法法定序问题除法处理的方法,可先不考虑顺序限制,排列后再除以定序元素的全排列2.解决排列类应用题的策略(1)特殊元素(或位置)优先安排的方法,即先排特殊元素或特殊位置.(2)分排问题直排法处理.(3)“”小集团排列问题中先集中后局部的处理方法.1.(·辽宁高考)一排9个座位坐了3个三口之家,若每家人坐在一起,则不同的坐法种数为()A.3×3!B.3×(3!)3C.(3!)4D.9!解析:选C把一家三口看成一个排列,然后再排列这3家,所以满足题意的坐法种数为A(A)3=(3!)4.2.(·南充模拟)将5名实习教师分配到高一年级的3个班实习,每班至少1名,最多2名,则不同的分配方案有()A.30种B.90种C.180种D.270种解析:选B选分组,再排列.分组方法共有,因此共有·A=90.考点二组合问题[例2](1)若从1,2,3…,,9这9个整数中同时取4个不同的数,其和为偶数,则不同的取法的种数是()A.60B.63C.65D.66(2)(·重庆高考)从3名骨科、4名脑外科和5名内科医生中选派5人组成一个抗震救灾医疗小组,则骨科、脑外科和内科医生都至少有1人的选派方法种数是________(用数字作答).[自主解答](1)因为从1,2,3…,,9中共有4个不同的偶数和5个不同的奇数,要使和为偶数,则4个数全为奇数,或全为偶数,或2个奇数和2个偶数,故有C+C+CC=66种不同的取法.(2)按每科选派人数分为3,1,1和2,2,1两类.当选派人数为3,1,1时,有3类,共有CCC+CCC+CCC=200种选派方法.当选派人数为2,2,1时,有3类,共有CCC+CCC+CCC=390种选派方法.故共有590种选派方法.[答案](1)D(2)590【方法规律】1.解决组合应用题的一般思路首先整体分类,要注意分类时,不重复不遗漏,用到分类加法计数原理;然后局部分步,用到分步乘法计数原理.2.组合问题的常见题型及解题思路常见题型有选派问题,抽样问题,图形问题,集合问题,分组问题.解答组合应用题时,要在仔细审题的基础上,分清问题是否为组合问题,对较复杂的组合问题,要搞清是“”“”分类还是分步解决,将复杂问题通过两个原理化归为简单问题.3.含有附加条件的组合问题的常用方法“”“”“”“通常用直接法或间接法,应注意至少最多恰好等词的含义的理解,对于涉及至”“”少至多等词的组合问题,既可考虑反面情形即间接求解,也可以分类研究进行直接求解.1.某校开设A类选修课3门,B类选修课4门,一位同学从中选3门.若要求两类课程中各至少选一门,则不同的选法的种数为()A.30B.35C.42D.48解析:选A法一:分两种情况:(1)2门A,1门B,有CC=12种选法;(2)1门A,2门B,有CC=3×6=18种选法.所以共有12+18=30种选法.法二:...

1、当您付费下载文档后,您只拥有了使用权限,并不意味着购买了版权,文档只能用于自身使用,不得用于其他商业用途(如 [转卖]进行直接盈利或[编辑后售卖]进行间接盈利)。
2、本站所有内容均由合作方或网友上传,本站不对文档的完整性、权威性及其观点立场正确性做任何保证或承诺!文档内容仅供研究参考,付费前请自行鉴别。
3、如文档内容存在违规,或者侵犯商业秘密、侵犯著作权等,请点击“违规举报”。

碎片内容

高考数一轮复习 第十章 第二节 排列与组合突破热点题型 文

文章天下+ 关注
实名认证
内容提供者

各种文档应有尽有

确认删除?
VIP
微信客服
  • 扫码咨询
会员Q群
  • 会员专属群点击这里加入QQ群
客服邮箱
回到顶部