电脑桌面
添加小米粒文库到电脑桌面
安装后可以在桌面快捷访问

江苏省石榴高级中学《 牛顿第三定律》教案 新人教版必修1VIP免费

江苏省石榴高级中学《 牛顿第三定律》教案 新人教版必修1_第1页
1/5
江苏省石榴高级中学《 牛顿第三定律》教案 新人教版必修1_第2页
2/5
江苏省石榴高级中学《 牛顿第三定律》教案 新人教版必修1_第3页
3/5
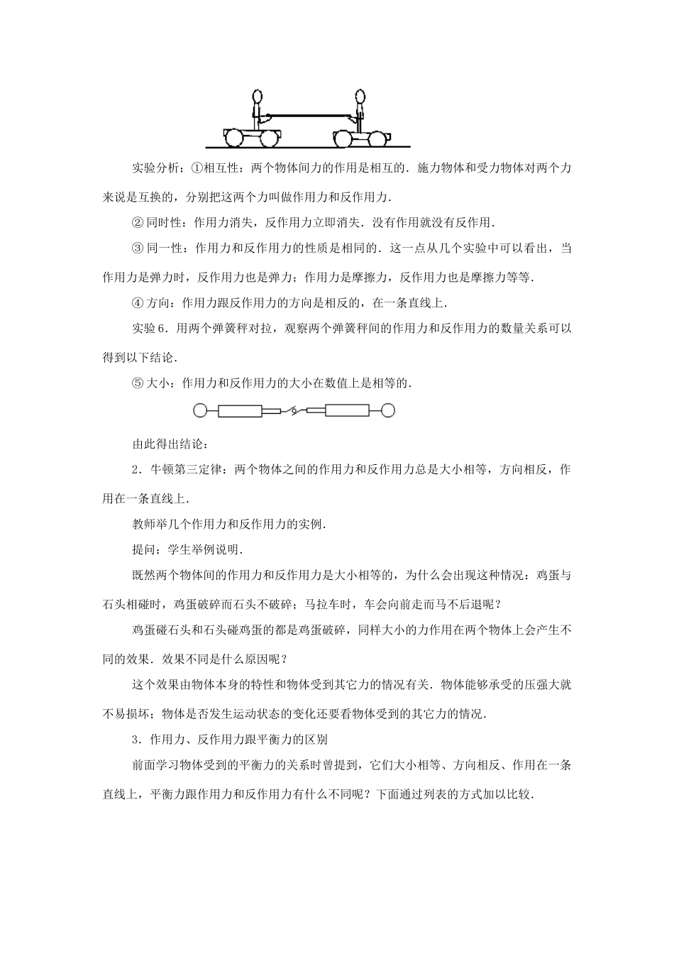
第四章牛顿运动定律第五节牛顿第三定律教学目标一、知识目标:1.知道物体之间力的作用是相互的。2.知道作用力与反作用力的概念。3.理解、掌握牛顿第三定律。4.能区分平衡力跟作用力与反作用力。二、能力目标:1.培养通过实验和事例总结规律的能力。2.在具体受力分析中应用牛顿定律的能力。三、德育目标:1.进一步掌握实践是检验真理的惟一标准的哲学思想。2.体会理论对实践的指导作用和对推动社会发展的意义。教学重点掌握牛顿第三定律;区分平衡力跟作用力与反作用力。教学难点区分平衡力跟作用力与反作用力教学方法实验演示,分析讨论教学用具小车、弹簧片、细线;三合板、遥控玩具汽车、玻璃棒;通草球、橡胶棒、毛皮、玻璃棒、丝绸;磁铁、弹簧秤等课时安排1课时教学过程一、引入新课人在划船时用桨推河岸,发生了什么现象呢?船离开了岸.这个问题在初中已经研究过,当时对这个问题的解释是:物体间力的作用是相互的.当一个物体对另一个物体施加力的作用时,这个物体同样会受到另一个物体对它的力的作用,我们把这个过程中出现的两个力分别叫做作用力和反作用力.下面进一步来研究两个物体之间的作用力和反作用力的关系.二、教学过程设计1.物体间力的作用是相互的我们通过几个实验来研究今天的内容.通过实验大家要总结出作用力跟反作用力的特点及其关系.在实验中大家要注意观察现象,分析现象所说明的问题.实验1.在桌面上放两辆相同的小车,两车用细线套在一起,两车间夹一弹簧片.当用火烧断线后,两车被弹开,所走的距离相等.实验2.在桌面上并排放上一些圆杆,可用静电中的玻璃棒.在棒上铺一块三合板,板上放一辆遥控电动玩具小车.用遥控器控制小车向前运动时,板向后运动;当车向后运动时板向前运动.实验3.用细线拴两个通草球,当两个通草球带同种电荷时,相互推斥而远离;当带异种电荷时,相互吸引而靠近.实验4.在两辆小车上各固定一根条形磁铁,当磁铁的同名磁极靠近时,放手小车两车被推开;当异名磁极接近时,两辆小车被吸拢.实验5.把两辆能站人的小车放在地面上,小车上各站一个学生,每个学生拿着绳子的一端.当一个学生用力拉绳时,两辆小车同时向中间移动.实验分析:①相互性:两个物体间力的作用是相互的.施力物体和受力物体对两个力来说是互换的,分别把这两个力叫做作用力和反作用力.②同时性:作用力消失,反作用力立即消失.没有作用就没有反作用.③同一性:作用力和反作用力的性质是相同的.这一点从几个实验中可以看出,当作用力是弹力时,反作用力也是弹力;作用力是摩擦力,反作用力也是摩擦力等等.④方向:作用力跟反作用力的方向是相反的,在一条直线上.实验6.用两个弹簧秤对拉,观察两个弹簧秤间的作用力和反作用力的数量关系可以得到以下结论.⑤大小:作用力和反作用力的大小在数值上是相等的.由此得出结论:2.牛顿第三定律:两个物体之间的作用力和反作用力总是大小相等,方向相反,作用在一条直线上.教师举几个作用力和反作用力的实例.提问:学生举例说明.既然两个物体间的作用力和反作用力是大小相等的,为什么会出现这种情况:鸡蛋与石头相碰时,鸡蛋破碎而石头不破碎;马拉车时,车会向前走而马不后退呢?鸡蛋碰石头和石头碰鸡蛋的都是鸡蛋破碎,同样大小的力作用在两个物体上会产生不同的效果.效果不同是什么原因呢?这个效果由物体本身的特性和物体受到其它力的情况有关.物体能够承受的压强大就不易损坏;物体是否发生运动状态的变化还要看物体受到的其它力的情况.3.作用力、反作用力跟平衡力的区别前面学习物体受到的平衡力的关系时曾提到,它们大小相等、方向相反、作用在一条直线上,平衡力跟作用力和反作用力有什么不同呢?下面通过列表的方式加以比较.在列表的同时用相应的例子加以说明.三、小结1.牛顿第三定律是从实验中得出的.这里设计的几个实验除实验5外都体现了作用力跟反作用力间的关系,实验5是为提高课堂的活跃程度而设计的.每做一个实验都应把实验装置画在黑板上,并讲清实验装置,留在黑板上的图是为后面分析实验总结出规律用的.2.牛顿第三定律的教学除了让学生掌握定律的内...

1、当您付费下载文档后,您只拥有了使用权限,并不意味着购买了版权,文档只能用于自身使用,不得用于其他商业用途(如 [转卖]进行直接盈利或[编辑后售卖]进行间接盈利)。
2、本站所有内容均由合作方或网友上传,本站不对文档的完整性、权威性及其观点立场正确性做任何保证或承诺!文档内容仅供研究参考,付费前请自行鉴别。
3、如文档内容存在违规,或者侵犯商业秘密、侵犯著作权等,请点击“违规举报”。

碎片内容

江苏省石榴高级中学《 牛顿第三定律》教案 新人教版必修1

星河书苑+ 关注
实名认证
内容提供者

从事历史教学,热爱教育,高度负责。

相关文档

确认删除?
VIP
微信客服
  • 扫码咨询
会员Q群
  • 会员专属群点击这里加入QQ群
客服邮箱
回到顶部