电脑桌面
添加小米粒文库到电脑桌面
安装后可以在桌面快捷访问

浙江省桐庐分水高级中学高一生物《细胞呼吸》教案 苏教版必修1VIP免费

浙江省桐庐分水高级中学高一生物《细胞呼吸》教案 苏教版必修1_第1页
1/5
浙江省桐庐分水高级中学高一生物《细胞呼吸》教案 苏教版必修1_第2页
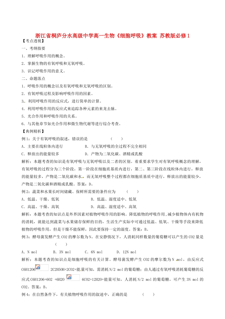
2/5
浙江省桐庐分水高级中学高一生物《细胞呼吸》教案 苏教版必修1_第3页
3/5
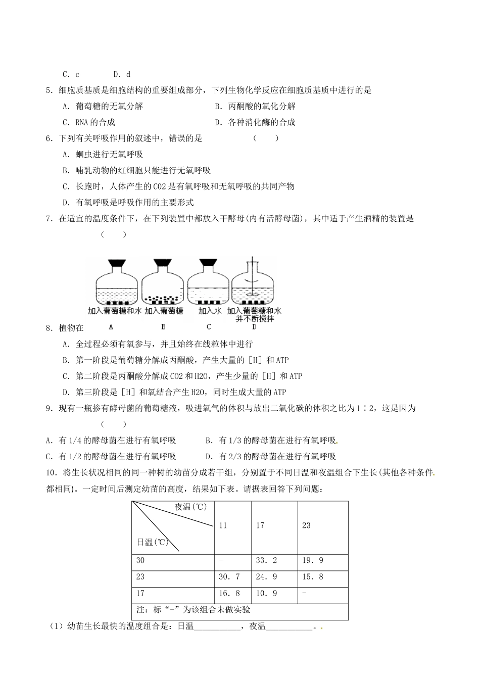
浙江省桐庐分水高级中学高一生物《细胞呼吸》教案苏教版必修1【考点透视】一、考纲指要1.理解呼吸作用的概念。2.掌握生物的有氧呼吸和无氧呼吸。3.识记呼吸作用的意义。二、命题落点1.呼吸作用的概念以及有氧呼吸和无氧呼吸的区别。2.有氧呼吸过程及影响呼吸作用的因素。3.利用呼吸作用的反应式,进行简单的计算。4.利用呼吸作用的反应式来追踪各种元素的来龙去脉。5.光合作用和呼吸作用的关系。6.与其他章节如光合作用和微生物代谢等进行综合考查。【典例精析】例1:关于有氧呼吸的叙述,错误的是()A.主要在线粒体内进行B.与无氧呼吸的全过程不完全相同C.释放出的能量较多D.产物为二氧化碳、酒精或乳酸解析:本题考查的知识是有氧呼吸与无氧呼吸以及二者的区别。着重要求学生对有氧呼吸概念的理解,有氧呼吸的过程分为三个阶段,第一阶段在细胞质基质内进行,第二、第三阶段在线粒体内进行,释放的能量较多,产物是二氧化碳和水,而无氧呼吸整个过程都在细胞质基质中进行,释放出的能量较少,产物是二氧化碳和酒精或乳酸。答案:D。例2:蔬菜和水果长时间储藏、保鲜所需要的条件应为()A.低温、干燥、低氧B.低温、湿度适中、低氧C.高温、干燥、高氧D.高温、湿度适中、高氧解析:本题考查的知识点是外界因素对植物呼吸作用的影响。降低植物的呼吸作用,减少植物体内有机物的消耗,就能达到蔬菜与水果储存保鲜的目的,生活生产实际中可通过低温、低氧、干燥等手段来降低植物的呼吸作用,但是干燥不能保鲜,因此要保持一定的湿度。答案:B。例3:酵母菌发酵产生CO2的摩尔数为N。在安静情况下,人消耗同样数量的葡萄糖可以产生的CO2量是()A.NmolB.3NmolC.6NmolD.12Nmol解析:本题考查的知识点是细胞呼吸的有关计算。酵母菌发酵产生CO2的摩尔数为Nmol,由反应式C6H12O62C2H5OH+2CO2+能量可知,需消耗N/2mol的葡萄糖;由人通过有氧呼吸消耗葡萄糖的反应式C6H12O6+6O2+6H2O6CO2+12H2O+能量可知,人消耗N/2mol的葡萄糖,可产生3Nmol的CO2。答案:B。例4:在自然条件下,有关植物呼吸作用的叙述中,正确的是()A.有氧呼吸过程中,中间产物丙酮酸必须进入线粒体B.高等植物只能进行有氧呼吸,不能进行无氧呼吸C.有氧呼吸产生二氧化碳,无氧呼吸不产生二氧化碳D.有氧呼吸的强度晚上比白天强解析:本题考查有氧呼吸的过程。有氧呼吸分为三个阶段,第一个阶段在细胞质基质进行,产生出的丙酮酸进入线粒体,进行第二、三阶段反应,选项A是对的;选项B中高等植物不仅能进行有氧呼吸,亦可进行无氧呼吸;选项C中植物进行无氧呼吸的酒精发酵可产生二氧化碳;选项D不论白天或黑暗,有氧呼吸的强度不变。BCD选项都错。答案:A。例5:机体在一定时间内,呼吸作用产生的CO2mol数与消耗的O2mol数的比值,常被用来判断呼吸分解有机物的种类。根据葡萄糖彻底氧化分解反应式计算,此比值应是()A.0.5B.1.0C.1.5D.2.0解析:根据有氧呼吸的反应式,,可知,呼吸作用产生的CO2mol数与消耗的O2mol数的比值是6:6=1,所以答案选B。答案:B。【常见误区】1.呼吸作用的反应式配平错误。如例4和例6有关简单的计算问题,如果系数有错,答案当然就会错。2.无氧呼吸中的两个反应式记混了。如产物是二氧化碳和酒精或乳酸,而有些学生记成了产物是是酒精或乳酸和二氧化碳,导致解题时有误。3.写错别字。如有氧呼吸的主要场所是线粒体,写成“腺立(绿)体”,把叶绿体写成“叶(液)粒(立)体”等等。4.呼吸作用中的各元素来龙去脉不清。如例7,只要记住:消耗的氧气的去向是产物中水中的氧,其他的各元素均可根据反应式来推断出来,不必死记硬背,如二氧化碳中的碳来自于葡萄糖中的碳,其他的反应物中也没有碳元素,等等。5.识图能力薄弱,如例8。一定要引导学生对图表题的解题方法和技巧进行归纳和总结,因为图表多是生物学科的一个突出特点。【基础演练】1.同一植物体不同部分的呼吸强度可以不同,下列判断错误的是()A.幼叶的比老叶的高B.萌发种子胚的比胚乳的高C.枝条尖端的比基部的高D.老根部分的比根尖的高2.绿色植物的呼吸作用所吸入的O2用于形成()A.CO2B.H2...

1、当您付费下载文档后,您只拥有了使用权限,并不意味着购买了版权,文档只能用于自身使用,不得用于其他商业用途(如 [转卖]进行直接盈利或[编辑后售卖]进行间接盈利)。
2、本站所有内容均由合作方或网友上传,本站不对文档的完整性、权威性及其观点立场正确性做任何保证或承诺!文档内容仅供研究参考,付费前请自行鉴别。
3、如文档内容存在违规,或者侵犯商业秘密、侵犯著作权等,请点击“违规举报”。

碎片内容

浙江省桐庐分水高级中学高一生物《细胞呼吸》教案 苏教版必修1

您可能关注的文档

星河书苑+ 关注
实名认证
内容提供者

从事历史教学,热爱教育,高度负责。

确认删除?
VIP
微信客服
  • 扫码咨询
会员Q群
  • 会员专属群点击这里加入QQ群
客服邮箱
回到顶部