电脑桌面
添加小米粒文库到电脑桌面
安装后可以在桌面快捷访问

个人理财案例及解答VIP免费

个人理财案例及解答_第1页
1/25
个人理财案例及解答_第2页
2/25
个人理财案例及解答_第3页
3/25
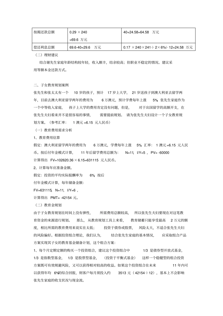
个人理财案例及解答一、消费支出规划案例谢先生今年27岁,在一家汽车销售公司工作,每月税后收入为9500元。他的妻子林女士今年也是27岁,目前在某健美俱乐部担任教练,每月税后收入为6000元。过去3年他们一直租房居住,每月房租为2200元。除了房租,他们每月的日常支出均压缩在2000元左右,经过几年的积累,他们攒了30万元购房准备金,打算在近期购买一套总价56万元的两居室住房。他们的计划贷款40万元,年利率6%,20年付清,但不知如何安排还款方式为好。请结合上述情况对两种主要还款方式进行详细比较,并为谢先生选定还款方式。(一)客户财务分析1、收入支出分析谢先生家庭月收入15500元,支出2000元,月结余13500元,年结余162000元。2、等额本息、等额本金两种还款方式的比较还款方式等额本息等额本金还款方法每期偿还固定的金额,含本金与利息每期偿还金额不固定,含本金与利息。初期利息所占比率较高,然后逐期递减还款负担每期相同初期较重,逐期递减全期偿还利息总额较多较少其他优缺点每期付款金额相同,容易做资金规划,但全期支付利息较多。每期付款金额不同,不易做资金规划,前期负担较重,但逐期减轻,所付利息较少的优点适用对象收入处于稳定状态的家庭,如公务员、教师等经济能力充裕,初期能负担较多还款,想省息的购房者。月供金额设P/Y=12PV=40,N=240,I/Y=6计算PMT=0.29万元。(按后付年金计算)月还本金=40÷240=0.17万元,第一个月利息=40×6%÷12=0.2万元偿还金额=0.17+0.2=0.37万元(以后支付利息逐月递减)占收入比例0.29÷1.35=21%0.37÷1.35=27%(第一月)按揭还款总额0.29×240=69.6万元40+24.58=64.58万元偿还利息总额69.6-40=29.6万元0.17×240×241÷2×6%÷12=24.58万元(二)理财建议结合谢先生家庭年龄结构较年轻,收入颇丰,结余较高;但职业不稳定的情况。建议采用等额本金还款方式。二、子女教育规划案例张先生和张太太有一个10岁的孩子,预计17岁上大学,21岁送孩子到澳大利亚去留学两年,目前去澳大利亚留学两年的费用为6万澳元,预计学费每年上涨5%。张先生家庭作为一个中等收入家庭,孩子上大学的费用肯定没有问题,但是,对于出国留学的高额开支,在张先生夫妇看来并不是很容易的事情,需要提前规划。请为张先生夫妇设计一个子女教育规划方案。(参考汇率:1澳元=6.15元人民币)(一)教育费用需求分析1、教育费用估算假定:澳大利亚留学两年的费用为6万澳元,学费每年上涨5%,汇率:1澳元=6.15元人民币。按后付年金模式计算,11年后留学费用总额为:N=11,I/Y=5,PV=-60000计算得出FV=102620.36×6.15=631115元人民币。2、计算每年应准备金额。假定:投资的平均实际报酬率为6%,按后付年金模式计算,每年储备金额:FV=631115,N=11,I/Y=6,计算得出PMT=-42154元。(二)教育金规划由于子女教育规划在时间上没有弹性,所需费用总额较高,所以张先生夫妇要现在对这笔教育资金的来源进行规划。那么,从教育规划工具上来看,教育储蓄只能享受最高2万元的额度,相比所需的教育费用来说实在太低;投资于债券或股票,风险太大,不适合张先生夫妇的风险偏好。根据投资组合理论,我们认为,结合张先生家庭的基本情况,应采取组合产品方案实现其子女的教育基金储备计划,这个组合方案:1、每个月定期定额的购买一个投资组合,建议这个投资组合中1/3是债券型开放式基金,1/3是指数型基金,1/3是股票型基金,(投资于平衡式基金)这样一个稳健型的组合投资方案既可有效规避风险,又可以获得相对较高的收益。如果这个投资组合在未来11年内可以获得年均6%的综合回报,则客户每月须投入约3513元(42154÷12),基本上不会影响张先生家庭的收支状况与现金流。2、为预防张先生夫妇身故或残疾引起的突然支出,子女教育费用可能无从着落,建议张先生夫妇应购买一份每年6000元左右,保障30年,赔偿金额在30万元左右的人寿或健康保险。再购买一份每年1000左右,保额在50万元左右的意外伤害保险。(设立一份子女教育信托)三、退休规划案例案例一:郭先生今年35岁,计划65岁退休。为在退休后仍然能够保持生活水平不变,郭先生决定请理财规划师何月为其进...

1、当您付费下载文档后,您只拥有了使用权限,并不意味着购买了版权,文档只能用于自身使用,不得用于其他商业用途(如 [转卖]进行直接盈利或[编辑后售卖]进行间接盈利)。
2、本站所有内容均由合作方或网友上传,本站不对文档的完整性、权威性及其观点立场正确性做任何保证或承诺!文档内容仅供研究参考,付费前请自行鉴别。
3、如文档内容存在违规,或者侵犯商业秘密、侵犯著作权等,请点击“违规举报”。

碎片内容

个人理财案例及解答

您可能关注的文档

确认删除?
VIP
微信客服
  • 扫码咨询
会员Q群
  • 会员专属群点击这里加入QQ群
客服邮箱
回到顶部