电脑桌面
添加小米粒文库到电脑桌面
安装后可以在桌面快捷访问

水下玻纤套筒加固系统-夹克法VIP免费

水下玻纤套筒加固系统-夹克法_第1页
1/5
水下玻纤套筒加固系统-夹克法_第2页
2/5
水下玻纤套筒加固系统-夹克法_第3页
3/5
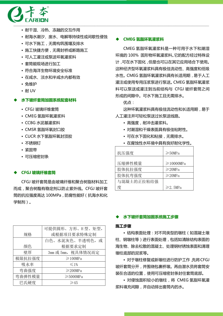
____________________________________________________________________________________________________________________水下玻纤套筒加固系统简介卡本水下玻纤套筒加固系统,又称“夹克法”,主要应用于对各种腐蚀、冲刷、混凝土脱落、钢筋露筋等病害的结构基础、码头桩基和桥墩柱(包括混凝土桩、钢桩和木桩)等修复和加固防护,以及对新建结构的预先防护。自20世纪70年代以来,此技术在世界范围内已修复了成千上万个桥墩,实践证实了水下玻纤套筒加固系统是一种经济、高效和长期维护的解决方案。水下玻纤套筒加固系统“夹克法”主要有以下三大特性:•防腐性——环氧灌浆料采用高分子聚合物,有高强度的防腐蚀作用,可应对海水腐蚀。由于玻纤套筒对化学反应的惰性,可抗各种化学制剂,耐酸、耐碱性。•水下施工——环氧灌浆料为独特配方设计,在水下施工仍有超强,紧密的粘结力;水中施工时可自流平,不离析。特别是,可在“水下施工”,而不需要搭建围堰及排水。是一套省时、省工、省钱的防护系统。•耐久性——可抵抗因气候循环所引起的干湿、冷热、冻融等交互作用,及水流、海洋潮汐、废水、电解等持续性或间歇性的腐蚀作用,耐久性特佳。与传统修复的区别:传统修复:选用原建筑使用的相同材料(木、混凝土、钢材)来完成修复工作•无法根本提高结构的防腐蚀破坏能力•维修周期短(未来需多次维修)•费用昂贵水下玻纤套筒加固系统:选用高强度的环氧灌浆料和高强防腐蚀玻纤套筒来完成修复工作•对所有类型的墩柱都有效(木,混凝土,钢材)•防腐性能好,预防未来结构破坏•一次性投入,免长期维护执行标准GB50367—2013《混凝土结构加固设计规范》GB50728—2011《工程结构加固材料安全性鉴定技术规范》JTS311-2011《港口水工建筑物修补加固技术规范》JTG/TJ22-2008《公路桥梁加固设计规范》水下玻纤套筒加固系统应用范围修复和加固浪溅区和潮汐带等水中受损的钢筋混凝土桩、钢管桩、H型钢桩和木桩;修复和加固由于冲刷、混凝土脱落、钢筋露筋等病害水中受损的钢筋混凝土桩;公共设施及工厂设备混凝土基础、电线杆等。水下玻纤套筒加固系统特点•强度高•环氧灌浆料与套筒粘结强度高•适用性强,对木、混凝土和钢墩柱都有效•防腐性能好,耐海水腐蚀和各种化学制剂____________________________________________________________________________________________________________________•耐干湿、冷热、冻融的交互作用•耐海水潮汐、废水、电解等持续性或间歇性侵蚀•可水下施工,无需构筑围堰及排水•施工快捷方便,无需封桥或断路施工•可人工灌注或泵送环氧灌浆料•套筒能现场进行加工•符合海洋生物环境安全标准•在咸水、淡水和半咸水内都有效•免维护•耐UV水下玻纤套筒加固系统配套材料•CFGJ玻璃纤维套筒•CMEG氢脂环氧灌浆料•CCBG水泥基灌浆料•CMSR氢脂环氧封口胶•CUCR水下氢脂环氧封顶胶•不锈钢钉•紧固带•可压缩密封条CFGJ玻璃纤维套筒CFGJ玻纤套筒是由玻璃纤维和聚合树脂材料加工而成,聚合树酯有稳定剂以防止紫外线。CFGJ玻纤套筒的抗拉强度高达100MPa,防腐性能好(抗海水和化学制剂)。规格可提供圆形、方形、H型、矩型,或根据项目要求特殊定制颜色白色、水泥灰色、半透明色,或根据要求定制壁厚3mm或5mm,视具体情况而定极限抗拉强度≥100MPa吸水率≤1%弯曲强度≥200MPa弯曲弹性模量≥5000MPa巴氏硬度≥45CMEG氢脂环氧灌浆料CMEG氢脂环氧灌浆料是一种可用于水下和潮湿环境的100%固形物环氧灌浆料。它的配方经过特殊设计,可在水下固化,但是也可以在其它应用场合下使用。这种经济型环氧灌浆料具有极佳流动性、高强度和低吸水性。CMEG氢脂环氧灌浆料具有长适用期,易于人工灌注或使用专用压浆泵进行泵送。CMEG氢脂环氧灌浆料可以泵送或灌注到当前结构与CFGJ玻纤套筒之间形成的间隙中。可水下施工且无需排水。优点:这种环氧灌浆料具有极佳流动性和长适用期,易于人工灌注并可轻松泵送过长泵送线路。•高强度,耐冲击灌浆料。•对潮湿和干燥表面具有极佳粘附性。•可在水下固化和粘接,无需排水。•在腐蚀性水环境中具...

1、当您付费下载文档后,您只拥有了使用权限,并不意味着购买了版权,文档只能用于自身使用,不得用于其他商业用途(如 [转卖]进行直接盈利或[编辑后售卖]进行间接盈利)。
2、本站所有内容均由合作方或网友上传,本站不对文档的完整性、权威性及其观点立场正确性做任何保证或承诺!文档内容仅供研究参考,付费前请自行鉴别。
3、如文档内容存在违规,或者侵犯商业秘密、侵犯著作权等,请点击“违规举报”。

碎片内容

水下玻纤套筒加固系统-夹克法

您可能关注的文档

海纳百川+ 关注
实名认证
内容提供者

热爱教学事业,对互联网知识分享很感兴趣

确认删除?
VIP
微信客服
  • 扫码咨询
会员Q群
  • 会员专属群点击这里加入QQ群
客服邮箱
回到顶部