水下生物摄影赛奖项揭晓 海马藏身红珊瑚夺冠 本年度全球业余水下摄影大赛结果近日揭晓,来自全球各地的业余水下摄影师提交了一幅幅令人难...
人工挖孔与水下切割施工工作总结一、工程概况 宜昌港主城港区古老背作业区海汇综合码头二期工程码头结构为高桩梁板式,码头平台长度 500m...
C30 水下混凝土配合比试验报告一,技术标准水泥混凝土设计等级:C30 试验依据:《公路桥涵施工技术法律规范》 《公路混凝土配合比试验规...
长螺旋水下灌注成桩与预应力锚杆组合的深基坑支护施工技术1.前言随着目前城市化进程速度加快,人们不仅仅满足各种公共建筑地上空间的利用,...
钻孔灌注桩水下混凝土灌注施工要点 目前,钻孔灌注桩在沿海地区工程中广泛使用,工艺日趋完善。钻孔灌注桩的水下砼灌注是成桩的关键环节,...
钻(挖)孔桩施工及水下砼作业指导书一、钻孔桩施工 (一)钻孔前的施工准备1、测设桩位:在墩(台)位处先行平整场地或筑岛或打桩,以便...
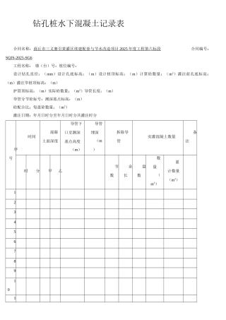
钻孔桩灌注水下砼施工记录 单位: 编号: 质统—7记录 施工负责人 主管工程师 监理工程师 注: 1.附注栏中应绘注桩位示意图,不同时间...
xx 集团 xx 高速铁路四标段十一项目部二工区水下混凝土灌注作业指导书二工区技术质量部二零零八年四月水下高性能混凝土灌注作业指导书一...
爆破地震波诫计算公式一、爆破安全规程:1、爆破安全允许距离:R=(K/V)1/α·Q1/32、爆破安全震速:V=K(Q1/3/R)α3、最大起爆药量:Qma...
港口工程水下充填模袋施工方法探讨港口工程水下充填模袋施工方法探讨 摘要:模袋混凝土可在水下混凝土充灌施工,安全可靠,不需修筑围堰及...
混凝土建筑物水下补强加固技术讨论摘要:本文针对混凝土水下病害整治中传统围堰干法施工的缺陷,结合工程实例,提出水下补强加固新技术。由...
浅谈水下混凝土施工水下混凝土的施工一般有桩基础和地下连续墙,根据本人近年来的施工经验,浅谈一下水下混凝土的施。水下混凝土的配合比设...
2.3.4 灌注桩基础水下混凝土浇筑施工安全技术交底1. 在浇筑水下混凝土过程中,必须实行防止导管进水和堵塞、埋管、坍孔的措施;一旦发生...
水下地形图扫描数字化项目质量检查探讨水下地形图扫描数字化项目质量检查探讨 摘要:扫描数字化是对扫描得到的栅格图利用绘图软件编辑生成...
机械泥浆钻冲成孔与水下灌注桩技术本文简述桩基础:桩是深化土层的柱型构件,桩与连接桩顶的承台组成深基础,简称桩基,其作用是将上部结构...
xx 市轨道交通 x 号线一期工程第十六标段土建工程地下连续墙水下砼浇筑作业指导书xxxx 有限公司xx 市轨道交通 x 号线一期第十六标项...
分离式水下基盘的设计及应用分离式水下基盘的设计及应用 摘 要:介绍了在海底混输管线中增加分离式水下基盘的设计方案,将水下基盘分为防...
MS-1085 水下环氧固化剂特性及其应用1、引 言 环氧树脂凭借其优良的力学性能、耐腐蚀性能,已广泛用于市政、交通、水电、核电、海洋、港...
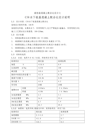
高性能混凝土配合比设计之C30 水下桩基混凝土配合比设计说明1.1 设计内容:C30 水下桩基混凝土配合比结构设计使用年限:100 年结构所处...
技术交底记录 编号:工程名称武汉市轨道交通四号线二期工程区间及车站土建施工第二标段分部工程围护结构分项工程钻孔灌注桩水下混凝土浇筑...

