电脑桌面
添加小米粒文库到电脑桌面
安装后可以在桌面快捷访问

西门子OEM软件在数控凸轮轴磨床上的开发与应用VIP免费

西门子OEM软件在数控凸轮轴磨床上的开发与应用_第1页
1/4
西门子OEM软件在数控凸轮轴磨床上的开发与应用_第2页
2/4
西门子OEM软件在数控凸轮轴磨床上的开发与应用_第3页
3/4
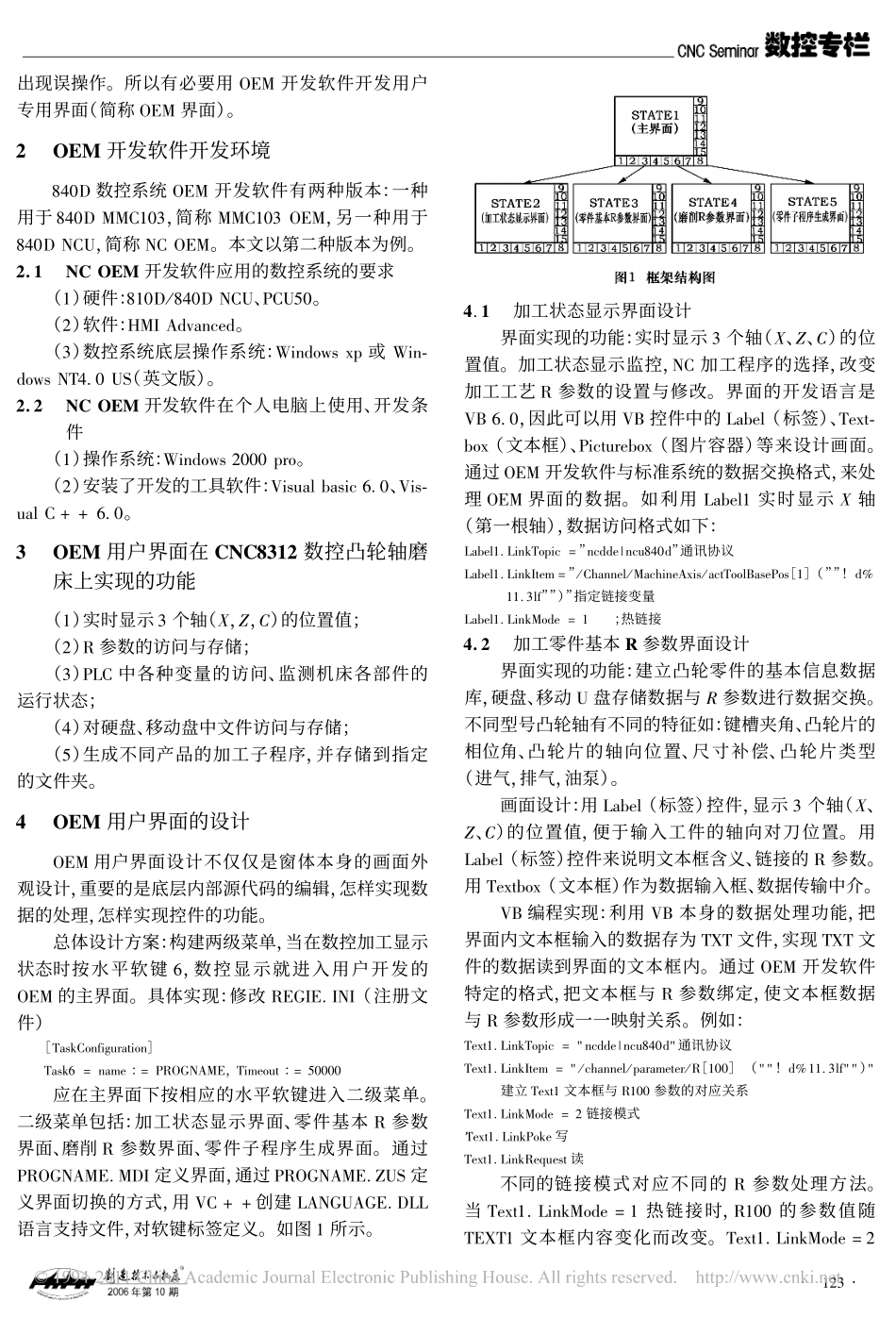
·!""#·西门子!"#软件在数控凸轮轴磨床上的开发与应用高峰(湖大海捷制造技术有限公司,湖南长沙$!%%&")摘要:西门子!"#$数控系统的%&’开发软件在数控凸轮轴磨床的应用为例,介绍了()%&’开发软件的开发环境、过程以及实现的功能。关键词:凸轮轴磨床数控系统%&’*’+!"#$%&’(’&%)%*+&,-,)./!0+%*’1(2,&)3433(-.5(*’62&)7,2’()*+,-(./0(.(121345,675896:+;+8<,=>=-?@=A,B9CA,@<5,-D<5$!%%&",@.E)凸轮轴是内燃机的关键零件之一,它安装于发动机内,控制汽缸的进气和排气,是摩托车、汽车、船舶发动机中必不可少的零件,其品种繁多、形状各异。凸轮轴磨床是用于凸轮轴凸轮片磨削加工的专用机床,按其加工方法可分为有靠模型、无靠模型两类。有靠模型:凸轮片轮廓加工由靠模样板确定,加工产品单一。无靠模型:凸轮片轮廓加工由!轴(头架)与"轴(砂轮架进给轴)插补运动磨削来实现,可以加工任意形状的凸轮。此种机床具有加工灵活、精度高的特点。我公司生产的@E@&F!"数控凸轮轴磨床是一种无靠模凸轮轴磨床。,-+(.’/+0!"#$%&’开发软件应用的意义西门子&$%0标准的.41(人机界面),对于通用型数控机床,如车床、铣床、加工中心等是够用的,但对于一些特殊的机床如专用磨床,需要有自己的专用界面。这些界面需要用专用开发软件由设备制造商开发。西门子提供的专用开发软件)34是专门用于对标准型西门子数控系统进行二次开发的软件。数控凸轮轴磨床加工产品型号多,加工零件的参数、E@加工程序更换频繁。G参数的保存与管理,加工程序的编制与保存对于机床用户来说是一件繁琐的工作,################################################容易选用西门子H1E/43G1I&$%0系统,设定三组电子齿轮耦合关系以保证#与!、$与!、%与!的特定运动关系。同时选用电容模块等电子元器件,满足断电回退及断电保持的目的。同样,再制作能满足滚齿加工工艺的操作界面。1234011,5弧齿锥齿轮铣齿机的改造机械挂轮式机床加工弧齿锥齿轮时,是借助摇台轮、偏心鼓轮、刀盘三者组合运动。加工时,工作台、刀盘、工件、摇台动作,工件与摇台展成运动加工出一个齿槽的齿形后,工件退出,摇台回到起始位置,工件分度到位后,重复以上动作直至加工出全齿廓。而数控式铣齿机的"轴为水平轴,$轴为垂直轴,%轴为进刀轴,&轴为工件旋转轴,’(为刀盘旋转主轴,机床是依靠"、$轴做圆弧插补运动,以模拟机械式机床的冠状齿轮,再同&轴插补切削,滚切出弧齿锥齿轮,取代了原来的摇台轮、偏心鼓轮、刀盘三者组合的假想齿轮。此机床选用西门子H1E/43G1I&%"0数控系统。如果工作台(根锥角定位)由伺服电动机带动,增加了自由度,可选用西门子H1E/43G1I&!%0数控系统。编制能满足铣削弧齿锥齿轮工艺的加工程序。且不作界面,使用加工程序对齿轮参数进行赋值。运用西门子H1E/43G1I数控系统后,此机床操作简便,加工效率较高。3结语在近几年对齿轮加工机床的改造中,我们以用户至上为原则,不断地吸取经验,完善各个项目。随着西门子H1E/43G1I数控系统逐步进入齿轮加工机床改造市场,用户在系统选型上就有了更大的余地,减小了被动性,而且随着市场的扩大与发展,运用西门子系统改造齿轮加工机床会越来越完善,越来越经济。(编辑汪艺)##(收稿日期:"%%JK%LK"J)##文章编号:J!%$!如果您想发表对本文的看法,请将文章编号填入读者意见调查表中的相应位置。·!"#$·出现误操作。所以有必要用%&’开发软件开发用户专用界面(简称%&’界面)。!"#$开发软件开发环境()*+数控系统%&’开发软件有两种版本:一种用于()*+’’,!*#,简称’’,!*#%&’,另一种用于()*+-,.,简称-,%&’。本文以第二种版本为例。!%&’("#$开发软件应用的数控系统的要求(!)硬件:(!*+/()*+-,.、0,.1*。(")软件:2’3456789:5。(#)数控系统底层操作系统:;<85=>?@A或;<8B5=>?-C)D*.E(英文版)。!%!’("#$开发软件在个人电脑上使用、开发条件(!)操作系统:;<85=>?"***AF=。(")安装了开发的工具软件:G

1、当您付费下载文档后,您只拥有了使用权限,并不意味着购买了版权,文档只能用于自身使用,不得用于其他商业用途(如 [转卖]进行直接盈利或[编辑后售卖]进行间接盈利)。
2、本站所有内容均由合作方或网友上传,本站不对文档的完整性、权威性及其观点立场正确性做任何保证或承诺!文档内容仅供研究参考,付费前请自行鉴别。
3、如文档内容存在违规,或者侵犯商业秘密、侵犯著作权等,请点击“违规举报”。

碎片内容

西门子OEM软件在数控凸轮轴磨床上的开发与应用

确认删除?
微信客服
  • 扫码咨询
会员Q群
  • 会员专属群点击这里加入QQ群