电脑桌面
添加小米粒文库到电脑桌面
安装后可以在桌面快捷访问

高三地理必背知识点5:自然地理部分【更多资料关注@高中学习资料库 】VIP免费

高三地理必背知识点5:自然地理部分【更多资料关注@高中学习资料库 】_第1页
1/10
高三地理必背知识点5:自然地理部分【更多资料关注@高中学习资料库 】_第2页
2/10
高三地理必背知识点5:自然地理部分【更多资料关注@高中学习资料库 】_第3页
3/10
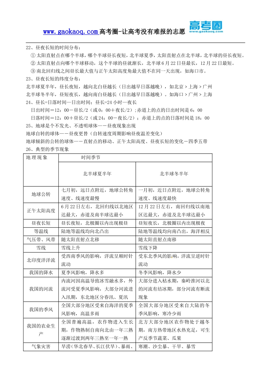
www.gaokaoq.com高考圈-让高考没有难报的志愿1.经度的递变:向东度数增大为东经度,向西度数增大为西经度。2.纬度的递变:向北度数增大为北纬度,向南度数增大为南纬度。3.纬线的形状和长度:互相平行的圆,赤道是最长的纬线圈,由此往两极逐渐缩短。4.经线的形状和长度:所有经线都是交于南北极点的半圆,长度都相等。5.东西经的判断:沿着自转方向增大的是东经,减小的是西经。6.南北纬的判断:度数向北增大为北纬,向南增大为南纬。7.东西半球的划分:20°W往东至160°E为东半球,20°W往西至160°E为西半球。8.东西方向的判断:劣弧定律(例如东经80°在东经1°的东面,在西经170°的西面)9.比例尺大小与图示范围:相同图幅,比例尺愈大,表示的范围愈小;比例尺愈小,表示的范围愈大。10.地图上方向的确定:一般情况,“上北下南,左西右东”;有指向标的地图,指向标的箭头指向北方;经纬网地图,经线指示南北方向,纬线指示东西方向。11.等值线的疏密:同一幅图中等高线越密,坡度越陡;等压线越密,风力越大;等温线越密,温差越大12.等高线的凸向与地形:等高线向高处凸出的地方为山谷,向低处凸出的地方为山脊。13.等高线的凸向与河流:等高线凸出方向与河流流向相反。14.等温线的凸向与洋流:等温线凸出方向与洋流流向相同。◆“高高低低”方法:适用于等温线和等压线,既气温高的地方等温线向高纬度突出,而气温低的地方向低纬度突出;同样,气压高的地方等压线高空突出,气压低的地方等压线向低空突出。◆“突高为低,突低为高”的意思:等值线向高值区突出,该区的数值就低于两侧;等值线向低值区突出,该区的数值就高于两侧第二单元地球运动3、大行星按特征分类:类地行星(水金地火)、巨行星(木土)、远日行星(天、海)。4、月球:(1)月球的正面永远都是向着地球,也有昼夜更替。(2)无大气,故月球表面昼夜的温差大,陨石坑多,无声音、无风,(3)月球表面有山脉、平原(即月海)、火山。5、地球生命存在的原因:稳定的光照条件、安全的宇宙环境、适宜的大气和温度、液态水。6、太阳外部结构及其相应的太阳活动:光球(黑子)、色球(耀斑)、日冕(太阳风)。7、太阳活动--黑子(标志)、耀斑(最激烈),太阳黑子的变化周期11年。8.太阳活动的影响:黑子--影响气候,耀斑--电离层--无线电通讯,带电粒子流――磁场――磁暴www.gaokaoq.com高考圈-让高考没有难报的志愿地球运动11、晨昏线的特点:是一个平分整个地球的大圆;晨昏线上太阳高度角=0度;晨昏线的切点纬度与太阳直射点纬度互佘;晨昏线与赤道的交点地方时为6;00或18;00;晨昏线与经线夹角度数等于太阳直射点纬度。12、晨昏线与经线:晨昏线与经线重合-----春秋分;晨昏线与经线交角最大----夏至、冬至13、时间计算:所求时间=已知时间±区时差+途中时间14、时区=经度/15°(若不整除,则四舍五入)区时差=时区差15、世界时:以本初子午线(0°)时间为标准时,也称为格林尼治时间,也是零时区的区时。16、日期分割:零点经线往东至日界线(180°)为地球上的“今天”,往西至日界线为“昨天”。17、日界线:自西向东越过日界线(不完全经过180°经线)日期减一天,自东向西越过日期加一天。18、卫星发射基地的区位选择:自然因素(①气象条件需要天气晴朗,年降水量少②地球自转的初速度较大:取决于较低的纬度和较高的地势③地形平坦开阔);人文因素(地广人稀,交通便利,符合国防安全需要)。①太原:技术力量强;②酒泉:大陆性气候,晴天多;③西昌纬度低,发射初速度大;④海南文昌:纬度低,发射初速度大;海运便利。19、公转速度:1月初--近日点—速度快,7月初--远日点—速度慢;意义:①昼夜长短的变化②正午太阳高度的变化③四季的更替④五带的形成20、公转与自转形成了黄赤交角(23°26′):①黄赤交角存在---太阳直射点的移动---昼夜长短和正午太阳高度的变化---四季黄赤交角存在---太阳直射点的移动—气压带风带的季节移动—地中海气候、热带草原气候的形成②五带的划分界线:南北回归线之间为热带、回归线极圈之间为温带、极圈极点之间为寒带③若黄赤夹角变大,热带和寒带变大...

1、当您付费下载文档后,您只拥有了使用权限,并不意味着购买了版权,文档只能用于自身使用,不得用于其他商业用途(如 [转卖]进行直接盈利或[编辑后售卖]进行间接盈利)。
2、本站所有内容均由合作方或网友上传,本站不对文档的完整性、权威性及其观点立场正确性做任何保证或承诺!文档内容仅供研究参考,付费前请自行鉴别。
3、如文档内容存在违规,或者侵犯商业秘密、侵犯著作权等,请点击“违规举报”。

碎片内容

高三地理必背知识点5:自然地理部分【更多资料关注@高中学习资料库 】

确认删除?
VIP
微信客服
  • 扫码咨询
会员Q群
  • 会员专属群点击这里加入QQ群
客服邮箱
回到顶部