电脑桌面
添加小米粒文库到电脑桌面
安装后可以在桌面快捷访问

内墙刮腻子、粉刷技术交底VIP免费

内墙刮腻子、粉刷技术交底_第1页
1/4
内墙刮腻子、粉刷技术交底_第2页
2/4
内墙刮腻子、粉刷技术交底_第3页
3/4
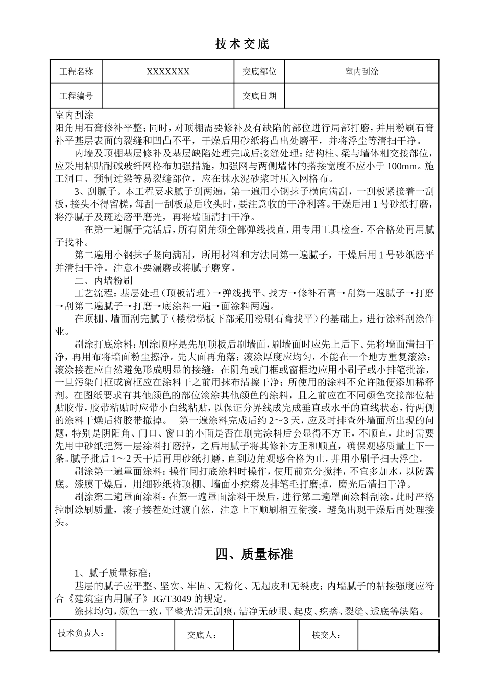
技术交底工程名称XXXXXXX交底部位室内刮涂工程编号交底日期室内刮涂一、室内刮涂总说明本工艺标准适用于XXXXXXXX项目装修阶段刮腻子、涂料等工程。室内刮涂区域划分及要求说明如下:部位做法住宅部分(1~31层)顶棚粉刷腻子找平。楼梯间(-2~31层)墙面粉刷腻子找平,刮涂料;梯板下部刷石膏、刮涂料。公共部分顶棚、墙面采用粉刷腻子找平,刮涂料。1层公共部分墙面贴砖,无需刮涂。屋顶电梯机房、水箱间等顶棚、墙面采用粉刷腻子找平,刮涂料。地下一层、二层墙面和水暖电井粉刷腻子找平,刮涂料;地下一层顶棚粉刷腻子找平、刮涂料,顶棚不做处理。二、材料机具及作业条件一、施工准备1、进场的材料(腻子粉、纤维素等)的成分、性能,应符合有关规范规定。并应有产品合格证及相应的说明书;2、机具准备:大小浆桶、刷子、排笔、开刀、胶皮刮板、0#和1#砂纸、50~80目钢丝箩、大小水桶、胶皮管等零星配件、腻子板、牛角板、干净擦拭布等。3、材料准备:石膏粉、铅丝网、腻子、界面剂、涂料等。二、作业条件1、墙面基本干燥,含水率不得大于10%。2、抹灰作业全部完成。3、门窗框,管道应提前完成。4、大面积施工前现做好样板间,经施工单位,监理单位、现场检查后方可组织施工班组进行大面积施工。三、操作工艺一、混凝土顶板刮腻子工艺流程:基层处理(顶板清理)→弹线找平、找方→修补石膏→刮第一遍腻子→打磨→刮第二遍腻子→打磨。1、混凝土面要求凸处剔磨平正,凹处要填平补齐。必须由专人用钢丝刷刷一遍,将顶板、梁基层上起皮、松动及鼓包的地方清除凿平,并将残留在基层表面上的灰尘、污垢、溅沫和砂浆流痕等杂物清除扫净;2、弹线找平、找方:在顶板、梁的阴阳角部位弹线找方找平,依据弹好的线先把各个阴技术负责人:交底人:接交人:技术交底工程名称XXXXXXX交底部位室内刮涂工程编号交底日期室内刮涂阳角用石膏修补平整;同时,对顶棚需要修补及有缺陷的部位进行局部打磨,并用粉刷石膏补平基层表面的裂缝和凹凸不平,干燥后用砂纸将凸出处磨平,并将浮尘等清扫干净。内墙及顶棚基层修补及基层缺陷处理完成后接缝处理:结构柱、梁与墙体相交接部位,应采用粘贴耐碱玻纤网格布加强措施,加强网与两侧墙体的搭接宽度不应小于100mm。施工洞口、预制过梁等易裂缝部位,应在抹水泥砂浆时压入网格布。3、刮腻子。本工程要求腻子刮两遍,第一遍用小钢抹子横向满刮,一刮板紧接着一刮板,接头不得留槎,每刮一刮板最后收头时,要注意收的干净利落。干燥后用1号砂纸打磨,将浮腻子及斑迹磨平磨光,再将墙面清扫干净。在第一遍腻子完活后,所有阴角须全部弹线找直,用专用工具检查,不合格处再用腻子找补。第二遍用小钢抹子竖向满刮,所用材料和方法同第一遍腻子,干燥后用1号砂纸磨平并清扫干净。注意不要漏磨或将腻子磨穿。二、内墙粉刷工艺流程:基层处理(顶板清理)→弹线找平、找方→修补石膏→刮第一遍腻子→打磨→刮第二遍腻子→打磨→底涂料一遍→面涂料两遍。在顶棚、墙面刮完腻子(楼梯梯板下部采用粉刷石膏找平)的基础上,进行涂料刮涂作业。刷涂打底涂料:刷涂顺序是先刷顶板后刷墙面,刷墙面时应先上后下。先将墙面清扫干净,再用布将墙面粉尘擦净。先大面再角落;滚涂厚度应均匀,不能在一个地方重复滚涂;滚涂接茬应自然避免形成明显的接缝;在阴角或门框或窗框边应用小刷子或小排笔批涂,一旦污染门框或窗框应在涂料干之前用抹布清擦干净;所使用的涂料不允许随便添加稀释剂。在图纸要求有其他颜色的部位滚涂其他颜色的涂料,且之前应在不同颜色交接部位粘贴胶带,胶带粘贴时应带小白线粘贴,以保证分界线成完成垂直或水平的直线状态,待两侧的涂料干燥后将胶带撤掉。第一遍涂料完成后约2~3天,应及时排查外墙面所出现的问题,特别是阴阳角、门口、窗口的小面是否在刷完涂料后会显得不方正,不顺直,此时需要先用中砂纸把第一层涂料打磨掉,之后用腻子将其修补方正和顺直,确保观感质量上下一条。腻子批后1~2天干后再用砂纸打磨,直到边角观感合格为止,并用小刷子扫去浮尘。刷涂第一遍罩面涂料:操作同打底涂料时操作,使用前充分搅拌,不宜多加水,以防...

1、当您付费下载文档后,您只拥有了使用权限,并不意味着购买了版权,文档只能用于自身使用,不得用于其他商业用途(如 [转卖]进行直接盈利或[编辑后售卖]进行间接盈利)。
2、本站所有内容均由合作方或网友上传,本站不对文档的完整性、权威性及其观点立场正确性做任何保证或承诺!文档内容仅供研究参考,付费前请自行鉴别。
3、如文档内容存在违规,或者侵犯商业秘密、侵犯著作权等,请点击“违规举报”。

碎片内容

内墙刮腻子、粉刷技术交底

您可能关注的文档

墨香书阁+ 关注
实名认证
内容提供者

热爱教学事业,对互联网知识分享很感兴趣

确认删除?
VIP
微信客服
  • 扫码咨询
会员Q群
  • 会员专属群点击这里加入QQ群
客服邮箱
回到顶部