电脑桌面
添加小米粒文库到电脑桌面
安装后可以在桌面快捷访问

资料员试题及答案VIP免费

资料员试题及答案_第1页
1/4
资料员试题及答案_第2页
2/4
资料员试题及答案_第3页
3/4
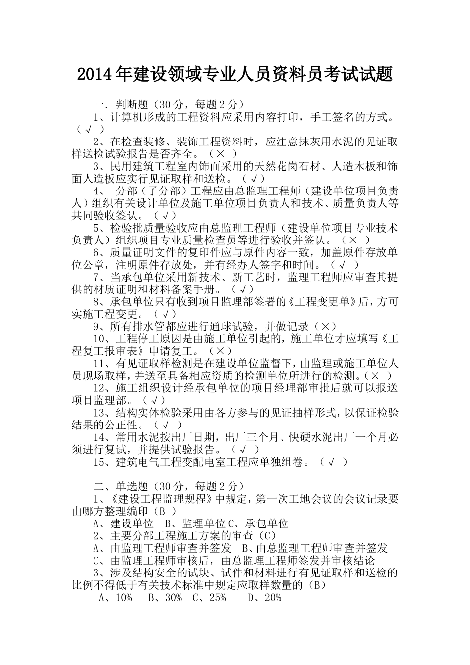
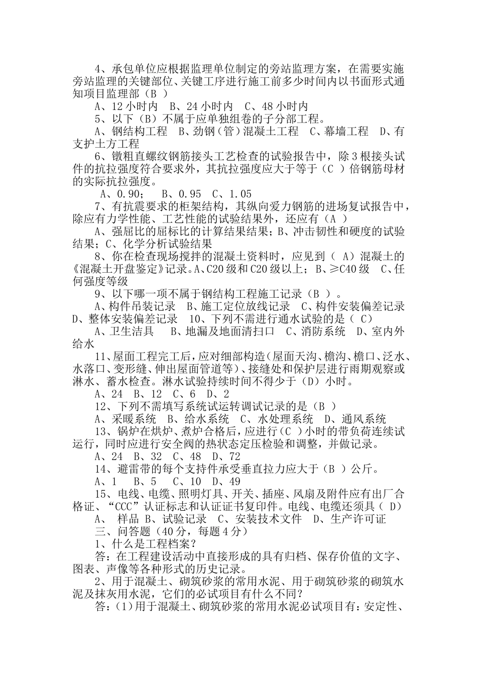
2014年建设领域专业人员资料员考试试题一.判断题(30分,每题2分)1、计算机形成的工程资料应采用内容打印,手工签名的方式。(√)2、在检查装修、装饰工程资料时,应注意抹灰用水泥的见证取样送检试验报告是否齐全。(×)3、民用建筑工程室内饰面采用的天然花岗石材、人造木板和饰面人造板应实行见证取样和送检。(√)4、分部(子分部)工程应由总监理工程师(建设单位项目负责人)组织有关设计单位及施工单位项目负责人和技术、质量负责人等共同验收签认。(√)5、检验批质量验收应由总监理工程师(建设单位项目专业技术负责人)组织项目专业质量检查员等进行验收并签认。(×)6、质量证明文件的复印件应与原件内容一致,加盖原件存放单位公章,注明原件存放处,并有经办人签字和时间。(√)7、当承包单位采用新技术、新工艺时,监理工程师应审查其提供的材质证明和材料备案手册。(√)8、承包单位只有收到项目监理部签署的《工程变更单》后,方可实施工程变更。(√)9、所有排水管都应进行通球试验,并做记录(×)10、工程停工原因是由施工单位引起的,施工单位才应填写《工程复工报审表》申请复工。(×)11、有见证取样检测是在建设单位监督下,由监理或施工单位人员现场取样,并送至具备相应资质的检测单位所进行的检测。(×)12、施工组织设计经承包单位的项目经理部审批后就可以报送项目监理部。(√)13、结构实体检验采用由各方参与的见证抽样形式,以保证检验结果的公正性。(√)14、常用水泥按出厂日期,出厂三个月、快硬水泥出厂一个月必须进行复试,并提供试验报告。(√)15、建筑电气工程变配电室工程应单独组卷。(√)二、单选题(30分,每题2分)1、《建设工程监理规程》中规定,第一次工地会议的会议记录要由哪方整理编印(B)A、建设单位B、监理单位C、承包单位2、主要分部工程施工方案的审查(C)A、由监理工程师审查并签发B、由总监理工程师审查并签发C、由监理工程师审核后,由总监理工程师签发并审核结论3、涉及结构安全的试块、试件和材料进行有见证取样和送检的比例不得低于有关技术标准中规定应取样数量的(B)A、10%B、30%C、25%D、20%4、承包单位应根据监理单位制定的旁站监理方案,在需要实施旁站监理的关键部位、关键工序进行施工前多少时间内以书面形式通知项目监理部(B)A、12小时内B、24小时内C、48小时内5、以下(B)不属于应单独组卷的子分部工程。A、钢结构工程B、劲钢(管)混凝土工程C、幕墙工程D、有支护土方工程6、镦粗直螺纹钢筋接头工艺检查的试验报告中,除3根接头试件的抗拉强度符合要求外,其抗拉强度应大于等于(C)倍钢筋母材的实际抗拉强度。A、0.90;B、0.95C、1.057、有抗震要求的柜架结构,其纵向爱力钢筋的进场复试报告中,除应有力学性能、工艺性能的试验结果外,还应有(A)A、强屈比的屈标比的计算结果结果;B、冲击韧性和硬度的试验结果;C、化学分析试验结果8、你在检查现场搅拌的混凝土资料时,应见到(A)混凝土的《混凝土开盘鉴定》记录。A、C20级和C20级以上;B、≥C40级C、任何强度等级9、以下哪一项不属于钢结构工程施工记录(B)。A、构件吊装记录B、施工定位放线记录C、构件安装偏差记录D、整体安装偏差记录10、下列不需进行通水试验的是(C)A、卫生洁具B、地漏及地面清扫口C、消防系统D、室内外给水11、屋面工程完工后,应对细部构造(屋面天沟、檐沟、檐口、泛水、水落口、变形缝、伸出屋面管道等)、接缝处和保护层进行雨期观察或淋水、蓄水检查。淋水试验持续时间不得少于(D)小时。A、24B、12C、6D、212、下列不需填写系统试运转调试记录的是(B)A、采暖系统B、给水系统C、水处理系统D、通风系统13、锅炉在烘炉、煮炉合格后,应进行(C)小时的带负荷连续试运行,同时应进行安全阀的热状态定压检验和调整,并做记录。A、24B、32C、48D、7214、避雷带的每个支持件承受垂直拉力应大于(B)公斤。A、1B、5C、10D、4915、电线、电缆、照明灯具、开关、插座、风扇及附件应有出厂合格证、“CCC”认证标志和认证证书复印件。电线、电缆还须具(D)A、样品B、试验记录C、安装技术文件D、生产许可...

1、当您付费下载文档后,您只拥有了使用权限,并不意味着购买了版权,文档只能用于自身使用,不得用于其他商业用途(如 [转卖]进行直接盈利或[编辑后售卖]进行间接盈利)。
2、本站所有内容均由合作方或网友上传,本站不对文档的完整性、权威性及其观点立场正确性做任何保证或承诺!文档内容仅供研究参考,付费前请自行鉴别。
3、如文档内容存在违规,或者侵犯商业秘密、侵犯著作权等,请点击“违规举报”。

碎片内容

资料员试题及答案

确认删除?
VIP
微信客服
  • 扫码咨询
会员Q群
  • 会员专属群点击这里加入QQ群
客服邮箱
回到顶部