电脑桌面
添加小米粒文库到电脑桌面
安装后可以在桌面快捷访问

注水法试验规范VIP免费

注水法试验规范_第1页
1/5
注水法试验规范_第2页
2/5
注水法试验规范_第3页
3/5
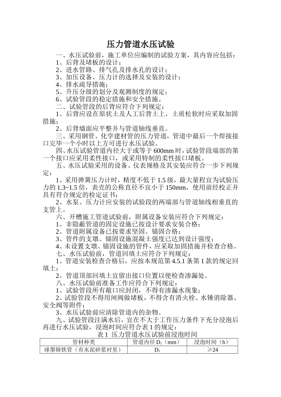
压力管道水压试验一、水压试验前,施工单位应编制的试验方案,其内容应包括:1、后背及堵板的设计;2、进水管路、排气孔及排水孔的设计;3、加压设备、压力计的选择及安装的设计;4、排水疏导措施;5、升压分级的划分及观测制度的规定;6、试验管段的稳定措施和安全措施。二、试验管段的后背应符合下列规定:1、后背应设在原状土及人工后背土上,土质松软时应采取加固措施;2、后背墙面应平整并与管道轴线垂直。三、采用钢管、化学建材管的压力管道,管道中最后一个焊接接口完毕一个小时以上方可进行水压试验。四、水压试验管道内径大于或等于600mm时,试验管段端部的第一个接口应采用柔性接口,或采用特制的柔性接口堵板。五、水压试验采用的设备、仪表规格及其安装应符合一步下列规定:1、采用弹簧压力计时,精度不低于1.5级,最大量程宜为试验压力的1.3~1.5倍,表壳的公称直径不宜小于150mm,使用前经校正并具有符合规定的检定证书;2、水泵、压力计应安装的试验段的两端部与管道轴线相垂直的支管上。六、开槽施工管道试验前,附属设备安装应符合下列规定:1、非隐蔽管道的固定设施已按设计要求安装合格;2、管道附属设备已按要求坚固、锚固合格;3、管件的支墩、锚固设施混凝土强度已达到设计强度;4、未设置支墩、锚固设施的管件,应采取加固措施并检查合格。七、水压试验前,管道回填土应符合下列规定:1、管道安装检查合格后,应按本规范第4.5.1条第1款的规定回填土;2、管道顶部回填土宜留出接口位置以便检查渗漏处。八、水压试验前准备工作应符合下列规定:1、试验管段所有敞口应封闭,不得有渗漏水现象;2、试验管段不得用闸阀做堵板,不得含有消火栓、水锤消除器、安全阀等附件;3、水压试验前应清除管道内的杂物。九、试验管段注满水后,宜在不大于工作压力条件下充分浸泡后再进行水压试验,浸泡时间应符合表1的规定:表1压力管道水压试验前浸泡时间管材种类管道内径D1(mm)浸泡时间(h)球墨铸铁管(有水泥砂浆衬里)D1≥24钢管(有水泥砂浆衬里)D1≥24化学建材管D1≥24现浇钢筋混凝土管渠D1≤1000≥48D1﹥1000≥72预(自)应力混凝土管、预应力钢筒混凝土管D1≤1000≥48D1﹥1000≥72十、水压试验应符合下列规定:1、试验压力应按表2-1选择确定。表2-1压力管道水压试验的试验压力(Mpa)管材种类工作压力P试验压力钢管PP+0.5,且不小于0.9球墨铸铁管≤0.52P﹥0.5P+0.5预(自)应力混凝土管、预应力钢筒混凝土管≤0.61.5P﹥0.6P+0.3现浇钢筋混凝土管渠≥0.11.5P化学建材管≥0.11.5P,且不小于0.82、预试验阶段:将管道内水压缓缓地升至试验压力并稳压30min,期间如有压力下降可注水补压,但不得高于试验压力;检查管道接口、配件等处有无漏水、损坏现象;有漏水、损坏现象时应及时停止试压,查明原因并采取相应措施后重新试压。3、主试验阶段:停止注水补压,稳定15min;当15min后压力下降不超过表2-2中所列允许压力降数值时,将试验压力降至工作压力并保持恒压30min,进行外观检查若无漏水现象,则水压试验合格。压力管道水压试验的允许压力降(MPa)管材种类试验压力允许压力降钢管P+0.5,且不小于0.90球墨铸铁管2P0.03P+0.5预(自)应力混凝土管、预应力钢筒混凝土管1.5PP+0.3现浇钢筋混凝土管渠1.5P化学建材管1.5P,且不小于0.80.024、管道升压时,管道的气体应排除;升压过程中,发现弹簧压力计表针摆动、不稳,且升压较慢时,应重新排气后再升压。5、应分级升压,每升一级应检查后背、支墩、管身及接口,无异常现象时再继续升压。6、水压试验过程中,后背顶撑、管道两端严禁站人。7、水压试验时,严禁修补缺陷;遇有缺陷时,应做出标记,卸压后修补。十一、压力管道采用允许渗水量进行最终合格判定依据时,实测渗水量应小于或等于表3-1的规定及下列公式规定的允许渗水量。管道内径Di(mm)允许渗水量(L/min·km)焊接接口钢管球墨铸铁管、玻璃钢管预(自)应力混凝土管、预应力钢筒混凝土管1000.280.701.401500.421.051.722000.561.401.983000.851.702.424001.001.952.806001.202.403.148001.352.703.969001.452.904.2010001.503.004.4212001.653.304.701...

1、当您付费下载文档后,您只拥有了使用权限,并不意味着购买了版权,文档只能用于自身使用,不得用于其他商业用途(如 [转卖]进行直接盈利或[编辑后售卖]进行间接盈利)。
2、本站所有内容均由合作方或网友上传,本站不对文档的完整性、权威性及其观点立场正确性做任何保证或承诺!文档内容仅供研究参考,付费前请自行鉴别。
3、如文档内容存在违规,或者侵犯商业秘密、侵犯著作权等,请点击“违规举报”。

碎片内容

注水法试验规范

您可能关注的文档

确认删除?
VIP
微信客服
  • 扫码咨询
会员Q群
  • 会员专属群点击这里加入QQ群
客服邮箱
回到顶部