电脑桌面
添加小米粒文库到电脑桌面
安装后可以在桌面快捷访问

检测设备器具介绍VIP免费

检测设备器具介绍_第1页
1/4
检测设备器具介绍_第2页
2/4
检测设备器具介绍_第3页
3/4
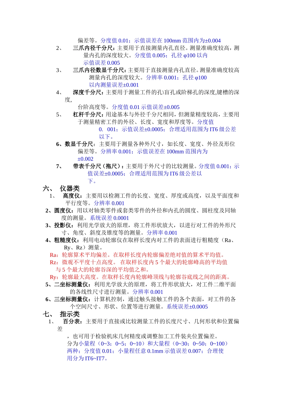
PUNCHINDUSTRY(DALIAN)CO.,LTD主要检测器具及设备简介一、量块类★量块是长度计量的基准,主要用于检定和校准各种长度计量器具,是长度测量中比较测量的标准,主要用于精密机床的调整、定位及检验等。★成套量块组合尺寸分为17套,精度等级分为00级,0级,校准级K,1级,2级和3级。★每套量块由若干组成,GB规定最小的量块0.5,最大的量块8990。根据被测工件的长度,每套量块中的量块可自由组合。二、光滑极限量规类光滑极限量规是一种没有刻度的专用定值量具,只能检验零件合否,不能检验零件的尺寸及形位精度。结构简单、使用方便、检验效率高,故得到广泛使用。一般成对使用,分为通规和止规。1、塞规:检验孔的量规。分为工作量规和验收量规,又各分为通规和止规。代号分别为T、Z和TY、ZY。2、卡规:检验轴的量规。分为工作量规和验收量规,又各分为通规和止规。代号分别为T、Z和TY、ZY。3、环规:对内径百分表、内径千分表、内径千分尺等进行校准的量具。4、塞尺:检验窄缝、槽等部位的薄片量具。是片状定值量具。分A型和B型两种,又各分为特级和普通级。GB规定,塞尺组合中,最小0.02,最大0.95。三、螺纹量规类1、螺纹塞规:检测工件内螺纹合否的专用量具。分通端螺纹塞规T和止端螺纹塞规Z。2、螺纹环规:检测工件外螺纹合否的专用量具。分通端螺纹环规T和止端螺纹环规Z。※止端螺纹塞规和止端螺纹环规在使用时,允许与工件螺纹两端的螺纹部分旋合,但旋合量应不超过两个螺距;对三个螺距以下的工件螺纹检测,不应完全旋合通过。四、卡尺类1、游标卡尺:游标卡尺主要用于机械加工中测量工件内外尺寸、宽度、厚度、孔深和孔距等。按精度等级分为0.02;0.05;0.10三种。其测量误差在200mm范围内分别为±0.02;±0.05;±0.102、数显卡尺:数显卡尺主要用于测量机械加工中精密的工件内外尺寸、宽度、厚度、深度和孔距等。分辨率0.01;测量误差在200mm范围内为0.033、高度数显卡尺:主要用于测量工件表面相互位置、高度及精密划线等。分辨率0.01;测量误差在200mm范围内为0.03五、微分量具类1、外径千分尺:主要用于测量各种外尺寸,如长度、宽度、外径及形位偏差等。分度值0.01;示值误差在100mm范围内为±0.0042、三爪内径千分尺:主要用于直接测量内孔直径。测量准确度较高,测量内孔的深度较大。分度值0.005;孔径φ100以内示值误差0.0053、三爪内径数显千分尺:主要用于直接测量内孔直径。测量准确度较高测量内孔的深度较大。分辨率0.001;孔径φ100以内测量误差±0.0014、深度千分尺:主要用于测量工件的孔\盲孔或阶梯孔的深度,键槽的深度,台阶高度等。分度值0.01示值误差±0.0055、杠杆千分尺:用途基本与外径千分尺相同,但测量精度较高,主要用于测量精密工件的外径、长度、宽度和厚度等。分度值0.001;示值误差±0.0005;合理适用范围为IT6级公差以下。6、数显千分尺:主要用于测量各种外尺寸,如长度、宽度、外径及形位偏差等。分辨率0.001;示值误差在100mm范围内为±0.0027、带表千分尺(拖尺):主要用于外尺寸的比较测量。分度值0.001;示值误差±0.0005;合理适用范围为IT6级公差以下。六、仪器类1、高度仪:主要用以检测工件的长度、宽度、厚度或高度,以及平面度和平行度等。分辨率0.0012、圆度仪:用以对轴类零件或套类零件的外径和内孔的圆度、圆柱度及同轴度的测量。系统误差0.00013、投影仪:利用光学放大的原理,将工件形状放大,以进行对工件的外形尺寸、角度、斜度及锥度等的测量。分辨率0.0014、粗糙度仪:利用电动轮廓仪在取样长度内对工件的表面进行粗糙度(Ra、Ry、Rz)测量。Ra:轮廓算术平均偏差。在取样长度内轮廓偏差绝对值的算术平均值。Rz:微观不平度十点高度。在取样长度内5个最大的轮廓峰高的平均值与5个最大的轮廓谷深的平均值之和。Ry:轮廓最大高度。在取样长度内轮廓峰顶线与轮廓谷底线之间的距离。5、二坐标测量仪:利用光学放大的原理,将工件形状放大,对工件二维平面的各线性尺寸进行测量。分辨率0.0016、三坐标测量仪:计算机控制,通过触头接触工件的各个表面,对工件的各个空间尺寸、形状、位置等进行测量。系统误差±0.0005...

1、当您付费下载文档后,您只拥有了使用权限,并不意味着购买了版权,文档只能用于自身使用,不得用于其他商业用途(如 [转卖]进行直接盈利或[编辑后售卖]进行间接盈利)。
2、本站所有内容均由合作方或网友上传,本站不对文档的完整性、权威性及其观点立场正确性做任何保证或承诺!文档内容仅供研究参考,付费前请自行鉴别。
3、如文档内容存在违规,或者侵犯商业秘密、侵犯著作权等,请点击“违规举报”。

碎片内容

检测设备器具介绍

您可能关注的文档

确认删除?
VIP
微信客服
  • 扫码咨询
会员Q群
  • 会员专属群点击这里加入QQ群
客服邮箱
回到顶部