电脑桌面
添加小米粒文库到电脑桌面
安装后可以在桌面快捷访问

低压电器设备出厂检验规范VIP免费

低压电器设备出厂检验规范_第1页
1/4
低压电器设备出厂检验规范_第2页
2/4
低压电器设备出厂检验规范_第3页
3/4
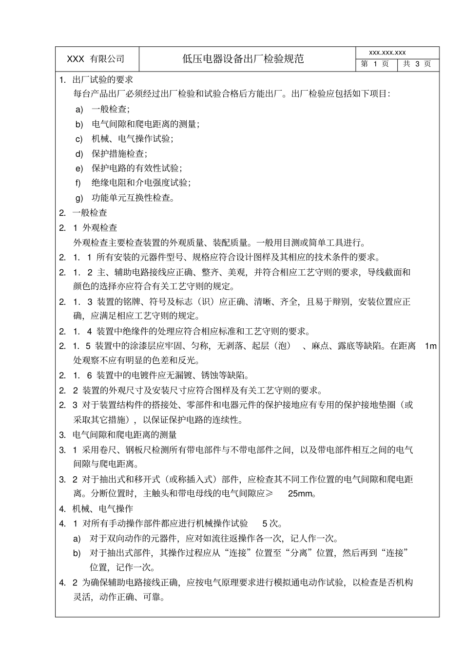
XXX有限公司低压电器设备出厂检验规范xxx.xxx.xxx第1页共3页1.出厂试验的要求每台产品出厂必须经过出厂检验和试验合格后方能出厂。出厂检验应包括如下项目:a)一般检查;b)电气间隙和爬电距离的测量;c)机械、电气操作试验;d)保护措施检查;e)保护电路的有效性试验;f)绝缘电阻和介电强度试验;g)功能单元互换性检查。2.一般检查2.1外观检查外观检查主要检查装置的外观质量、装配质量。一般用目测或简单工具进行。2.1.1所有安装的元器件型号、规格应符合设计图样及其相应的技术条件的要求。2.1.2主、辅助电路接线应正确、整齐、美观,并符合相应工艺守则的要求,导线截面和颜色的选择亦应符合有关工艺守则的规定。2.1.3装置的铭牌、符号及标志(识)应正确、清晰、齐全,且易于辩别,安装位置应正确,应满足相应工艺守则的规定。2.1.4装置中绝缘件的处理应符合相应标准和工艺守则的要求。2.1.5装置中的涂漆层应牢固、匀称,无剥落、起层(泡)、麻点、露底等缺陷。在距离1m处观察不应有明显的色差和反光。2.1.6装置中的电镀件应无漏镀、锈蚀等缺陷。2.2装置的外观尺寸及安装尺寸应符合图样及有关工艺守则的要求。2.3对于装置结构件的搭接处、零部件和电器元件的保护接地应有专用的保护接地垫圈(或采取其它措施),以保证保护电路的连续性。3.电气间隙和爬电距离的测量3.1采用卷尺、钢板尺检测所有带电部件与不带电部件之间,以及带电部件相互之间的电气间隙与爬电距离。3.2对于抽出式和移开式(或称插入式)部件,应检查其不同工作位置的电气间隙和爬电距离。分断位置时,主触头和带电母线的电气间隙应≥25mm。4.机械、电气操作4.1对所有手动操作部件都应进行机械操作试验5次。a)对于双向动作的元器件,应对如流往返操作各一次,记人作一次。b)对于抽出式部件,其操作过程应从“连接”位置至“分离”位置,然后再到“连接”位置,记作一次。4.2为确保辅助电路接线正确,应按电气原理要求进行模拟通电动作试验,以检查是否机构灵活,动作正确、可靠。XXX有限公司低压电器设备出厂检验规范xxx.xxx.xxx第2页共3页5.防护措施的检查检查百叶窗和门缝的间隙,具体要求如表1:表1第一位特征数字所代表的防护等级防护等级防护性能含义IP1X可防>50mm的固体异物能防止直径>50mm的固体异物进入壳内,能防止人体的某一大面积部分(如手)偶然或意外地触及壳体内带电部分或运动部件。IP2X可防>12mm的固体异物能防止mm12<直径≤80mm的固体异物进入壳内,能防止手指触及壳内带电部分或运动部件。IP3X可防>2.5mm的固体异物能防止直径>2.5mm的固体异物进入壳内,能防止厚度(或直径)>2.5mm的工具、金属线等触及壳体内带电部分或运动部件。IP4X可防>1mm的固体异物能防止直径>1mm的固体异物进入壳内,能防止厚度(或直径)>1mm的工具金属线等触及壳体内带电部分或运动部件。6.保护电路的有效性试验用直观检查保护电路的连接性是否可靠,装置应有明显的接地保护点及标志,接地垫圈已被螺母收紧,防护涂层已被刺破。使用接地电阻测试仪对装置进行保护导体接地端子和装置外表面裸露金属件之间的电阻测量,每台抽查不得少于5点(固定式可适当减少),要求在100MΩ以下。7.工频过电压保护试验(只限于低压无功功率补偿装置):接上电源,将电容器投切开关闭合,当施加到装置的电压大于1.1倍额定电压时,若能在1min内将电容器支路与电源断开,则视为合格。8.绝缘电阻8.1绝缘电阻的测量部位a)装置的主开关电器在断开位置时,同相的进线与出线之间;b)装置的主开关电器在闭合位置时,不同相的带电部件之间、主回路与控制电路(包括线圈)之间;c)各带电部件与金属框架之间。8.2测量绝缘电阻的仪表使用兆欧表(摇表)进行测量,其等级符合表2的规定。表28.3测量主回路时,辅助电路取样线和电容器应予以拆除。测量辅助电路时,应拆除不能耐受兆欧表耐压等级的电子元件和电容器等。9.介质强度试验9.1主电路当主电路进行耐压试验时,应将不与主电路连接的其它电路接至金属框架并接地,把主电路上取样的辅助电路电源线拆除。试验电压施加于下列部位:被试装置的额定绝...

1、当您付费下载文档后,您只拥有了使用权限,并不意味着购买了版权,文档只能用于自身使用,不得用于其他商业用途(如 [转卖]进行直接盈利或[编辑后售卖]进行间接盈利)。
2、本站所有内容均由合作方或网友上传,本站不对文档的完整性、权威性及其观点立场正确性做任何保证或承诺!文档内容仅供研究参考,付费前请自行鉴别。
3、如文档内容存在违规,或者侵犯商业秘密、侵犯著作权等,请点击“违规举报”。

碎片内容

低压电器设备出厂检验规范

确认删除?
VIP
微信客服
  • 扫码咨询
会员Q群
  • 会员专属群点击这里加入QQ群
客服邮箱
回到顶部