电脑桌面
添加小米粒文库到电脑桌面
安装后可以在桌面快捷访问

公司薪酬管理体系VIP免费

公司薪酬管理体系_第1页
1/5
公司薪酬管理体系_第2页
2/5
公司薪酬管理体系_第3页
3/5
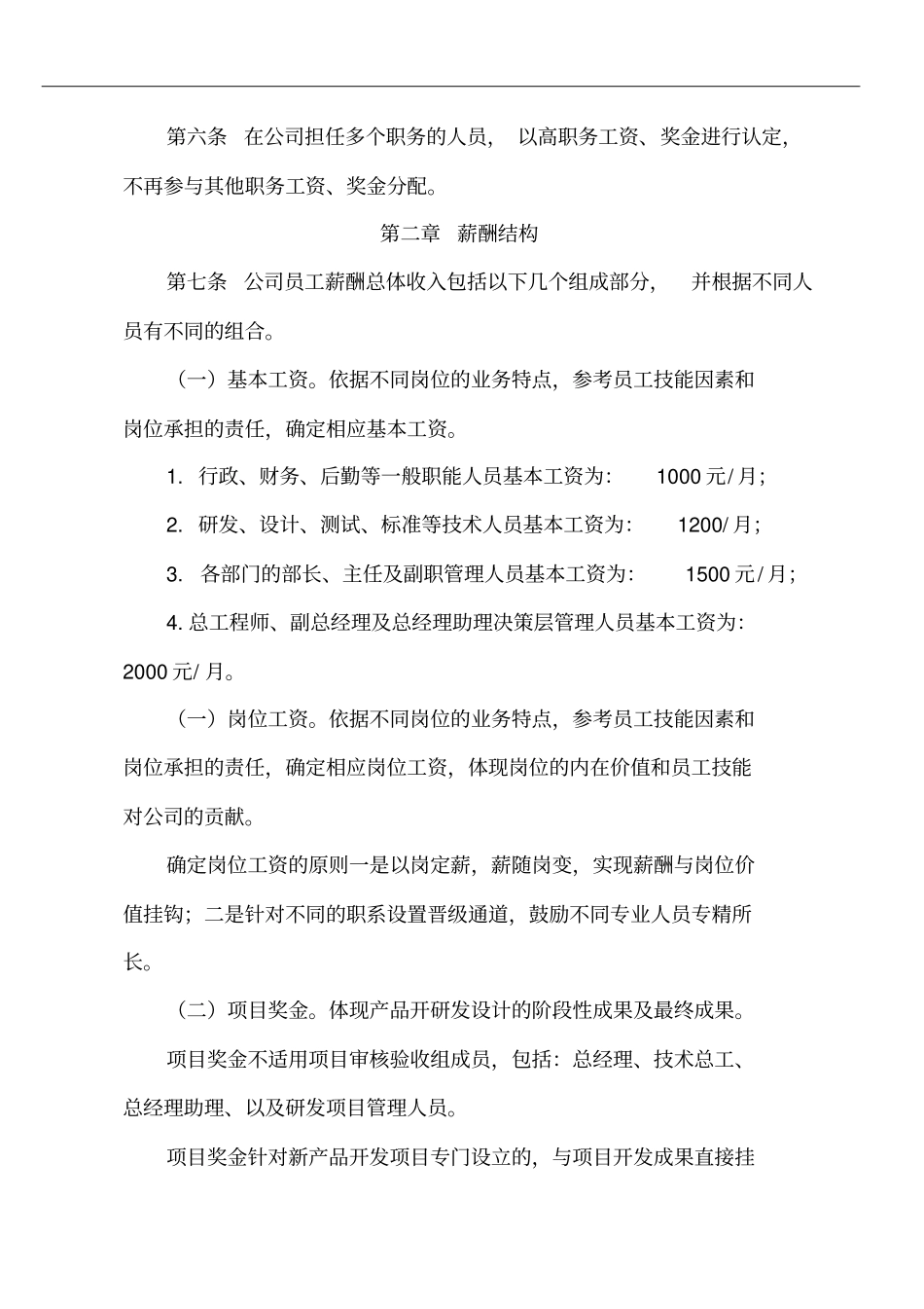
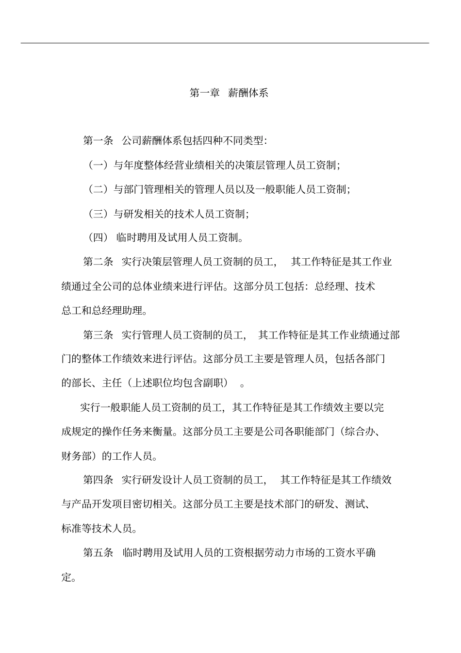
第一章薪酬体系第一条公司薪酬体系包括四种不同类型:(一)与年度整体经营业绩相关的决策层管理人员工资制;(二)与部门管理相关的管理人员以及一般职能人员工资制;(三)与研发相关的技术人员工资制;(四)临时聘用及试用人员工资制。第二条实行决策层管理人员工资制的员工,其工作特征是其工作业绩通过全公司的总体业绩来进行评估。这部分员工包括:总经理、技术总工和总经理助理。第三条实行管理人员工资制的员工,其工作特征是其工作业绩通过部门的整体工作绩效来进行评估。这部分员工主要是管理人员,包括各部门的部长、主任(上述职位均包含副职)。实行一般职能人员工资制的员工,其工作特征是其工作绩效主要以完成规定的操作任务来衡量。这部分员工主要是公司各职能部门(综合办、财务部)的工作人员。第四条实行研发设计人员工资制的员工,其工作特征是其工作绩效与产品开发项目密切相关。这部分员工主要是技术部门的研发、测试、标准等技术人员。第五条临时聘用及试用人员的工资根据劳动力市场的工资水平确定。第六条在公司担任多个职务的人员,以高职务工资、奖金进行认定,不再参与其他职务工资、奖金分配。第二章薪酬结构第七条公司员工薪酬总体收入包括以下几个组成部分,并根据不同人员有不同的组合。(一)基本工资。依据不同岗位的业务特点,参考员工技能因素和岗位承担的责任,确定相应基本工资。1.行政、财务、后勤等一般职能人员基本工资为:1000元/月;2.研发、设计、测试、标准等技术人员基本工资为:1200/月;3.各部门的部长、主任及副职管理人员基本工资为:1500元/月;4.总工程师、副总经理及总经理助理决策层管理人员基本工资为:2000元/月。(一)岗位工资。依据不同岗位的业务特点,参考员工技能因素和岗位承担的责任,确定相应岗位工资,体现岗位的内在价值和员工技能对公司的贡献。确定岗位工资的原则一是以岗定薪,薪随岗变,实现薪酬与岗位价值挂钩;二是针对不同的职系设置晋级通道,鼓励不同专业人员专精所长。(二)项目奖金。体现产品开研发设计的阶段性成果及最终成果。项目奖金不适用项目审核验收组成员,包括:总经理、技术总工、总经理助理、以及研发项目管理人员。项目奖金针对新产品开发项目专门设立的,与项目开发成果直接挂钩(公司决策层以外的其他员工都可参加)。项目奖金由项目考核验收组集体评议确定,并在项目验收合格后及时发放。(三)单项奖励。用于奖励为公司做出突出贡献的人员或者团队,包括专利奖、管理(技术、研发、管理)创新奖等;(四)年底奖金。集团根据年度经营情况给予的奖励。公司将集团给予奖励数额提取部分作为年度奖金总额进行分配,没有进行发放的奖金纳入公司储备金,进行统一管理;集团没有进行年度奖励分配的,不发放奖励。公司年度奖金适用人员有:总经理、总工程师、总经理助理、突出贡献人员等。(五)福利工资。福利工资包括工龄工资、全勤奖、补贴、各种保险等。第三章决策层管理人员工资制第八条适用范围公司总经理、技术总监、总经理助理。第九条收入结构(一)总经理收入整体构成=基础年薪+年度奖金+福利工资;(二)总工程师收入整体构成=基本工资+岗位工资+年度奖金+单项奖金+福利工资;(三)总经理助理收入整体构成=基本工资+岗位工资+年度奖金+单项奖金+福利工资。第四章部门管理人员及一般职能人员工资制第十条适用范围适用于部门管理人员(含部门负责人和副职)以及一般职能人员。第十一条收入结构(一)部门管理人员收入整体构成=基本工资+岗位工资+单项奖金+福利工资;(二)一般职能人员收入整体构成=基本工资+岗位工资+单项奖金+福利工资;第五章技术研发人员工资制第十二条适用范围适用于所有技术研发人员。第十三条收入结构收入整体构成=基本工资+岗位工资+项目奖金+单项奖金+福利工资;第六章试用期员工工资制第十四条适用范围:尚未转正的员工适用。第十五条收入结构:整体收入=(基本工资+岗位工资)×0.8第七章临时聘用人员工资制第十六条适用范围:公司为完成某项临时性工作聘用临时的非考核类员工。具体包括:临时电工、焊工、绿化工作工人等。第十七条收入结构:收入整...

1、当您付费下载文档后,您只拥有了使用权限,并不意味着购买了版权,文档只能用于自身使用,不得用于其他商业用途(如 [转卖]进行直接盈利或[编辑后售卖]进行间接盈利)。
2、本站所有内容均由合作方或网友上传,本站不对文档的完整性、权威性及其观点立场正确性做任何保证或承诺!文档内容仅供研究参考,付费前请自行鉴别。
3、如文档内容存在违规,或者侵犯商业秘密、侵犯著作权等,请点击“违规举报”。

碎片内容

公司薪酬管理体系

您可能关注的文档

确认删除?
VIP
微信客服
  • 扫码咨询
会员Q群
  • 会员专属群点击这里加入QQ群
客服邮箱
回到顶部