电脑桌面
添加小米粒文库到电脑桌面
安装后可以在桌面快捷访问

《网络配置与管理》课程标准VIP专享VIP免费

《网络配置与管理》课程标准_第1页
1/8
《网络配置与管理》课程标准_第2页
2/8
《网络配置与管理》课程标准_第3页
3/8
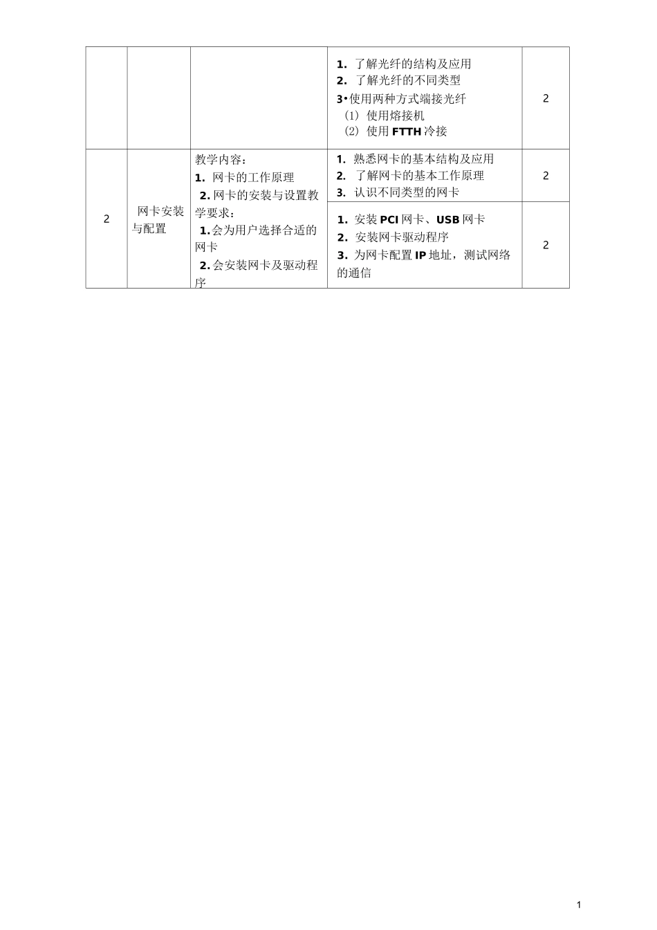
1网络配置与管理》课程标准一、课程名称网络设备配置与管理二、适用专业中等职业学校计算机网络技术专业三、课程的性质与地位本课程是中等职业学校计算机网络技术专业的一门专业核心课程,是从事网络组建与管理岗位工作的必修课程,其教学目标是使学生掌握中小型网络搭建与管理的相关知识和操作技能,重点培养网络设备的安装、调试与管理的专业技能,具有网络设备配置与管理的基本职业能力。四、课程目标(职业能力要求)通过本课程的学习,使学生了解掌握双绞线的制作方法和技巧;掌握计算机中TCP/IP协议的安装与配置;掌握SOH0宽带路由器的应用及基本配置方法;了解常见的网络互联技术;掌握星型局域网络的搭建方法;掌握网管型交换机的基本配置方法;掌握企业级路由器的基本配置方法;了解防火墙设备的基本管理与配置方法;掌握无线设备的基本管理与配置,熟悉网络设备常见故障的分析解决办法。培养学生具有网络管理员的工作能力,达到计算机网络管理人员岗位四级职业资格标准的相关要求,培养学生善于沟通和合作的品质,树立安全和服务意识。职业能力目标:•能熟悉网络中常用的传输介质•能制作双绞线接口•能安装网卡及驱动程序•能为网络正确配置IP地址、子网掩码、网关和DNS地址•能实现交换机的基本管理•能在交换机配置VLAN虚拟局域网•能在交换机配置VLAN虚拟接口地址,实现VLAN间的通信•能配置交换机端口安全,保护网络的安全访问•能在交换机中配置端聚合,实现网络干道链路的高可靠性通信•能实现路由器的基本配置•能在配置静态、动态、缺省等路由信息,实现不同网段的互联1•能使用ACL访问控制列表保护网络的安全访问•能配置NAT地址转换,解决局域网用户访问互联网•能配置NAT地址转换,将局域网中的服务器发布至互联网中•能配置VPN虚拟专用网,实现远程用户的拨号•能在网络正确部署网络防火墙•能配置防火墙策略,保护网络的安全•能搭建无线网络环境,配置无线网络设备•能使用常用的网络分析命令和工具分析网络状况•能使用网络操作系统自带功能和相关测试软件测试网络系统性能•能使用相关网络监管软件控制整个网络•能完成网络设备的升级操作五、建议课时及教学说明为了充分体现任务引领、实践导向的课程思想,将课程的教学内容设计成若干个工作任务,以工作任务为中心引出相关专业知识;以典型网络服务为基础,展开计算机网络管理的教学过程。教学活动设计由易而难,多采用观察、考察、动手制作、师生互动的课内外活动形式,予师生以创新的空间。本课程要求充分运用现代职教理念与技术,引导学生在学习活动中学会学习,培养兴趣;培养一切从实践而来,尊重科学的理念;在与身边的老师、同学共同讨论中深化对学习内容的理解,形成基本的职业能力。本课程教学时数建议为108学时。六、课程内容和要求序号工作任务课程内容与要求活动设计参考课时1认识网络传输介质教学内容:1.认识同轴电缆2.认识双绞线3.认识光纤教学要求:1.认识同轴电缆的结构2.制作同轴电缆接头3.了解同轴电缆的应用领域21.识别双绞线的不同类型2.制作双绞线接头411.了解光纤的结构及应用2.了解光纤的不同类型3•使用两种方式端接光纤(1)使用熔接机(2)使用FTTH冷接22网卡安装与配置教学内容:1.网卡的工作原理2.网卡的安装与设置教学要求:1.会为用户选择合适的网卡2.会安装网卡及驱动程序1.熟悉网卡的基本结构及应用2.了解网卡的基本工作原理3.认识不同类型的网卡21.安装PCI网卡、USB网卡2.安装网卡驱动程序3.为网卡配置IP地址,测试网络的通信21序号工作任务课程内容与要求活动设计参考课时3.会配置正确配置IP地址3交换机的管理与配置教学内容:1.交换机的工作原理2•交换机的本地管理方式3.网管型交换机的配置4.单交换机VLAN配置5•多交换机VLAN配置6.VLAN间的通信7.交换机端口绑定8.交换机链路聚合教学要求:1.会使用交换机搭建星型网络2.知道网管理型交换机的工作原理3.会使用超级终端管理交换机4.知道交换机VLAN的基本功能5•会在父换机中创建VLAN6.会配置VLAN虚拟接口实现VLAN的互联7•会使用端口安全保护网络的接入8.会配置交换机端口聚合,提咼干道的宽带1、介绍交换机的基本组...

1、当您付费下载文档后,您只拥有了使用权限,并不意味着购买了版权,文档只能用于自身使用,不得用于其他商业用途(如 [转卖]进行直接盈利或[编辑后售卖]进行间接盈利)。
2、本站所有内容均由合作方或网友上传,本站不对文档的完整性、权威性及其观点立场正确性做任何保证或承诺!文档内容仅供研究参考,付费前请自行鉴别。
3、如文档内容存在违规,或者侵犯商业秘密、侵犯著作权等,请点击“违规举报”。

碎片内容

《网络配置与管理》课程标准

确认删除?
VIP
微信客服
  • 扫码咨询
会员Q群
  • 会员专属群点击这里加入QQ群
客服邮箱
回到顶部