电脑桌面
添加小米粒文库到电脑桌面
安装后可以在桌面快捷访问

东财0903考试批次《土力学与地基基础》课程模拟题VIP免费

东财0903考试批次《土力学与地基基础》课程模拟题_第1页
1/14
东财0903考试批次《土力学与地基基础》课程模拟题_第2页
2/14
东财0903考试批次《土力学与地基基础》课程模拟题_第3页
3/14
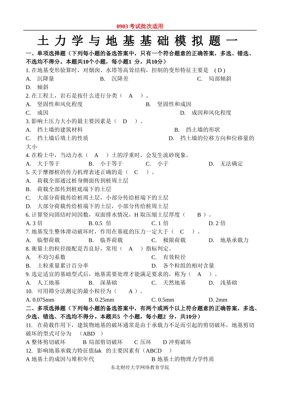
0903考试批次适用土力学与地基基础模拟题一一、单项选择题(下列每小题的备选答案中,只有一个符合题意的正确答案,多选、错选、不选均不得分。本题共10个小题,每小题1分,共10分)1.在地基变形验算时,对烟囱、水塔等高耸结构,控制的变形特征主要是(D)A.沉降量B.沉降差C.局部倾斜D.倾斜2.在工程上,岩石是按什么进行分类(A)。A.坚固性和风化程度B.坚固性和成因C.成因D.成因和风化程度3.影响土压力大小的最主要因素是(D)。A.挡土墙的建筑材料B.挡土墙的形状C.挡土墙后填土的性质D.挡土墙的位移方向和位移量的大小4.在粉土中,当动力水(A)土的浮重时,会发生流砂现象。A.大于等于B.小于等于C.小于D.无法确定5.关于摩擦桩的传力机理表述正确的是(C)。A.荷载全部通过桩身侧面传到桩周土层B.荷载全部传到桩底端下的土层C.大部分荷载传给桩周土层,小部分传给桩端下的土层D.大部分荷载传给桩端下的土层,小部分传给桩周土层6.计算竖向固结时间因数,双面排水情况,H取压缩土层厚度(B)。A.3倍B.0.5倍C.1倍D.2倍7.地基发生整体滑动破坏时,作用在基底的压力一定大于(C)。A.临塑荷载B.临界荷载C.极限荷载D.地基承载力8.衡量土的粒径级配是否良好,常用(A)指标判定。A.不均匀系数B.土粒重量累计百分率C.有效粒径D.各个粒组的相对含量9.选定适宜的基础型式后,地基需要处理才能满足要求的,称为(A)。A.人工地基B.深基础C.天然地基D.浅基础10.可用筛分法测定的最小粒径为(A)。A.0.075mmB.0.25mmC.0.5mmD.2mm二、多项选择题(下列每小题的备选答案中,有两个或两个以上符合题意的正确答案,多选、少选、错选、不选均不得分。本题共5个小题,每小题2分,共10分)11.在荷载作用下,建筑物地基的破坏通常是由于承载力不足而引起的剪切破坏,地基剪切破坏的型式可分为(ABD)A整体剪切破坏B局部剪切破坏C压坏D冲剪破坏12.影响地基承载力特征值fak的主要因素有(ABCD)A地基土的成因与堆积年代B地基土的物理力学性质东北财经大学网络教育学院0903考试批次适用C地下水D建筑物情况13.砂垫层的主要作用是(ACE)。A.提高浅基础下地基的承载力C.减少地基沉降量E.加速软弱土层的表层排水固结B.加速软弱土层的深部排水固结D.提高深基础的地基承载力14.朗肯理论使用条件(ABC)。A.挡土墙的墙背光滑D.挡土墙的墙背倾斜B.挡土墙后填土表面水平E.挡土墙的墙背粗糙C.挡土墙的墙背竖直15.土的压缩性指标包括(ABCD)A压缩模量B压缩系数C压缩指数D体积压缩系数三、判断题(正确的填“√”;错误的填“×”。本题共5小题,每小题1分,共5分)16.圆弧滑动面条分法中,简化毕肖普法忽略了土条间切向力的影响(√)17.划分粒组的分界尺寸称为有效粒径。(×)18.粘性土的抗剪强度由颗粒间的粘结力和摩擦力两部分组成。(√)19.渗透试验中,变水头渗透试验适用于粘性土。(√)20.当土层的自重应力大于先期固结压力时,这种土称为超固结土(×)四、名词解释(本题共3小题,每小题3分,共9分)21.灵敏度答:粘性土的原状土无侧限抗压强度与原土结构完全破坏的重塑土的无侧限抗压强度的比值称为灵敏度。22.地基承载力答:地基承载力是指地基土单位面积上所能承受荷载的能力,以kPa计。23.最优含水量答:在一定的压实功能作用下,土在某一含水量下可以击实达到最大的密度,这个含水量称为最优含水量五、填空题(本题共5小题,每空1分,共10分)24.土中水可分为结合水、自由水、气态水和固态水。25.渗透固结过程实际上是孔隙水压力消散和有效应力增长的过程。26.防止流沙的主要原则是减少或消除基坑内外地下水的水头差;增长渗流路径;平衡动水压力。27.直剪试验要分快剪,固结快剪及慢剪主要是模拟实际工程中的不固结排水、固结不排水和固结排水。土力学与地基基础(A卷)第2页共14页0903考试批次适用28.原位测试包括:地基静载荷试验、旁压试验、土的现场剪切试验和触探试验。六、简答题(本题共2小题,每小题5分,共10分)29.简述产生流砂的条件。答:产生流砂的条件:(1)渗流自下而上发生,动水压力(水头梯度);(2)土质不良:如细砂、粉砂、轻亚粘土等。30.解释说明在粘性土地基中,基础...

1、当您付费下载文档后,您只拥有了使用权限,并不意味着购买了版权,文档只能用于自身使用,不得用于其他商业用途(如 [转卖]进行直接盈利或[编辑后售卖]进行间接盈利)。
2、本站所有内容均由合作方或网友上传,本站不对文档的完整性、权威性及其观点立场正确性做任何保证或承诺!文档内容仅供研究参考,付费前请自行鉴别。
3、如文档内容存在违规,或者侵犯商业秘密、侵犯著作权等,请点击“违规举报”。

碎片内容

东财0903考试批次《土力学与地基基础》课程模拟题

您可能关注的文档

确认删除?
VIP
微信客服
  • 扫码咨询
会员Q群
  • 会员专属群点击这里加入QQ群
客服邮箱
回到顶部