电脑桌面
添加小米粒文库到电脑桌面
安装后可以在桌面快捷访问

建筑工地临时用电施工组织方法设计VIP免费

建筑工地临时用电施工组织方法设计_第1页
1/5
建筑工地临时用电施工组织方法设计_第2页
2/5
建筑工地临时用电施工组织方法设计_第3页
3/5
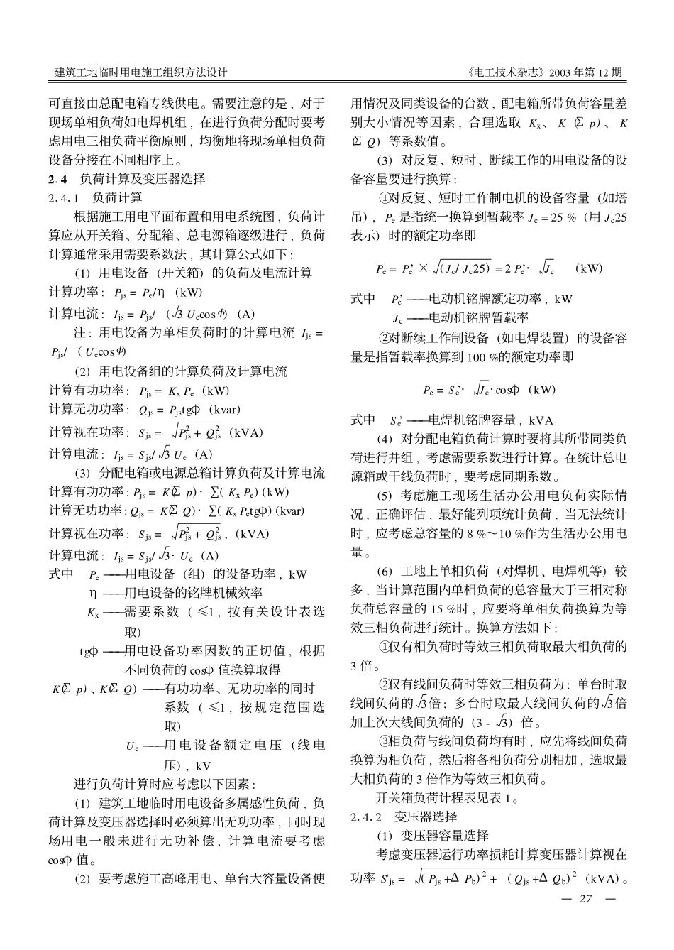
建筑工地临时用电施工组织方法设计侯海华(中国建筑七局二公司241002)摘要编制建筑工地临时用电施工组织设计是一项保障施工用电安全的重要技术措施,建筑工地临时用电施工组织设计编制一般包括工程用电概况、编制依据、施工用电平面布置与绘制用电系统图、负荷计算及变压器选择、线缆及电器开关选择、安全用电技术等步骤,文中根据规范规程对上述步骤中应编制的内容作了详细介绍,并提出了有关的技术处理措施。关键词临时用电设计1引言随着建筑施工技术的发展,用电设备的使用日趋增多,加之建筑工地临时用电设备移动较频繁、负荷变动大和电气设备及供配电线路工作环境条件恶劣等特性,触电及电气火灾事故在建筑工地时有发生,如何规范施工现场用电组织工作,保障施工用电安全是施工现场安全管理工作的一个重点。根据《施工现场临时用电安全技术规范》(JGJ46—88)规定,建筑工地用电负荷在50kW以上或有5台以上用电设备的要编制临时用电施工组织设计,编制该设计作为一项保障施工用电安全的重要措施得到广泛认同和关注。但是,由于对建筑工地临时用电安全技术规范、规程的掌握深度不够,理解不透彻,甚至出现理解偏差等诸多原因,导致施工现场编制的临时用电施工组织设计往往缺乏指导性、针对性,导致出现诸如用电负荷计算不准确、电器选择不规范统一、电气线路敷设不安全合理、电气线路及用电设备的安全保护装置无效失灵等施工用电安全隐患。本文拟就建筑工地临时用电组织设计的编制步骤、内容及有关计算方法作一阐述,并对相关安全用电技术措施实施提出解决办法,与同行探讨,以期提高施工用电安全防护水平。2编制内容211工程用电概况就工程施工规模、生产环境、施工进度等情况作简单叙述;对用电负荷设计考虑范围,用电设备在现场分布使用情况,不同施工期间用电量的统计及用电负荷分析,电源引接点位置,特别是重要施工机具及各个施工阶段对用电可靠性的要求等情况作简单阐述。212编制依据编制依据为:①在建工程施工组织总设计(施工计划、设备清单及平面布置图等)。②JGJ46—88《施工现场临时用电安全技术规范》。③GB50194—93《建设工程施工现场供用电安全规范》。④《安徽省建筑施工现场临时用电施工组织设计编制规定》。⑤在建工程地方用电安全规程与要求。⑥企业内部用电安全作业规程等。213施工用电平面布置与绘制用电系统图施工用电平面布置要根据施工现场总平面布置中用电设备的分布情况,充分考虑到不同施工时期用电设备变化及重大用电负荷设备的使用情况;同时还要考虑在施工建筑的脚手架搭设、塔吊等起重吊装作业半径、现场其他工艺管线防护要求及现场内施工机械车辆及人员流径等情况,在满足用电线路安全距离等情况下,正确合理布置配电线路路由。按照施工用电安全技术规范,开关箱就近机具设置,用电设备集中处设置分配箱,总电源箱就近负荷中心等原则,合理布置各级配电(开关)箱位置,同时要考虑其设置位置的操作方便与安全性。绘制用电系统图主要考虑现场临时用电的配电方式选择,一般情况下,总电源箱到分配箱采用树干式配电,分配箱到开关箱采用放射式配电,对有用电特殊要求的重要负荷或大容量负荷,如塔机、砼输送泵、微电脑控制施工设备等用电设备的配电—62—《电工技术杂志》2003年第12期·建筑电气·可直接由总配电箱专线供电。需要注意的是,对于现场单相负荷如电焊机组,在进行负荷分配时要考虑用电三相负荷平衡原则,均衡地将现场单相负荷设备分接在不同相序上。214负荷计算及变压器选择21411负荷计算根据施工用电平面布置和用电系统图,负荷计算应从开关箱、分配箱、总电源箱逐级进行,负荷计算通常采用需要系数法,其计算公式如下:(1)用电设备(开关箱)的负荷及电流计算计算功率:Pjs=Pe/η(kW)计算电流:Ijs=Pjs/(3Uecos<)(A)注:用电设备为单相负荷时的计算电流Ijs=Pjs/(Uecos<)(2)用电设备组的计算负荷及计算电流计算有功功率:Pjs=KxPe(kW)计算无功功率:Qjs=Pjstgφ(kvar)计算视在功率:Sjs=P2js+Q2js(kVA)计算电流:Ijs=Sjs/3Ue(A)(3)分配电箱或电源总箱计算负荷及计算电流计算有功功率:Pjs=K(Σp)·∑(KxPe)(kW)计算无功功率:Qjs=K(ΣQ)·∑(KxPetgφ)(kvar)计算视在功率:Sjs=P2js+Q2js,(kVA)计算...

1、当您付费下载文档后,您只拥有了使用权限,并不意味着购买了版权,文档只能用于自身使用,不得用于其他商业用途(如 [转卖]进行直接盈利或[编辑后售卖]进行间接盈利)。
2、本站所有内容均由合作方或网友上传,本站不对文档的完整性、权威性及其观点立场正确性做任何保证或承诺!文档内容仅供研究参考,付费前请自行鉴别。
3、如文档内容存在违规,或者侵犯商业秘密、侵犯著作权等,请点击“违规举报”。

碎片内容

建筑工地临时用电施工组织方法设计

您可能关注的文档

确认删除?
VIP
微信客服
  • 扫码咨询
会员Q群
  • 会员专属群点击这里加入QQ群
客服邮箱
回到顶部