电脑桌面
添加小米粒文库到电脑桌面
安装后可以在桌面快捷访问

能源管理制度VIP免费

能源管理制度_第1页
1/7
能源管理制度_第2页
2/7
能源管理制度_第3页
3/7
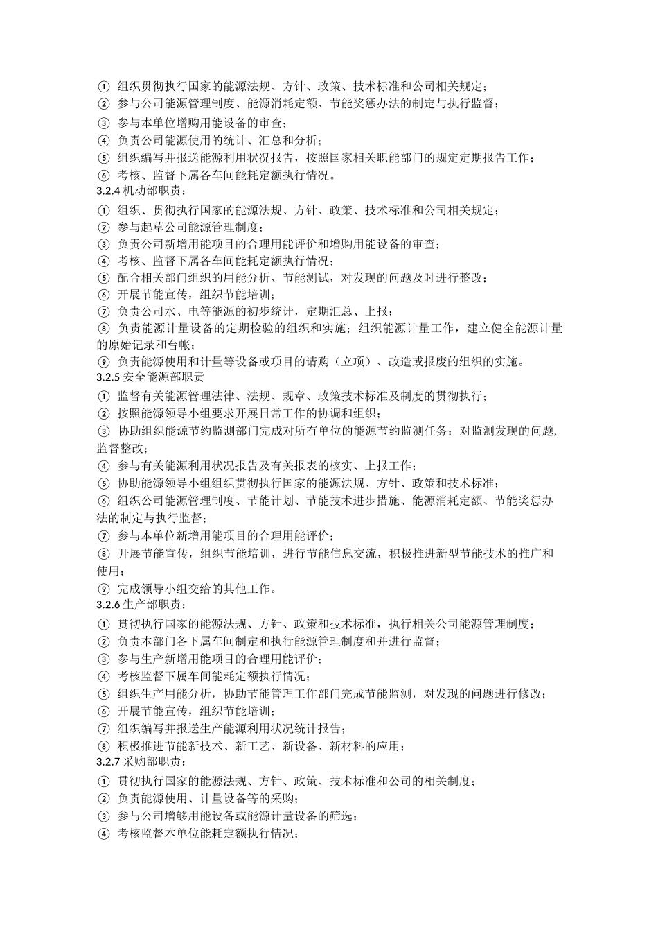
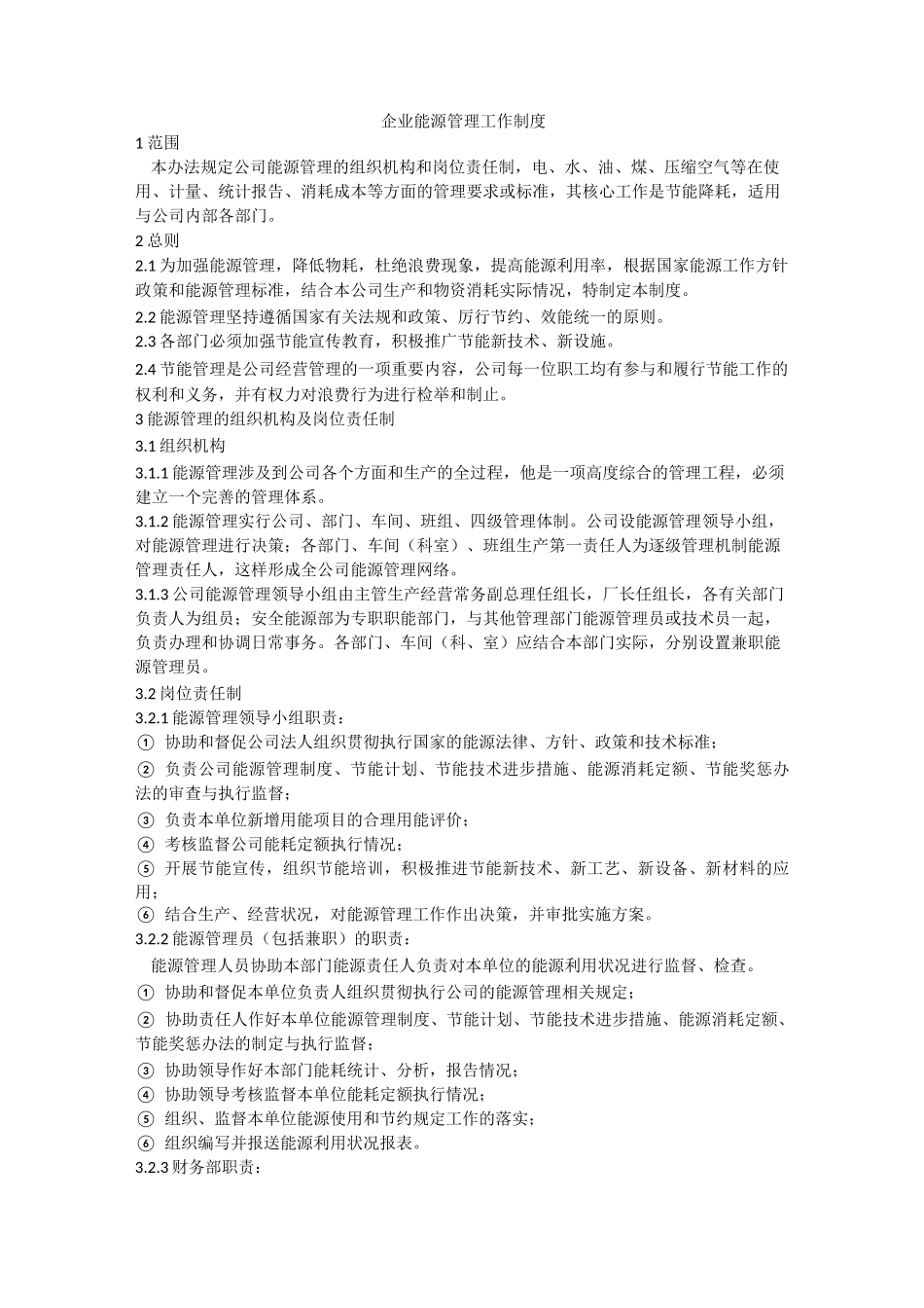
企业能源管理工作制度1范围本办法规定公司能源管理的组织机构和岗位责任制,电、水、油、煤、压缩空气等在使用、计量、统计报告、消耗成本等方面的管理要求或标准,其核心工作是节能降耗,适用与公司内部各部门。2总则2.1为加强能源管理,降低物耗,杜绝浪费现象,提高能源利用率,根据国家能源工作方针政策和能源管理标准,结合本公司生产和物资消耗实际情况,特制定本制度。2.2能源管理坚持遵循国家有关法规和政策、厉行节约、效能统一的原则。2.3各部门必须加强节能宣传教育,积极推广节能新技术、新设施。2.4节能管理是公司经营管理的一项重要内容,公司每一位职工均有参与和履行节能工作的权利和义务,并有权力对浪费行为进行检举和制止。3能源管理的组织机构及岗位责任制3.1组织机构3.1.1能源管理涉及到公司各个方面和生产的全过程,他是一项高度综合的管理工程,必须建立一个完善的管理体系。3.1.2能源管理实行公司、部门、车间、班组、四级管理体制。公司设能源管理领导小组,对能源管理进行决策;各部门、车间(科室)、班组生产第一责任人为逐级管理机制能源管理责任人,这样形成全公司能源管理网络。3.1.3公司能源管理领导小组由主管生产经营常务副总理任组长,厂长任组长,各有关部门负责人为组员;安全能源部为专职职能部门,与其他管理部门能源管理员或技术员一起,负责办理和协调日常事务。各部门、车间(科、室)应结合本部门实际,分别设置兼职能源管理员。3.2岗位责任制3.2.1能源管理领导小组职责:①协助和督促公司法人组织贯彻执行国家的能源法律、方针、政策和技术标准;②负责公司能源管理制度、节能计划、节能技术进步措施、能源消耗定额、节能奖惩办法的审查与执行监督;③负责本单位新增用能项目的合理用能评价;④考核监督公司能耗定额执行情况;⑤开展节能宣传,组织节能培训,积极推进节能新技术、新工艺、新设备、新材料的应用;⑥结合生产、经营状况,对能源管理工作作出决策,并审批实施方案。3.2.2能源管理员(包括兼职)的职责:能源管理人员协助本部门能源责任人负责对本单位的能源利用状况进行监督、检查。①协助和督促本单位负责人组织贯彻执行公司的能源管理相关规定;②协助责任人作好本单位能源管理制度、节能计划、节能技术进步措施、能源消耗定额、节能奖惩办法的制定与执行监督;③协助领导作好本部门能耗统计、分析,报告情况;④协助领导考核监督本单位能耗定额执行情况;⑤组织、监督本单位能源使用和节约规定工作的落实;⑥组织编写并报送能源利用状况报表。3.2.3财务部职责:①组织贯彻执行国家的能源法规、方针、政策、技术标准和公司相关规定;②参与公司能源管理制度、能源消耗定额、节能奖惩办法的制定与执行监督;③参与本单位增购用能设备的审查;④负责公司能源使用的统计、汇总和分析;⑤组织编写并报送能源利用状况报告,按照国家相关职能部门的规定定期报告工作;⑥考核、监督下属各车间能耗定额执行情况。3.2.4机动部职责:①组织、贯彻执行国家的能源法规、方针、政策、技术标准和公司相关规定;②参与起草公司能源管理制度;③负责公司新增用能项目的合理用能评价和增购用能设备的审查;④考核、监督下属各车间能耗定额执行情况;⑤配合相关部门组织的用能分析、节能测试,对发现的问题及时进行整改;⑥开展节能宣传,组织节能培训;⑦负责公司水、电等能源的初步统计,定期汇总、上报;⑧负责能源计量设备的定期检验的组织和实施;组织能源计量工作,建立健全能源计量的原始记录和台帐;⑨负责能源使用和计量等设备或项目的请购(立项)、改造或报废的组织的实施。3.2.5安全能源部职责①监督有关能源管理法律、法规、规章、政策技术标准及制度的贯彻执行;②按照能源领导小组要求开展日常工作的协调和组织;③协助组织能源节约监测部门完成对所有单位的能源节约监测任务;对监测发现的问题,监督整改;④参与有关能源利用状况报告及有关报表的核实、上报工作;⑤协助能源领导小组组织贯彻执行国家的能源法规、方针、政策和技术标准;⑥组织公司能源管理制度、节能计划、节能技术进步措施、能源消耗定额、节能奖惩办法...

1、当您付费下载文档后,您只拥有了使用权限,并不意味着购买了版权,文档只能用于自身使用,不得用于其他商业用途(如 [转卖]进行直接盈利或[编辑后售卖]进行间接盈利)。
2、本站所有内容均由合作方或网友上传,本站不对文档的完整性、权威性及其观点立场正确性做任何保证或承诺!文档内容仅供研究参考,付费前请自行鉴别。
3、如文档内容存在违规,或者侵犯商业秘密、侵犯著作权等,请点击“违规举报”。

碎片内容

能源管理制度

确认删除?
VIP
微信客服
  • 扫码咨询
会员Q群
  • 会员专属群点击这里加入QQ群
客服邮箱
回到顶部