电脑桌面
添加小米粒文库到电脑桌面
安装后可以在桌面快捷访问

大客户销售岗位职责及胜任能力VIP免费

大客户销售岗位职责及胜任能力_第1页
1/13
大客户销售岗位职责及胜任能力_第2页
2/13
大客户销售岗位职责及胜任能力_第3页
3/13
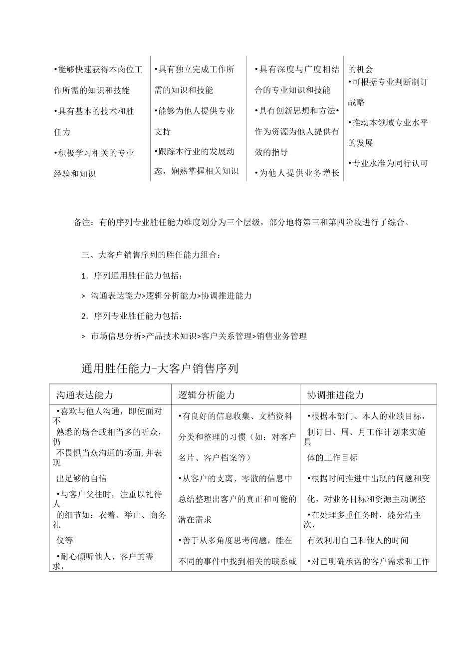
大客户销售序列胜任能力模型联想集团2002年1月关于胜任能力模型一、我们为什么要发展胜任能力?2001年以来,联想开始建立员工胜任能力体系,即以行为的方式系统总结员工所需的知识、技能、态度、特质等,这些行为对员工达成高绩效和组织实现经营目标都是极为关键的,我们统称为胜任能力。发展胜任能力体系主要目的在于推广以胜任能力为核心的人才选拔、储备、激励和培养等人力资源管理体系,通过行为引导方式强化对员工的指导、培养和发展,从而提高全员胜任能力水平,最终实现组织经营目标。对照胜任能力模型,我们可以明确“我的能力优势是什么?我还需要发展哪些能力?”二、我们的胜任能力体系是什么样的?联想的胜任能力体系分为三个层次:1.全员核心胜任能力:是在公司核心价值观基础上总结提炼出的若干行为描述,是每一个联想人都应具备的能力,已经纳入了公司的绩效考核体系,因此在专业序列模型中不再罗列;2.序列通用胜任能力:是一个序列内的各个岗位都需要具备的胜任能力,虽然我们对通用能力没有做出层级的区分,但序列内不同岗位在这些通用能力上要求具备的程度是有差异的;3.序列专业胜任能力:一个专业序列一般包含若干个专业胜任能力维度,序列内的不同岗位可能要求其中不同的胜任能力维度组合,不同岗位所要求达到的程度也会有所区别。一般我们将专业胜任能力分为3-4个层级,这些层级分别与个人职业发展阶段相对应。第一阶段:学习发展第一阶段:独立贡献第二阶段:团队贝献第四阶段:团队愿景•能够快速获得本岗位工作所需的知识和技能•具有基本的技术和胜任力•积极学习相关的专业经验和知识•具有独立完成工作所需的知识和技能•能够为他人提供专业支持•跟踪本行业的发展动态,娴熟掌握相关知识•具有深度与广度相结合的专业知识和技能•具有创新思想和方法•作为资源为他人提供有效的指导•为他人提供业务增长的机会•可根据专业判断制订战略•推动本领域专业水平的发展•专业水准为同行认可备注:有的序列专业胜任能力维度划分为三个层级,部分地将第三和第四阶段进行了综合。三、大客户销售序列的胜任能力组合:1.序列通用胜任能力包括:>沟通表达能力>逻辑分析能力>协调推进能力2.序列专业胜任能力包括:>市场信息分析>产品技术知识>客户关系管理>销售业务管理通用胜任能力-大客户销售序列沟通表达能力逻辑分析能力协调推进能力•喜欢与他人沟通,即使面对不•有良好的信息收集、文档资料•根据本部门、本人的业绩目标,熟悉的场合或相当多的听众,仍分类和整理的习惯(如:对客户制订日、周、月工作计划来实施具不畏惧当众沟通的场面,并表现名片、客户档案等)体的工作目标出足够的自信•从客户的支离、零散的信息中•根据时间推进中出现的问题和变•与客户父往时,注重以礼待人总结整理出客户的真正和可能的化,对业务目标和资源主动调整的细节如:衣着、举止、商务礼潜在需求•在处理多重任务时,能分清主次,仪等•善于从多角度思考问题,能在有效利用自己和他人的时间•耐心倾听他人、客户的需求,不同的事件中找到相关的联系或•对已明确承诺的客户需求和工作积极了解其他部门、客户公司业是确定没有关联性目标能积极寻找、协调内、外部资务流程的操作以及操作过程中•能够将现行的业务步骤流程源善于传递压力,予以落实,并将的问题化,出现问题时,能快速找到造落实结果及时向客户通报•记录、复述并确认自己与他成问题的主要原因和突破口•对于已达成一致的沟通或协议,人、客户沟通的重要信息•学会“用数据说话”善于用与要列出时间推荐表,有计划地监控•为他人、客户提供观点明确、本岗位相关的关键绩效指标(如:客户方或公司内部协调部门落实思路清晰、简捷的呈现材料,如:销量、销售额、联想产品占有率、•对未达成一致的沟通结果,及时产品方案介绍材料和专业文件回款率等)解释问题,并注意以反馈公司内相关部门、人员协商解等文档形式进行历史数据积累决办法,同时将结果再次与客户通•作为公司代表,能够用口头陈•遇到问题,不是一味蛮干,而报述和肢体语言准确地向他人、客是独立与其他成员仔细寻找问题•做工作规划和和准...

1、当您付费下载文档后,您只拥有了使用权限,并不意味着购买了版权,文档只能用于自身使用,不得用于其他商业用途(如 [转卖]进行直接盈利或[编辑后售卖]进行间接盈利)。
2、本站所有内容均由合作方或网友上传,本站不对文档的完整性、权威性及其观点立场正确性做任何保证或承诺!文档内容仅供研究参考,付费前请自行鉴别。
3、如文档内容存在违规,或者侵犯商业秘密、侵犯著作权等,请点击“违规举报”。

碎片内容

大客户销售岗位职责及胜任能力

您可能关注的文档

确认删除?
VIP
微信客服
  • 扫码咨询
会员Q群
  • 会员专属群点击这里加入QQ群
客服邮箱
回到顶部