电脑桌面
添加小米粒文库到电脑桌面
安装后可以在桌面快捷访问

水磨石施工技术交底VIP免费

水磨石施工技术交底_第1页
1/7
水磨石施工技术交底_第2页
2/7
水磨石施工技术交底_第3页
3/7
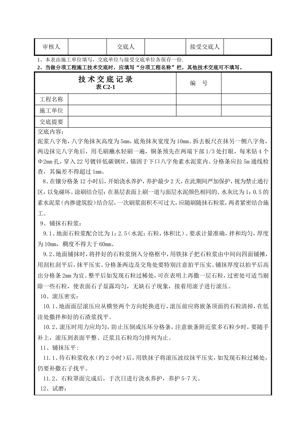
技术交底记录表C2-1编号工程名称施工单位交底提要交底内容:一、施工准备:1、材料准备:1.1、水泥:采用强度等级为32.5的白水泥,水泥应有出厂合格证书及性能检测报告。水泥进场后应对其凝结时间、安定性和抗压强度进行复验。1.2、石粒:水磨石面层所用的石粒,应采用坚硬可磨的白云石、大理石等岩石加工面层,石粒应洁净无杂物,其粒径为6-12mm。1.3、颜料:采用耐光、耐碱的矿物颜料,颜色为氧化铁红,不得使用酸性颜料,要求无结块,其掺量应为水泥用量的3%-6%(由试验确定)。1.4、分格条:采用铜条,厚3mm,长度以分块尺寸而定,铜条应调直后使用,下部1/3处钻孔,每米钻4个Φ2mm孔,穿钢丝备用。1.5、其他:草酸、白蜡、22号镀锌低碳钢丝。草酸为白色结晶,块状、粉状均可。白蜡用川蜡和地板蜡成品。2、主要机具:2.1、机械设备:平面磨石机、砂浆搅拌机。2.2、主要工具:平铁锹、滚筒(直径150mm,长800mm,重70kg左右)铁抹子、水平尺、木刮杠、靠尺、60-300号油石、手推车等。3、作业条件:3.1、墙面抹灰已经完毕,各种管线已敷设完毕,地漏口已经遮盖。3.2、陶粒垫层已经浇筑完毕,按标高留出水磨石底灰和面层厚度,并经养护达到5Mpa以上强度。3.3、工程材料已经备齐,运到现场,经检验质量符合要求,数量可满足连续作业的要求。3.4、石粒应分别过筛,去掉杂质并洗净晾干备用。审核人交底人接受交底人1、本表由施工单位填写,交底单位与接受交底单位各保存一份.2、当做分项工程施工技术交底时,应填写“分项工程名称”栏,其他技术交底可不填写。技术交底记录表C2-1编号工程名称施工单位交底提要交底内容:3.5、为保证色彩均匀,同颜色的面层使用同厂、同批水泥与颜料,按工程大小一次配够,干拌均匀过筛成色灰,装袋扎口、防潮,堆放在仓库备用。3.6、基层清理干净,缺陷处理完毕。二、操作工艺:1、工艺流程:基层处理浇水湿润拌制底灰冲筋铺抹底灰弹分格缝镶分格条刷结合层铺抹石粒浆滚压密实铺抹压平试磨粗磨细磨磨光草酸清洗打蜡抛光2、基层处理;检查基层的平整度和标高,超出要求的应进行处理,对落地灰、杂物、油污等应清除干净。3、浇水湿润:地面抹底灰前一天,将垫层浇水湿润,在铺灰前,在垫层上刷1:0.5素水泥浆一遍,以增强与底灰的粘结。4、拌制底灰:底灰为20mm厚1:3水泥砂浆。5、冲筋:地面底灰冲筋,根据墙上+500mm的水平线,下反尺量至地面标高,留出面层厚度,沿墙边拉线做灰饼,灰饼厚度为20mm,并用干硬性砂浆冲筋,冲筋间距为1-1.5m,有地漏的地面,按设计要求找坡,由排水方向找1%的泛水坡度。踢脚板找规矩:根据墙面抹灰厚度,在阴阳角处套房、量尺、拉线确定踢脚板厚度,按底层灰的厚度冲筋,间距1.5m。6、铺抹底灰:在装灰前基层上刷1:0.5素水泥浆一遍,然后按底灰标高冲筋后,跟着装档,先用铁抹子将灰摊平拍实,用2m刮杠刮平,随即用木抹子搓平,做成毛面,用2m靠尺检查底灰上表面平整度。踢脚板冲筋后,分两次装档,第一次将灰用铁抹子压实一薄层,第二次与筋面取平,压实用短杠刮平,用木抹子搓成麻面并划毛。7、镶分格条:在基层上弹出清晰的线条,采用铜条分格,铜条高度为12mm,镶条时,先将平口板尺按分格线位置靠直,将铜条就位紧贴板尺,用铁抹子在分格条底口,抹素水审核人交底人接受交底人1、本表由施工单位填写,交底单位与接受交底单位各保存一份.2、当做分项工程施工技术交底时,应填写“分项工程名称”栏,其他技术交底可不填写。技术交底记录表C2-1编号工程名称施工单位交底提要交底内容:泥浆八字角,八字角抹灰高度为5mm,底角抹灰宽度为10mm。拆去板尺在抹另一侧八字角,两边抹完八字角后,用毛刷蘸水轻刷一遍,铜条预先在两端下部1/3处打眼,每米钻4个Φ2mm孔,穿入22号镀锌低碳钢丝,锚固于下口八字角素水泥浆内。分格条应拉5m通线检查,其偏差不得超过1mm。8、在镶分格条12小时后,开始浇水养护,养护最少2天,在此期间严加保护,视为禁止通行区,以免碰坏。涂刷结合层:在基层表面上刷一道与面层水泥颜色相同的、水灰比为1:0.5的素水泥浆(内掺建筑胶)结合层,一次刷浆面积不可过大,应随刷随抹石粒浆,两者...

1、当您付费下载文档后,您只拥有了使用权限,并不意味着购买了版权,文档只能用于自身使用,不得用于其他商业用途(如 [转卖]进行直接盈利或[编辑后售卖]进行间接盈利)。
2、本站所有内容均由合作方或网友上传,本站不对文档的完整性、权威性及其观点立场正确性做任何保证或承诺!文档内容仅供研究参考,付费前请自行鉴别。
3、如文档内容存在违规,或者侵犯商业秘密、侵犯著作权等,请点击“违规举报”。

碎片内容

水磨石施工技术交底

您可能关注的文档

确认删除?
VIP
微信客服
  • 扫码咨询
会员Q群
  • 会员专属群点击这里加入QQ群
客服邮箱
回到顶部