电脑桌面
添加小米粒文库到电脑桌面
安装后可以在桌面快捷访问

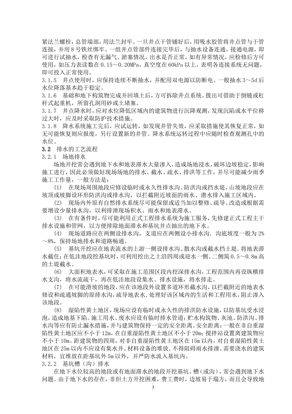
降水与排水施工工艺标准VIP免费

降水与排水施工工艺标准_第1页
1/7
降水与排水施工工艺标准_第2页
2/7
降水与排水施工工艺标准_第3页
3/7
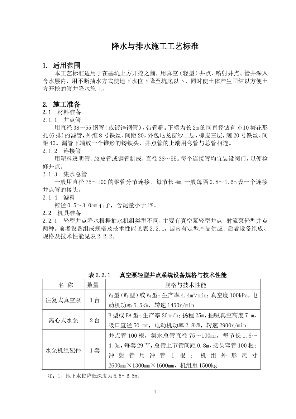
降水与排水施工工艺标准1.适用范围本工艺标准适用于在基坑土方开挖之前,用真空(轻型)井点、喷射井点、管井深入含水层内,用不断抽水方式使地下水位下降至坑底以下,同时使土体产生固结以方便土方开挖的管井降水施工。2.施工准备2.1材料准备2.1.1井点管用直径38~55钢管(或镀锌钢管),带管箍。下端为长2m的同直径钻有φ10梅花形孔(6排)的滤管,外缠8号铁丝、间距20,外包尼龙窗纱二层,棕皮三层,缠20号铁丝、间距40。漏管下端放一个锥形的铸铁头,井点管的上端用弯管与总管相连。2.1.2连接管用塑料透明管、胶皮管或钢管制成,直径38~55。每个连接管均宜装设阀门,以便检修井点。2.1.3集水总管一般用直径75~l00的钢管分节连接,每节长4m,一般每隔0.8~1.6m设一个连接井点管的接头。2.1.4滤料粒径0.5~3.0cm石子,含泥量小于1%。2.2机具准备2.2.1轻型井点降水根据抽水机组类型不同,主要有真空泵轻型井点、射流泵轻型井点两种。前者设备组成规格及技术性能见表2.2.1,国内有定型产品供应;后者设备组成、规格及技术性能见表2.2.2。表2.2.1真空泵轻型井点系统设备规格与技术性能名称数量规格与技术性能往复式真空泵1台V5型(W6型)或V6型;生产率4.4m3/min;真空度100kPa,电动机功率5.5kW,转速1450r/min离心式水泵2台B型或BA型;生产率20m3/h;扬程25m,抽吸真空高度7m,吸口直径50mm,电动机功率2.8kW,转速2900r/min水泵机组配件1套井点管100根,集水总管直径75~100mm,每节长1.6~4.0m,每套29节,总管上节管间距0.8m,接头弯管100根;冲射管用冲管1根;机组外形尺寸2600mm×1300mm×1600mm,机组重1500kg注:1、地下水位降低深度为5.5~6.5m;12、离心式水泵数量为一台备用。表2.2.2φ50型射流泵轻型井点系统设备规格与技术性能名称数量型号及技术性能备注离心泵1台3BL-9,流量45m3/h,扬程32.5m供给工作水电动机1台JO2-42-2,功率2.8kW水泵的配套动力射流泵1个喷嘴φ50mm,空载真空度100kPa,工作水压0.15~0.3Mpa,工作水流量45m3/h,生产率10~35m3/h形成真空水箱1个1100mm×600mm×1000mm循环用水`注:每套设备带9m长井点25~30根,间距1.6m,总长180m,降水深5~9m。2.2.2基坑排水广泛采用动力水泵,一般有机动、电动、真空及虹吸泵等。选用水泵类型时,一般取水泵的排水量为基坑涌水量的1.5~2倍。当基坑涌水量Q<20m3/h,可用隔膜式泵或潜水电泵;当Q=20~60m3/h,可用隔膜式或离心式水泵,或潜水电泵;当Q>60m3/h,多用离心式水泵。2.3作业条件及人员准备2.3.1地质勘探资料具备,根据地下水位深度、土的渗透系数和土质分布而确定降水方案。基础施工图纸齐全,以便根据基层标高确定降水深度。2.3.2降水与排水是配合基坑开挖的安全措施,施工前应有降水与排水设计。当在基坑外降水时,应有降水范围的估算,对重要建筑物或公共设施在降水过程中应监测。2.3.3已编制施工组织设计,确定基坑放坡系数、井点布置、数量、观测井点位置、泵房位置等,并已测量放线定位。2.3.4现场三通一平工作已完,并设置了排水沟。2.3.5各专业施工人员经培训,合格后方可上岗。3.工艺流程3.1轻型井点降水的工艺流程3.1.1井点管施工工艺程序是:放线定位→铺设总管→冲孔→安装井点管、填砂砾滤料、上部填粘土密封→用弯联管将井点管与总管接通→安装集水箱和排水管→开动真空泵排气,再开动离心水泵抽水→测量观测井中地下水位变化。3.1.2井点布置根据基坑平面形状与大小、地质和水文情况、工程性质、降水深度等而定。当基坑(槽)宽度小于6m,且降水深度不超过6m时,可采用单排井点,设在地下水上游一侧;当基坑(槽)宽度大于6m或土质不良、渗透系数较大时,宜采用双排井点,设在基坑(槽)的两侧;当基坑面积较大的,宜采用环形井点,挖土设备进出通道处,可不封闭间距可达4m。井点管距坑壁不应小于1.0~1.5m,距离太小,易漏气,大大增加了井点数量。间距一般为0.8~1.6m。埋深根据降水深度及含水层位置决定,但必须埋入含水层内并且比挖基坑(沟、槽)底深0.9~1.2m,或者通过计算确定。3.1.3井点管埋设,成孔用冲击式或回转式钻机成孔,孔径为300,井深比井点管设计深50cm;洗井用...

1、当您付费下载文档后,您只拥有了使用权限,并不意味着购买了版权,文档只能用于自身使用,不得用于其他商业用途(如 [转卖]进行直接盈利或[编辑后售卖]进行间接盈利)。
2、本站所有内容均由合作方或网友上传,本站不对文档的完整性、权威性及其观点立场正确性做任何保证或承诺!文档内容仅供研究参考,付费前请自行鉴别。
3、如文档内容存在违规,或者侵犯商业秘密、侵犯著作权等,请点击“违规举报”。

碎片内容

降水与排水施工工艺标准

您可能关注的文档

确认删除?
VIP
微信客服
  • 扫码咨询
会员Q群
  • 会员专属群点击这里加入QQ群
客服邮箱
回到顶部