电脑桌面
添加小米粒文库到电脑桌面
安装后可以在桌面快捷访问

高中化学 专题3 溶液中的离子反应 第三单元 第2课时 影响盐类水解的因素学案(选修4)-人教版高中选修4化学学案VIP免费

高中化学 专题3 溶液中的离子反应 第三单元 第2课时 影响盐类水解的因素学案(选修4)-人教版高中选修4化学学案_第1页
1/14
高中化学 专题3 溶液中的离子反应 第三单元 第2课时 影响盐类水解的因素学案(选修4)-人教版高中选修4化学学案_第2页
2/14
高中化学 专题3 溶液中的离子反应 第三单元 第2课时 影响盐类水解的因素学案(选修4)-人教版高中选修4化学学案_第3页
3/14
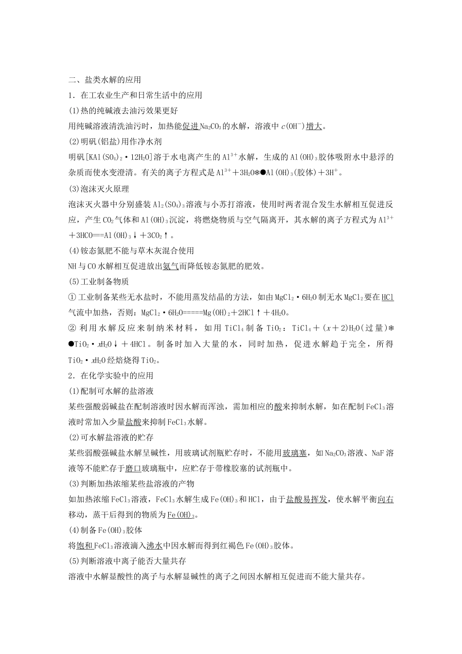
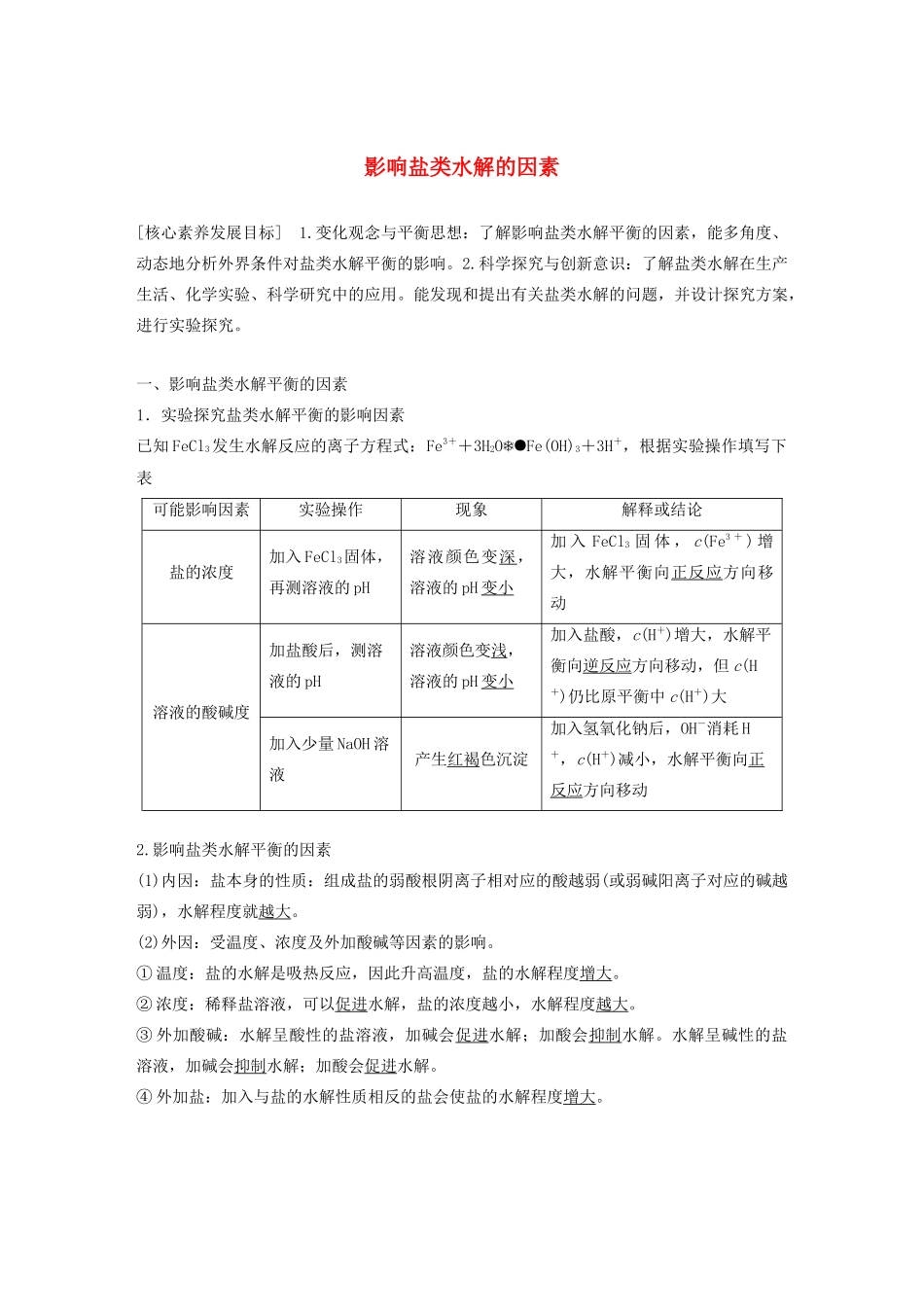
影响盐类水解的因素[核心素养发展目标]1.变化观念与平衡思想:了解影响盐类水解平衡的因素,能多角度、动态地分析外界条件对盐类水解平衡的影响。2.科学探究与创新意识:了解盐类水解在生产生活、化学实验、科学研究中的应用。能发现和提出有关盐类水解的问题,并设计探究方案,进行实验探究。一、影响盐类水解平衡的因素1.实验探究盐类水解平衡的影响因素已知FeCl3发生水解反应的离子方程式:Fe3++3H2OFe(OH)3+3H+,根据实验操作填写下表可能影响因素实验操作现象解释或结论盐的浓度加入FeCl3固体,再测溶液的pH溶液颜色变深,溶液的pH变小加入FeCl3固体,c(Fe3+)增大,水解平衡向正反应方向移动溶液的酸碱度加盐酸后,测溶液的pH溶液颜色变浅,溶液的pH变小加入盐酸,c(H+)增大,水解平衡向逆反应方向移动,但c(H+)仍比原平衡中c(H+)大加入少量NaOH溶液产生红褐色沉淀加入氢氧化钠后,OH-消耗H+,c(H+)减小,水解平衡向正反应方向移动2.影响盐类水解平衡的因素(1)内因:盐本身的性质:组成盐的弱酸根阴离子相对应的酸越弱(或弱碱阳离子对应的碱越弱),水解程度就越大。(2)外因:受温度、浓度及外加酸碱等因素的影响。①温度:盐的水解是吸热反应,因此升高温度,盐的水解程度增大。②浓度:稀释盐溶液,可以促进水解,盐的浓度越小,水解程度越大。③外加酸碱:水解呈酸性的盐溶液,加碱会促进水解;加酸会抑制水解。水解呈碱性的盐溶液,加碱会抑制水解;加酸会促进水解。④外加盐:加入与盐的水解性质相反的盐会使盐的水解程度增大。分析盐类水解平衡移动时的注意事项(1)影响盐类水解的因素越弱越水解,越热越水解,越稀越水解,加酸、碱抑制或促进水解。(2)水解平衡正向移动,离子的水解程度不一定增大。若升高温度(或加水稀释)水解平衡正向移动,离子的水解程度增大,若增大离子的浓度使水解平衡正向移动,离子的水解程度反而减小。(3)水解平衡移动,水解平衡常数不一定改变。水解平衡常数只与温度有关。例1向三份0.1mol·L-1CH3COONa溶液中分别加入少量NH4NO3、Na2SO3、FeCl3固体(忽略溶液体积变化),则CH3COO-浓度的变化依次为()A.减小、增大、减小B.增大、减小、减小C.减小、增大、增大D.增大、减小、增大答案A解析CH3COO-水解显碱性,SO水解也呈碱性,会抑制CH3COO-的水解,CH3COO-浓度增大。NH和Fe3+水解呈酸性,会促进CH3COO-水解,CH3COO-浓度会减小。考点盐类水解的影响因素题点酸、碱、盐对盐类水解的影响例2(2018·辽宁盘锦高中高二月考)在一定条件下,Na2CO3溶液中存在CO+H2OHCO+OH-平衡。下列说法不正确的是()A.稀释溶液,增大B.通入CO2,溶液pH减小C.升高温度,平衡常数增大D.加入NaOH固体,减小答案A解析温度不变,水解平衡常数不变,Kh=的值不变,故A错误;CO2与CO反应生成HCO,HCO比CO水解程度小,所以溶液碱性减弱,即pH减小,故B正确;因水解是吸热的,则升温可以促进水解,平衡正向移动,平衡常数增大,故C正确;加入NaOH固体,OH-抑制CO水解,HCO的物质的量浓度减小,CO的物质的量浓度增大,所以减小,故D正确。考点盐类水解的影响因素题点外界条件对盐类水解影响的综合思维拓展利用水解常数分析盐溶液稀释时有关离子浓度比值变化的思维模型。如Na2CO3溶液加水稀释时==,加水稀释时,温度不变,Kh不变,c(OH-)减小,故增大。二、盐类水解的应用1.在工农业生产和日常生活中的应用(1)热的纯碱液去油污效果更好用纯碱溶液清洗油污时,加热能促进Na2CO3的水解,溶液中c(OH-)增大。(2)明矾(铝盐)用作净水剂明矾[KAl(SO4)2·12H2O]溶于水电离产生的Al3+水解,生成的Al(OH)3胶体吸附水中悬浮的杂质而使水变澄清。有关的离子方程式是Al3++3H2OAl(OH)3(胶体)+3H+。(3)泡沫灭火原理泡沫灭火器中分别盛装Al2(SO4)3溶液与小苏打溶液,使用时两者混合发生水解相互促进反应,产生CO2气体和Al(OH)3沉淀,将燃烧物质与空气隔离开,其水解的离子方程式为Al3++3HCO===Al(OH)3↓+3CO2↑。(4)铵态氮肥不能与草木灰混合使用NH与CO水解相互促进放出氨气而降低铵态氮肥的肥效。(5)工业制备物质①工业制备某些无水盐...

1、当您付费下载文档后,您只拥有了使用权限,并不意味着购买了版权,文档只能用于自身使用,不得用于其他商业用途(如 [转卖]进行直接盈利或[编辑后售卖]进行间接盈利)。
2、本站所有内容均由合作方或网友上传,本站不对文档的完整性、权威性及其观点立场正确性做任何保证或承诺!文档内容仅供研究参考,付费前请自行鉴别。
3、如文档内容存在违规,或者侵犯商业秘密、侵犯著作权等,请点击“违规举报”。

碎片内容

高中化学 专题3 溶液中的离子反应 第三单元 第2课时 影响盐类水解的因素学案(选修4)-人教版高中选修4化学学案

您可能关注的文档

确认删除?
VIP
微信客服
  • 扫码咨询
会员Q群
  • 会员专属群点击这里加入QQ群
客服邮箱
回到顶部