电脑桌面
添加小米粒文库到电脑桌面
安装后可以在桌面快捷访问

辽宁省盘锦市九年级物理下册 16.5 电磁继电器和扬声器教学设计 鲁教版VIP免费

辽宁省盘锦市九年级物理下册 16.5 电磁继电器和扬声器教学设计 鲁教版_第1页
1/5
辽宁省盘锦市九年级物理下册 16.5 电磁继电器和扬声器教学设计 鲁教版_第2页
2/5
辽宁省盘锦市九年级物理下册 16.5 电磁继电器和扬声器教学设计 鲁教版_第3页
3/5
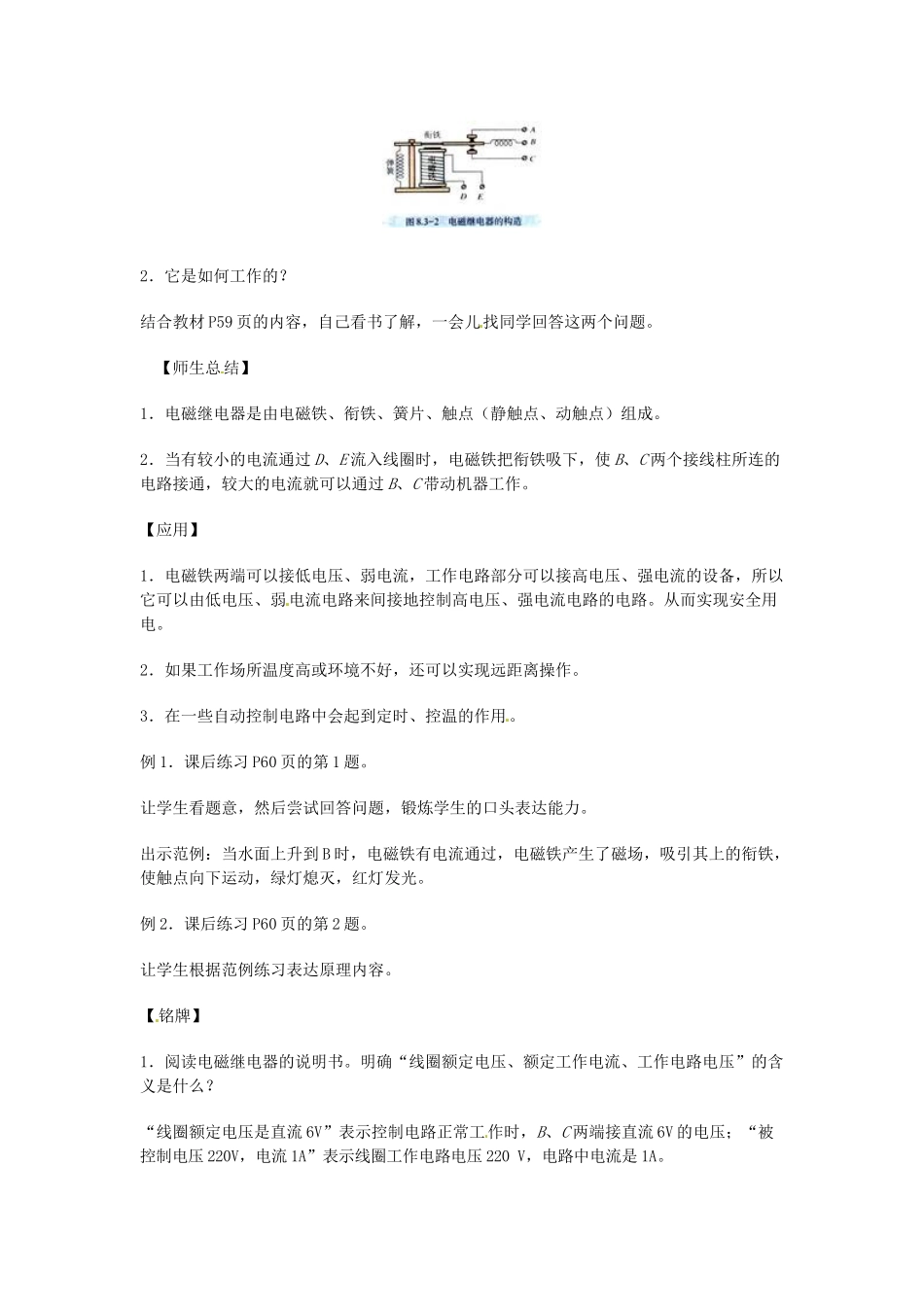
电磁继电器和扬声器【教学目标】知识与能力:1.了解电磁继电器和扬声器的结构和工作原理;2.初步认识物理知识的实际应用。过程与方法:通过阅读说明书和观察电磁继电器,知道如何使用电磁继电器,提高学生的观察、分析及操作能力。情感态度与价值观:通过认识电磁铁的实际应用,引导学生在头脑中使理论知识和生产实际建立联系,提高学习物理知识的兴趣。【重点难点】重点:了解电磁继电器的结构和工作原理难点:电磁继电器的工作原理【教具准备】微机、投影仪、电磁继电器、扬声器、挂图。【教学过程】(分课时备课)一、创设情境,引入新课(5min)〖师〗请同学们通过屏幕看一个这样的现象:微机播放动画展示人直接操作高压电路开关,发生了危险,以警示人们不要直接操作高压电路;再放录像,工厂里有很多机器都是由强电流驱动的,可工人师傅利用按钮来控制机器,这是为什么?难道工人师傅不危险?为什么?其实工人师傅按下的只是继电器的开关,这节课我们就来学习有关电磁继电器的知识,你们想了解它吗?想知道什么?(板书课题)二、进入新课,科学探究(一)电磁继电器(20min)【实物】老师出示实物的电磁继电器,并问:它的内部有怎样的结构呢?【提出问题】1.电磁继电器由哪几部分构成?2.它是如何工作的?结合教材P59页的内容,自己看书了解,一会儿找同学回答这两个问题。【师生总结】1.电磁继电器是由电磁铁、衔铁、簧片、触点(静触点、动触点)组成。2.当有较小的电流通过D、E流入线圈时,电磁铁把衔铁吸下,使B、C两个接线柱所连的电路接通,较大的电流就可以通过B、C带动机器工作。【应用】1.电磁铁两端可以接低电压、弱电流,工作电路部分可以接高电压、强电流的设备,所以它可以由低电压、弱电流电路来间接地控制高电压、强电流电路的电路。从而实现安全用电。2.如果工作场所温度高或环境不好,还可以实现远距离操作。3.在一些自动控制电路中会起到定时、控温的作用。例1.课后练习P60页的第1题。让学生看题意,然后尝试回答问题,锻炼学生的口头表达能力。出示范例:当水面上升到B时,电磁铁有电流通过,电磁铁产生了磁场,吸引其上的衔铁,使触点向下运动,绿灯熄灭,红灯发光。例2.课后练习P60页的第2题。让学生根据范例练习表达原理内容。【铭牌】1.阅读电磁继电器的说明书。明确“线圈额定电压、额定工作电流、工作电路电压”的含义是什么?“线圈额定电压是直流6V”表示控制电路正常工作时,B、C两端接直流6V的电压;“被控制电压220V,电流1A”表示线圈工作电路电压220V,电路中电流是1A。2.观察电磁继电器,并尝试拨动触点,看其与谁是接触的,与谁是断开的。3.使用电产继电器【学生实验】看清各触点的位置后,讨论哪两个接线柱是接控制电路的,哪些接线柱是控制工作电路的。连接电路,控制电路与工作电路分开,工作电路中连接一个小灯泡,看是否能通过电磁继电器控制小灯泡的亮灭。(二)扬声器是怎样发声的(15min)【扬声器的作用】它是把电信号转变为声音信号的装置。它如何把电信号转变为声音信号呢?一端是电流,另一端是振动,通过什么把它们联结在一起呢?通过磁场之间的相互作用就可以把电先变成磁,再与另一个磁体相互作用而转弯为声音。【结构】线圈(电磁铁部分)、永久性磁体(原来的磁场)、锥形纸盆(振动从而产生声音)。【原理】当线圈中通有变化的电流后,它也会产生变化的磁场,它与原来的永久性磁铁相互作用后就会产生大小不同和力,从而推动锥形纸盆振动,然后产生出声音来。【演示】将一节5号电池通过开关直接连到扬声器的输入端,电路通电和断电时,观察扬声器锥形纸盒的运动情况;改变电源的极性,再观察扬声器锥形纸盒的运动方向是否发生了改变。【视频】扬声器的构造及其原理。(三)思考与练习(2min)1.(05广州白云区)如图是一个扬声器构造示意图,线圈通过的电流是方向不断变化的交变电流,当线圈通过图中所示的电流时,线圈受磁铁的作用向左运动,当线圈通过相反方向的电流时,线圈受磁铁的作用向右运动,线圈不断地来回振动,带动纸盆也来回振动,扬声器就发出声音。小结这节课我们学习了电磁铁的两个重要应用,一是电磁继电器...

1、当您付费下载文档后,您只拥有了使用权限,并不意味着购买了版权,文档只能用于自身使用,不得用于其他商业用途(如 [转卖]进行直接盈利或[编辑后售卖]进行间接盈利)。
2、本站所有内容均由合作方或网友上传,本站不对文档的完整性、权威性及其观点立场正确性做任何保证或承诺!文档内容仅供研究参考,付费前请自行鉴别。
3、如文档内容存在违规,或者侵犯商业秘密、侵犯著作权等,请点击“违规举报”。

碎片内容

辽宁省盘锦市九年级物理下册 16.5 电磁继电器和扬声器教学设计 鲁教版

您可能关注的文档

海博书城+ 关注
实名认证
内容提供者

从事历史教学,热爱教育,高度负责。

相关文档

确认删除?
VIP
微信客服
  • 扫码咨询
会员Q群
  • 会员专属群点击这里加入QQ群
客服邮箱
回到顶部