电脑桌面
添加小米粒文库到电脑桌面
安装后可以在桌面快捷访问

九年级化学上册 第一单元 课题2 化学是一门实验为基础的科学考点复习教案 新人教版VIP免费

九年级化学上册 第一单元 课题2 化学是一门实验为基础的科学考点复习教案 新人教版_第1页
1/3
九年级化学上册 第一单元 课题2 化学是一门实验为基础的科学考点复习教案 新人教版_第2页
2/3
九年级化学上册 第一单元 课题2 化学是一门实验为基础的科学考点复习教案 新人教版_第3页
3/3
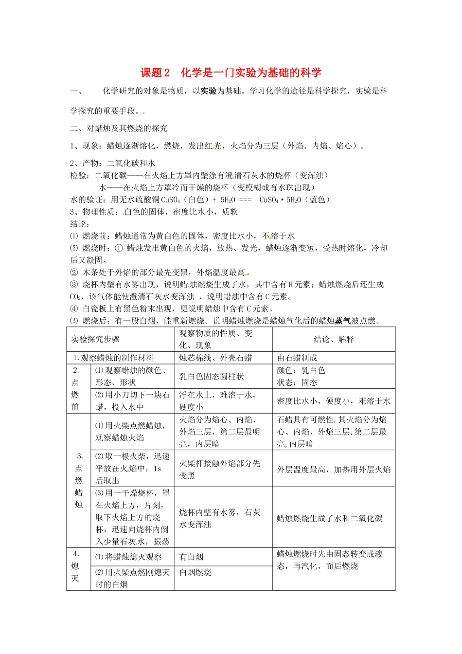
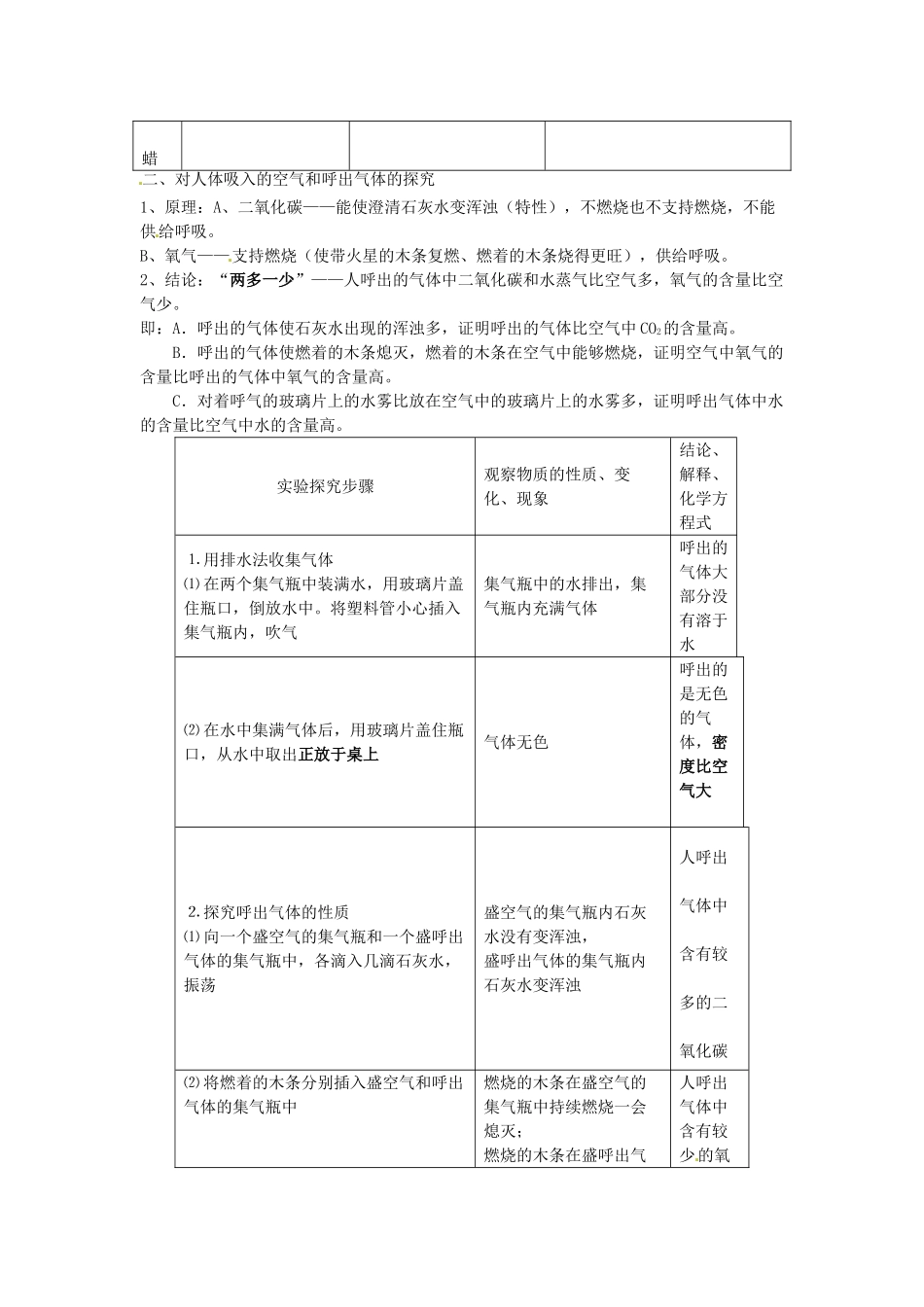
课题2化学是一门实验为基础的科学一、化学研究的对象是物质,以实验为基础。学习化学的途径是科学探究,实验是科学探究的重要手段。二、对蜡烛及其燃烧的探究1、现象:蜡烛逐渐熔化,燃烧,发出红光,火焰分为三层(外焰、内焰、焰心)。2、产物:二氧化碳和水检验:二氧化碳——在火焰上方罩内壁涂有澄清石灰水的烧杯(变浑浊)水——在火焰上方罩冷而干燥的烧杯(变模糊或有水珠出现)水的验证:用无水硫酸铜CuSO4(白色)+5H2O===CuSO4·5H2O(蓝色)3、物理性质:白色的固体,密度比水小,质软结论:⑴燃烧前:蜡烛通常为黄白色的固体,密度比水小,不溶于水⑵燃烧时:①蜡烛发出黄白色的火焰,放热、发光,蜡烛逐渐变短,受热时熔化,冷却后又凝固。②木条处于外焰的部分最先变黑,外焰温度最高。③烧杯内壁有水雾出现,说明蜡烛燃烧生成了水,其中含有H元素;蜡烛燃烧后还生成CO2,该气体能使澄清石灰水变浑浊,说明蜡烛中含有C元素。④白瓷板上有黑色粉末出现,更说明蜡烛中含有C元素。⑶燃烧后:有一股白烟,能重新燃烧。说明蜡烛燃烧是蜡烛气化后的蜡烛蒸气被点燃。实验探究步骤观察物质的性质、变化、现象结论、解释⒈观察蜡烛的制作材料烛芯棉线、外壳石蜡由石蜡制成⒉点燃前⑴观察蜡烛的颜色、形态、形状乳白色固态圆柱状颜色:乳白色状态:固态⑵用小刀切下一块石蜡,投入水中浮在水上,难溶于水,硬度小密度比水小,硬度小,难溶于水⒊点燃蜡烛⑴用火柴点燃蜡烛,观察蜡烛火焰火焰分为焰心、内焰、外焰三层,第二层最明亮,内层暗石蜡具有可燃性,其火焰分为焰心、内焰、外焰三层,第二层最亮,内层暗⑵取一根火柴,迅速平放在火焰中,1s后取出火柴杆接触外焰部分先变黑外层温度最高,加热用外层火焰⑶用一干燥烧杯,罩在火焰上方,片刻,取下火焰上方的烧杯,迅速向烧杯内倒入少量石灰水,振荡烧杯内壁有水雾,石灰水变浑浊蜡烛燃烧生成了水和二氧化碳⒋熄灭⑴将蜡烛熄灭观察有白烟蜡烛燃烧时先由固态转变成液态,再汽化,而后燃烧⑵用火柴点燃刚熄灭时的白烟白烟燃烧蜡二、对人体吸入的空气和呼出气体的探究1、原理:A、二氧化碳——能使澄清石灰水变浑浊(特性),不燃烧也不支持燃烧,不能供给呼吸。B、氧气——支持燃烧(使带火星的木条复燃、燃着的木条烧得更旺),供给呼吸。2、结论:“两多一少”——人呼出的气体中二氧化碳和水蒸气比空气多,氧气的含量比空气少。即:A.呼出的气体使石灰水出现的浑浊多,证明呼出的气体比空气中CO2的含量高。B.呼出的气体使燃着的木条熄灭,燃着的木条在空气中能够燃烧,证明空气中氧气的含量比呼出的气体中氧气的含量高。C.对着呼气的玻璃片上的水雾比放在空气中的玻璃片上的水雾多,证明呼出气体中水的含量比空气中水的含量高。实验探究步骤观察物质的性质、变化、现象结论、解释、化学方程式⒈用排水法收集气体⑴在两个集气瓶中装满水,用玻璃片盖住瓶口,倒放水中。将塑料管小心插入集气瓶内,吹气集气瓶中的水排出,集气瓶内充满气体呼出的气体大部分没有溶于水⑵在水中集满气体后,用玻璃片盖住瓶口,从水中取出正放于桌上气体无色呼出的是无色的气体,密度比空气大⒉探究呼出气体的性质⑴向一个盛空气的集气瓶和一个盛呼出气体的集气瓶中,各滴入几滴石灰水,振荡盛空气的集气瓶内石灰水没有变浑浊,盛呼出气体的集气瓶内石灰水变浑浊人呼出气体中含有较多的二氧化碳⑵将燃着的木条分别插入盛空气和呼出气体的集气瓶中燃烧的木条在盛空气的集气瓶中持续燃烧一会熄灭;燃烧的木条在盛呼出气人呼出气体中含有较少的氧体的集气瓶中立即熄灭气⑶取一块干燥的玻璃片对着呼气,并与放在空气中的另一块玻璃片比较对着呼气的玻璃片上有水珠人呼出气体中含有较多的水蒸气3、鉴别氧气和二氧化碳:方法①:用燃着的木条分别伸入瓶内,使之燃得更旺的是氧气,使之立即熄灭的是二氧化碳;方法②:分别倒入澄清的石灰水,使之变浑浊的是二氧化碳,使之无明显变化的是氧气。三、实验探究的方法:A、提出科学问题;B、假想和猜测;C、制定计划;D、进行实验;E、收集证据;F、解释与结论;G、反思与评价;H、表达与交流。四、化学学...

1、当您付费下载文档后,您只拥有了使用权限,并不意味着购买了版权,文档只能用于自身使用,不得用于其他商业用途(如 [转卖]进行直接盈利或[编辑后售卖]进行间接盈利)。
2、本站所有内容均由合作方或网友上传,本站不对文档的完整性、权威性及其观点立场正确性做任何保证或承诺!文档内容仅供研究参考,付费前请自行鉴别。
3、如文档内容存在违规,或者侵犯商业秘密、侵犯著作权等,请点击“违规举报”。

碎片内容

九年级化学上册 第一单元 课题2 化学是一门实验为基础的科学考点复习教案 新人教版

您可能关注的文档

确认删除?
VIP
微信客服
  • 扫码咨询
会员Q群
  • 会员专属群点击这里加入QQ群
客服邮箱
回到顶部