电脑桌面
添加小米粒文库到电脑桌面
安装后可以在桌面快捷访问

七年级历史上册 第1课 中华大地的远古人类教学设计 北师大版-北师大版初中七年级上册历史教案VIP免费

七年级历史上册 第1课 中华大地的远古人类教学设计 北师大版-北师大版初中七年级上册历史教案_第1页
1/4
七年级历史上册 第1课 中华大地的远古人类教学设计 北师大版-北师大版初中七年级上册历史教案_第2页
2/4
七年级历史上册 第1课 中华大地的远古人类教学设计 北师大版-北师大版初中七年级上册历史教案_第3页
3/4
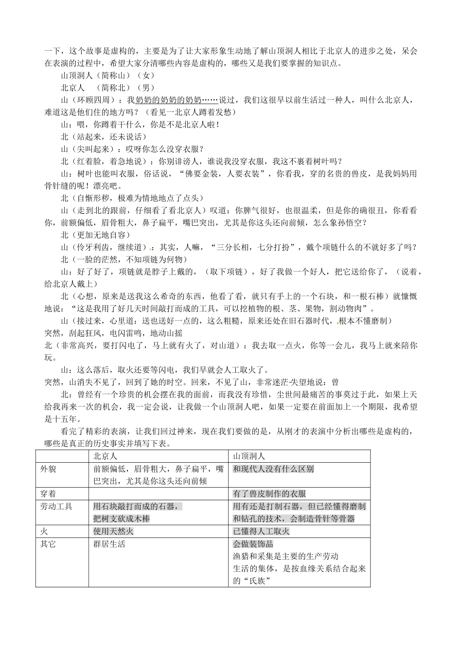
第1课中华大地的远古人类【课标要求】知道北京人的特征,了解北京人发现的意义。知道化石是研究人类起源的主要证据。【教学目标】1、知识与能力我国境内的最早人类——元谋人的发现与距今年代;北京人的发现、地点与距今年代;北京人的体质特征、制造打制石器、使用天然火、群居生活;山顶洞人的距今年代、发现地点;山顶洞人的石器、磨制技术和人工取火;山顶洞人过着氏族公社的生活。2、过程与方法初步了解、认识历史领域各种不同知识范围的能力。通过本课的学习、阅读,可以接触考古知识、神话传说、古史资料、历史地图、文物插图等各类与历史有关的知识,扩大学生的知识视野,引起兴趣重视历史课的学习。3、情感态度价值观1.我国是人类的发源地之一,是目前世界上发现远古人类遗址最多的国家,我国历史可以追溯到一百七十多万年以前,从而激发青少年的爱国主义感情。2.劳动创造世界和人类本身。从我国远古人类制造工具、会劳动的历史,认清这一颠扑不破的真理。【教材分析】本课简要介绍了祖国境内主要远古人类的生产、生活和社会组织情况,时间跨度从距今约170至距今约1.8万年,具有开章明义的作用。新教材注重从学生心理、兴趣出发,采用文物图片、课文中的“说一说”“想一想”和课后的“每课一得”吸引学生,激发学生学习历史的积极性。【学情分析】初一学生历史知识积累相对较少,对原始社会的历史比较陌生,教学过程中在重视循序渐进的同时,更应该注意形象生动。【重点、难点】教学重点:本课重点是元谋人,包括元谋人的发现地点、距今年代、考古发现情况等。另一重点是北京人,包括北京人的发现地点、距今年代、制造石器、使用火、群居生活等。教学难点:本课难点有二:1.初中学生对原始社会的名词比较生疏,刚刚学习历史,需要逐步理解;2.人类自身从猿到人的发展,劳动创造人的真理比较抽象,一时不易讲清。【教法学法】运用多媒体教学手段,能在较短时间内展示大量信息,为学生形象了解原始社会的历史提供直观材料;采用历史情境复现法,让学生参与教学过程,增强学生学习历史的兴趣和对历史的亲切感,其中角色扮演能充分发挥学生的主体作用和创造性;通过讨论、观察、列表等,引导学生主动探究,发现问题和解决问题,从中体验学习历史的快乐。通过分组学习(8个小组),使小组成员关系固定化,培养合作意识,发挥主体作用,为学习本课内容创造良好的合理环境。【教学资源】教材、课件、多媒体【教学过程】教学设计:利用一场科幻剧表演,使学生了解我国境内原始人类北京人和山顶洞人的区别,再以拜访祖先的形式,引导学生一步步探寻祖先生活的痕迹,使学生认识到人类进化的历程,及劳动在从猿到人的过程中的作用。教学过程:导入新课:在中华大地上,谁是最早的居民呢?他们长什么样?吃什么?穿什么?住在什么地方?他们是怎样生活的?今天就让我们共同探寻我们祖先生活遗迹,“拜访”祖先。第1课中华大地的远古人类(板书)距今170万年到公元前21世纪,是我国的原始社会时期,第2课到第3课,我们将要了解这一时期我们祖先的生活生产状况。让我们首先来看一看是谁揭开中国原始社会的序幕的吧。一、元谋人(板书)20世纪20年代以来,考古工作者在中华大地上发现了众多的原始人类遗址。那么目前我国境内已知最早的人类是什么人呢?元谋人。为什么说已知?元谋人距今有多少年?约170万年。我们是怎么知道的呢?事情源起于两颗牙齿和一些粗糙的石器,这是1965年5月1日,中国的科学工作者在云南省元谋县发现的,经科学家鉴定,这是远古人类的遗骨、遗物,距今约有170万年。让我们一起来看一看我们祖先的牙齿。用投影仪展示《中国原始人类主要遗址分布图》,然后指出元谋人的发现地点,元谋人因发现于元谋而得名。从这件事我们也能体会到:1、我国历史是各民族共同的历史:即远古历史不仅仅局限在黄河流域,而是有若干文化源流。云南是我国边远省份,元谋人的发现有着更为重要的意义。2、元谋人遗址的发现也说明我国的历史不是从几千年前的文明史开始的,人类的历史和我国的历史都应当从有人类活动开始。从中国远古人类遗址的分布图中,我们可以看到在中华大地上,北起辽...

1、当您付费下载文档后,您只拥有了使用权限,并不意味着购买了版权,文档只能用于自身使用,不得用于其他商业用途(如 [转卖]进行直接盈利或[编辑后售卖]进行间接盈利)。
2、本站所有内容均由合作方或网友上传,本站不对文档的完整性、权威性及其观点立场正确性做任何保证或承诺!文档内容仅供研究参考,付费前请自行鉴别。
3、如文档内容存在违规,或者侵犯商业秘密、侵犯著作权等,请点击“违规举报”。

碎片内容

七年级历史上册 第1课 中华大地的远古人类教学设计 北师大版-北师大版初中七年级上册历史教案

您可能关注的文档

远洋启航书店+ 关注
实名认证
内容提供者

从事历史教学,热爱教育,高度负责。

相关文档

确认删除?
VIP
微信客服
  • 扫码咨询
会员Q群
  • 会员专属群点击这里加入QQ群
客服邮箱
回到顶部