电脑桌面
添加小米粒文库到电脑桌面
安装后可以在桌面快捷访问

国际税收模拟试卷和答案VIP免费

国际税收模拟试卷和答案_第1页
1/12
国际税收模拟试卷和答案_第2页
2/12
国际税收模拟试卷和答案_第3页
3/12
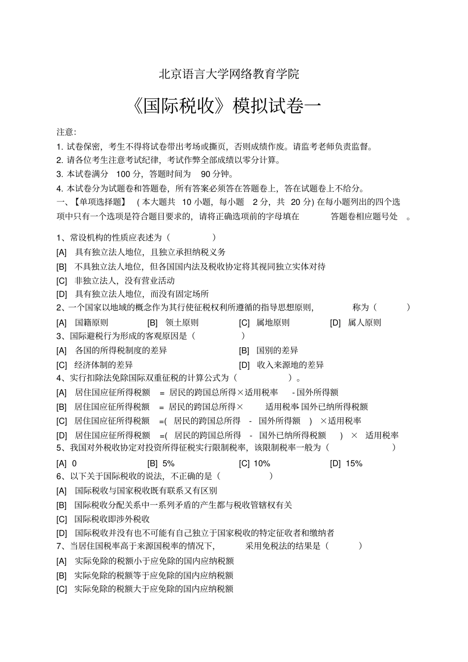
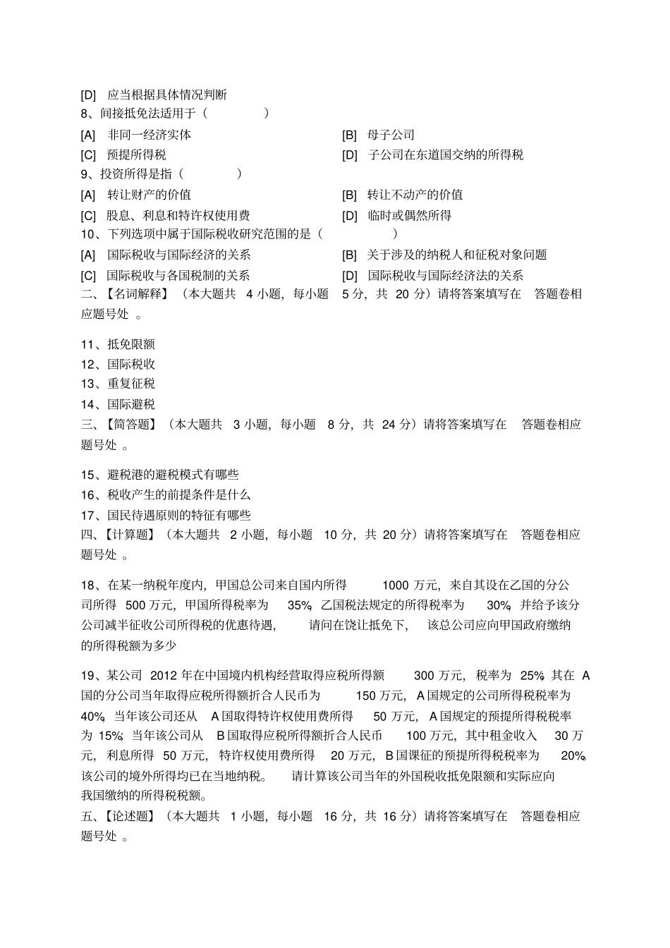
北京语言大学网络教育学院《国际税收》模拟试卷一注意:1.试卷保密,考生不得将试卷带出考场或撕页,否则成绩作废。请监考老师负责监督。2.请各位考生注意考试纪律,考试作弊全部成绩以零分计算。3.本试卷满分100分,答题时间为90分钟。4.本试卷分为试题卷和答题卷,所有答案必须答在答题卷上,答在试题卷上不给分。一、【单项选择题】(本大题共10小题,每小题2分,共20分)在每小题列出的四个选项中只有一个选项是符合题目要求的,请将正确选项前的字母填在答题卷相应题号处。1、常设机构的性质应表述为()[A]具有独立法人地位,且独立承担纳税义务[B]不具独立法人地位,但各国国内法及税收协定将其视同独立实体对待[C]非独立法人,没有营业活动[D]具有独立法人地位,而没有固定场所2、一个国家以地域的概念作为其行使征税权利所遵循的指导思想原则,称为()3、国际避税行为形成的客观原因是()[A]各国的所得税制度的差异[B]国别的差异[C]经济体制的差异[D]收入来源地的差异4、实行扣除法免除国际双重征税的计算公式为()。[A]居住国应征所得税额=居民的跨国总所得×适用税率-国外所得额[B]居住国应征所得税额=居民的跨国总所得×适用税率-国外已纳所得税额[C]居住国应征所得税额=(居民的跨国总所得-国外所得额)×适用税率[D]居住国应征所得税额=(居民的跨国总所得-国外已纳所得税额)×适用税率5、我国对外税收协定对投资所得征税实行限制税率,该限制税率一般为()6、以下关于国际税收的说法,不正确的是()[A]国际税收与国家税收既有联系又有区别[B]国际税收分配关系中一系列矛盾的产生都与税收管辖权有关[C]国际税收即涉外税收[D]国际税收并没有也不可能有自己独立于国家税收的特定征收者和缴纳者7、当居住国税率高于来源国税率的情况下,采用免税法的结果是()[A]实际免除的税额小于应免除的国内应纳税额[B]实际免除的税额等于应免除的国内应纳税额[C]实际免除的税额大于应免除的国内应纳税额[A]国籍原则[B]领土原则[C]属地原则[D]属人原则[A]0[B]5%[C]10%[D]15%[D]应当根据具体情况判断8、间接抵免法适用于()[A]非同一经济实体[B]母子公司[C]预提所得税[D]子公司在东道国交纳的所得税9、投资所得是指()[A]转让财产的价值[B]转让不动产的价值[C]股息、利息和特许权使用费[D]临时或偶然所得10、下列选项中属于国际税收研究范围的是()[A]国际税收与国际经济的关系[B]关于涉及的纳税人和征税对象问题[C]国际税收与各国税制的关系[D]国际税收与国际经济法的关系二、【名词解释】(本大题共4小题,每小题5分,共20分)请将答案填写在答题卷相应题号处。11、抵免限额12、国际税收13、重复征税14、国际避税三、【简答题】(本大题共3小题,每小题8分,共24分)请将答案填写在答题卷相应题号处。15、避税港的避税模式有哪些16、税收产生的前提条件是什么17、国民待遇原则的特征有哪些四、【计算题】(本大题共2小题,每小题10分,共20分)请将答案填写在答题卷相应题号处。18、在某一纳税年度内,甲国总公司来自国内所得1000万元,来自其设在乙国的分公司所得500万元,甲国所得税率为35%,乙国税法规定的所得税率为30%,并给予该分公司减半征收公司所得税的优惠待遇,请问在饶让抵免下,该总公司应向甲国政府缴纳的所得税额为多少19、某公司2012年在中国境内机构经营取得应税所得额300万元,税率为25%;其在A国的分公司当年取得应税所得额折合人民币为150万元,A国规定的公司所得税税率为40%,当年该公司还从A国取得特许权使用费所得50万元,A国规定的预提所得税税率为15%;当年该公司从B国取得应税所得额折合人民币100万元,其中租金收入30万元,利息所得50万元,特许权使用费所得20万元,B国课征的预提所得税税率为20%。该公司的境外所得均已在当地纳税。请计算该公司当年的外国税收抵免限额和实际应向我国缴纳的所得税税额。五、【论述题】(本大题共1小题,每小题16分,共16分)请将答案填写在答题卷相应题号处。20、试述抵免限额的合理性。《国际税收》模拟试卷一答案一、【单项选择题】(本大题共10小题,每小题2分,共20分)题号12345678910答案BCADCCBBCB二、【名词...

1、当您付费下载文档后,您只拥有了使用权限,并不意味着购买了版权,文档只能用于自身使用,不得用于其他商业用途(如 [转卖]进行直接盈利或[编辑后售卖]进行间接盈利)。
2、本站所有内容均由合作方或网友上传,本站不对文档的完整性、权威性及其观点立场正确性做任何保证或承诺!文档内容仅供研究参考,付费前请自行鉴别。
3、如文档内容存在违规,或者侵犯商业秘密、侵犯著作权等,请点击“违规举报”。

碎片内容

国际税收模拟试卷和答案

您可能关注的文档

确认删除?
VIP
微信客服
  • 扫码咨询
会员Q群
  • 会员专属群点击这里加入QQ群
客服邮箱
回到顶部