电脑桌面
添加小米粒文库到电脑桌面
安装后可以在桌面快捷访问

安全技术交底建筑施工现场临时用电VIP免费

安全技术交底建筑施工现场临时用电_第1页
1/6
安全技术交底建筑施工现场临时用电_第2页
2/6
安全技术交底建筑施工现场临时用电_第3页
3/6
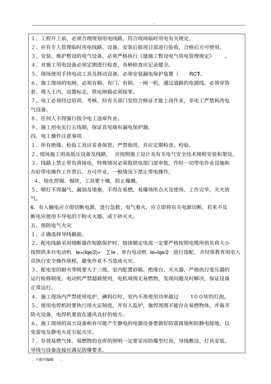
....下载可编辑..安全技术交底书合同号:##########承包人:####################共页第页工程名称##接受交底单位交底项目施工现场临时用电交底日期##交底内容:施工现场临时用电安全技术交底一般规定:1、用电设备必须做到一机、一开关控制,线路布置严格按照三相五线制排布整齐,严禁乱拉乱接。2、严禁用铜丝、铁丝、铝丝作保险丝;开关必须齐全完好无破损。3、所有用电设备必须装漏电保护器(RCD)。4、所有配电箱必须是金属箱,一律悬挂,严禁放在地上。配电箱加盖上锁;作到防雨、防水、防潮、防雪侵入箱内;进出线必须从箱底出入;箱上必须有警示标识。5、配电箱出线一律采用电缆馈出,施工现场用电线、电缆严禁乱接乱挂,杂乱无章;严禁利用金属等导电物直接支撑电线;裸露带电的电器安装高度不得小于2.5米。6、专人(从事电工作业人员)管理持证上岗,非电工等人员一律不得安排或擅自进入配电室操作停、送电作业。7、所有各施工点380V动力线都必须严格执行三相五线制供电系统。保护零线PE线必须与设备外壳可靠相连接、单相220V采用单相三线制,各接地极电阻每年雨季前检查一次、电阻不得大于4Ω。8、自备发电机供电的施工队,必须装双向隔离开关、防止反送电造成事故。配电室负荷开关根据其所控负荷大小由电工安排逐一进行调整。其他任何人不得擅自调整,统一由电工管理。9、禁止将施工用电引出施工用电范围(含转供电、引入当地村民家里),否则对单位和肇事者从重处分,(发现一次,剪掉电源,单位肇事按窃电处理(当月10倍收取电费、个人肇事罚款1000元)造成严重后果的肇事人,根据情节追究刑事责任10、修建变台高度不得低于2米,四周设围栏,高度不低于2米,并在醒目处悬挂“高压危险禁止攀登”白底红字警告牌。配电室备齐消防、绝缘操作设施,规章制度上墙。二、用电组织管理1、用电管理规定(1)施工临时用电组织管理只负责从“T”接点开始以后高、低压用电系统,T接点前高压部分由供电方负责,出线端起线路设施由你方电工负责(标准架设三相五线制、面向....下载可编辑..负荷A、B、N、C、PE)。(2)电工只负责配电室出线后的正常运转的使用权,无权动用和维修第一级、第二级配电(配电室设备)供电设施。发现问题及时报项目部组织抢修,不得擅自调用一切电气设施、工具和电气高压维修设备。(3)本用电管理不包括正式工程的试验设备用电。(4)建立安全检测制度、从临时用电、送电开始,每月一次对临时用电工程进行检测,主要内容是:接地用阻值、电气设备绝缘电阻值、漏电保护器动作参数等,以监视临时用电工程是否安全可靠并做好检测记录。(5)建立电气维修制度,加强日常的定期维修工作,及时发现和清除隐患,并建立维修工作记录,记载维修时间、地点、设备、内容、技术措施、处理结果、维修人员、验收人员等。(6)建立电气拆除制度,建筑工程竣工后,临时用电拆除工作应有统一的组织和指挥,并须规定拆除时间、人员、程序、方法、注意事项和防护措施。(7)建立安全用电责任制,对临时用电各部位的操作责任、维修分片、分块、开关箱分人、设备分机落实责任到人头,并辅助必要的奖惩。2、电箱管理规定(1)非电工人员,严禁乱用电气设备。(2)操作人员使用各种电器设备时,必须认真执行安全操作规程,并服从电工的安全技术指导。(3)任何单位、任何人不得指派无电工操作证人员进行电气设备的安装、维修工作,更不准强令电工违章作业。(4)专业电工有权制止一切违章用电行为,有权向项目部报告。(5)电箱安装就位后,经验收合格方可使用。(6)以上规定必须遵照执行,违者每条罚款100-500元。3、配电设备维修管理规定(1)进行维修前必须将前一级电源开断路器断电,并悬挂停电标志牌,然后用验电笔检查确认被维修装置断电后,方可进行维修。(2)维修时必须二人在场,一人维修,一人监护,不得随意改变原配电设备接线,不得随意拆除原电气元件。(3)电工必须熟悉配电设备的接线原理,使用绝缘工具,佩戴劳保用品。(4)更换电气必须与原规格一致,禁止使用不合格的代用品,如因条件限制,电气元件的更换必须报经机电领导的同意。(5)维修结束...

1、当您付费下载文档后,您只拥有了使用权限,并不意味着购买了版权,文档只能用于自身使用,不得用于其他商业用途(如 [转卖]进行直接盈利或[编辑后售卖]进行间接盈利)。
2、本站所有内容均由合作方或网友上传,本站不对文档的完整性、权威性及其观点立场正确性做任何保证或承诺!文档内容仅供研究参考,付费前请自行鉴别。
3、如文档内容存在违规,或者侵犯商业秘密、侵犯著作权等,请点击“违规举报”。

碎片内容

安全技术交底建筑施工现场临时用电

您可能关注的文档

确认删除?
VIP
微信客服
  • 扫码咨询
会员Q群
  • 会员专属群点击这里加入QQ群
客服邮箱
回到顶部