电脑桌面
添加小米粒文库到电脑桌面
安装后可以在桌面快捷访问

应用抗菌药物防治外科感染的指导意见草案ⅡVIP免费

应用抗菌药物防治外科感染的指导意见草案Ⅱ_第1页
1/6
应用抗菌药物防治外科感染的指导意见草案Ⅱ_第2页
2/6
应用抗菌药物防治外科感染的指导意见草案Ⅱ_第3页
3/6
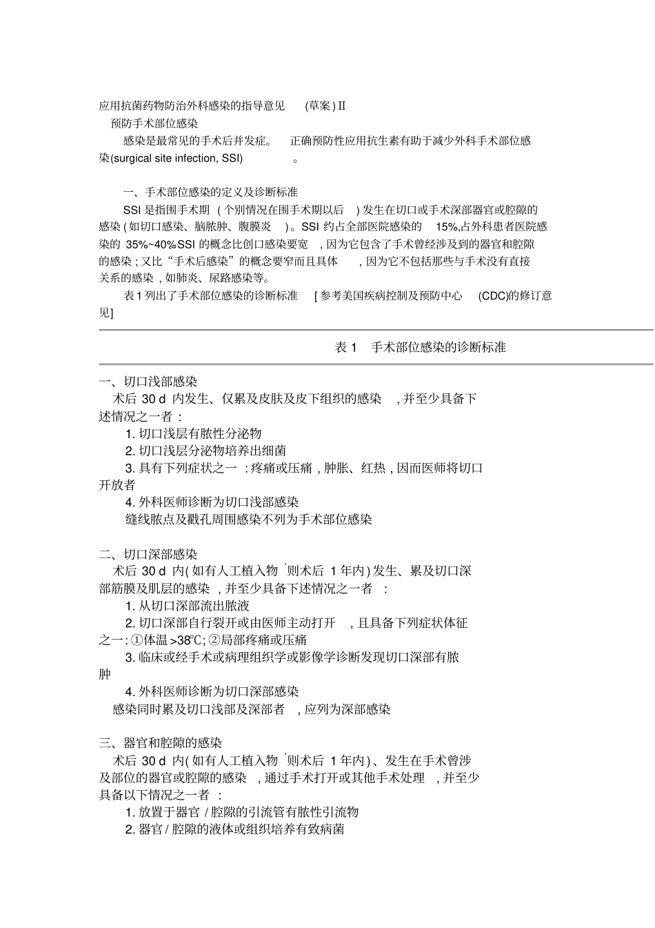
应用抗菌药物防治外科感染的指导意见(草案)Ⅱ预防手术部位感染感染是最常见的手术后并发症。正确预防性应用抗生素有助于减少外科手术部位感染(surgicalsiteinfection,SSI)。一、手术部位感染的定义及诊断标准SSI是指围手术期(个别情况在围手术期以后)发生在切口或手术深部器官或腔隙的感染(如切口感染、脑脓肿、腹膜炎)。SSI约占全部医院感染的15%,占外科患者医院感染的35%~40%。SSI的概念比创口感染要宽,因为它包含了手术曾经涉及到的器官和腔隙的感染;又比“手术后感染”的概念要窄而且具体,因为它不包括那些与手术没有直接关系的感染,如肺炎、尿路感染等。表1列出了手术部位感染的诊断标准[参考美国疾病控制及预防中心(CDC)的修订意见]表1手术部位感染的诊断标准一、切口浅部感染术后30d内发生、仅累及皮肤及皮下组织的感染,并至少具备下述情况之一者:1.切口浅层有脓性分泌物2.切口浅层分泌物培养出细菌3.具有下列症状之一:疼痛或压痛,肿胀、红热,因而医师将切口开放者4.外科医师诊断为切口浅部感染缝线脓点及戳孔周围感染不列为手术部位感染二、切口深部感染术后30d内(如有人工植入物*则术后1年内)发生、累及切口深部筋膜及肌层的感染,并至少具备下述情况之一者:1.从切口深部流出脓液2.切口深部自行裂开或由医师主动打开,且具备下列症状体征之一:①体温>38℃;②局部疼痛或压痛3.临床或经手术或病理组织学或影像学诊断发现切口深部有脓肿4.外科医师诊断为切口深部感染感染同时累及切口浅部及深部者,应列为深部感染三、器官和腔隙的感染术后30d内(如有人工植入物*则术后1年内)、发生在手术曾涉及部位的器官或腔隙的感染,通过手术打开或其他手术处理,并至少具备以下情况之一者:1.放置于器官/腔隙的引流管有脓性引流物2.器官/腔隙的液体或组织培养有致病菌3.经手术或病理组织学或影像学诊断器官/腔隙有脓肿4.外科医师诊断为器官/腔隙感染注:*人工植入物指人工心脏瓣膜、人工血管、人工关节等二、手术切口的分类SSI的发生与在手术过程中手术野所受污染的程度有关。既往多将手术切口分为三类:Ⅰ类清洁切口、Ⅱ类可能污染切口及Ⅲ类污染切口;然后将切口愈合情况以及是否感染分为甲、乙、丙三级。这作为手术科室医疗质量考核指标之一沿用已久。在实践中发现这种分类方法不够完善。为了更好地评估手术切口的污染情况,目前普遍将切口分为4类(表2)。表2手术切口分类类别分类标准Ⅰ类:清洁切口手术未进入炎症区,未进入呼吸、消化及泌尿生殖道,以及闭合性创伤手术符合上述条件者Ⅱ类:清洁-污染切口手术进入呼吸、消化或泌尿生殖道但无明显污染,例如无感染且顺利完成的胆道、胃肠道、阴道、口咽部手术Ⅲ类:污染切口新鲜开放性创伤手术;手术进入急性炎症但未化脓区域;胃肠道内容有明显溢出污染;术中无菌技术有明显缺陷(如开胸心脏按压)者Ⅳ类:污秽-感染切口有失活组织的陈旧创伤手术;已有临床感染或脏器穿孔的手术按上述方法分类,不同切口的感染率有显著不同:据Cruse统计清洁切口感染发生率为1%,清洁-污染切口为7%,污染切口为20%,污秽-感染切口为40%。因此,切口分类是决定是否需进行抗生素预防的重要依据。三、手术部位感染的细菌学最常见病原菌是葡萄球菌(金黄色葡萄球菌和凝固酶阴性葡萄球菌)和肠道杆菌科细菌(大肠杆菌属、肠杆菌、克雷伯菌属等)。其次,在发达国家,肠球菌占据了第3位,在国内则肠球菌相对少见,绿脓杆菌相对多见。国内暂无有关SSI致病菌的大组监测报告,但据近年大城市医院外科感染致病菌的调查结果,前三位是金黄色葡萄球菌、大肠杆菌及绿脓杆菌。SSI的病原菌可以是内源性或外源性的,大多数是内源性的,即来自病人本身的皮肤、黏膜及空腔脏器内的细菌。皮肤携带的致病菌多数是革兰阳性球菌,但在会阴及腹股沟区,皮肤常被粪便污染而带有革兰阴性杆菌及厌氧菌。手术切开胃肠道时,典型的SSI致病菌是革兰阴性肠道杆菌、革兰阳性球菌(如肠球菌),在结直肠还有厌氧菌(主要是脆弱类杆菌)。表3显示不同类型手术时最有可能引起SSI的病原菌,可据此推荐预防用抗菌药物。表3各类手术最易引起SSI的病原菌及预防用药选择手术类型最可能的病原菌*预防用药选择心脏手术金黄色葡萄球菌,凝固酶阴性葡...

1、当您付费下载文档后,您只拥有了使用权限,并不意味着购买了版权,文档只能用于自身使用,不得用于其他商业用途(如 [转卖]进行直接盈利或[编辑后售卖]进行间接盈利)。
2、本站所有内容均由合作方或网友上传,本站不对文档的完整性、权威性及其观点立场正确性做任何保证或承诺!文档内容仅供研究参考,付费前请自行鉴别。
3、如文档内容存在违规,或者侵犯商业秘密、侵犯著作权等,请点击“违规举报”。

碎片内容

应用抗菌药物防治外科感染的指导意见草案Ⅱ

您可能关注的文档

确认删除?
VIP
微信客服
  • 扫码咨询
会员Q群
  • 会员专属群点击这里加入QQ群
客服邮箱
回到顶部