电脑桌面
添加小米粒文库到电脑桌面
安装后可以在桌面快捷访问

核心和通用胜任力等级描述VIP免费

核心和通用胜任力等级描述_第1页
1/19
核心和通用胜任力等级描述_第2页
2/19
核心和通用胜任力等级描述_第3页
3/19
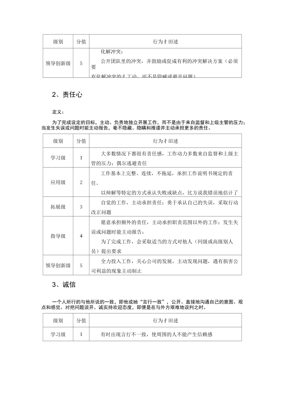
胜任力分级标准1、学习级:通过按指令做事而做出贡献,特点是:(1)学习本岗位工作所需的知识和技能;(2)具有初步的,较为基本的技术和胜任力;(3)积极学习相关的专业经验和知识。2、应用级:通过自己能独立工作而做出贡献,特点是(1)具有独立完成工作所需的知识和技能;(2)开始发展相关领域的知识。3、拓展级:通过自己技术专长而做出贡献,特点是:(1)具有独立完成工作所需的知识和技能;(2)能够为他人提供一些专业支持;(3)跟踪本专业的发展动态,娴熟掌握相关知识。4、指导级:通过他人而做出贡献,特点是:(1)具有深度与广度相结合的专业知识和技能;(2)具有创新思想和方法;(3)作为资源为他人提供有效的指导;(4)为他人提供业务增长的机会。5、领导创新级:通过战略远见而做出贡献,特点是:(1)可根据专业判断制订战略;(2)推动专业水平的发展;(3)专业水准为同行认可。胜任能力分级描述1、团队合作定义:团队合作指与他人通力合作,成为团队中的一部分一起工作,而不是分开工作或相互竞争。团队成员的身份不需要正式定义,只要是来自不同层级和部门的人员彼此相互沟通,以便解决问题或完成计划,就是以团队形态运作。团队合作也被称为:群体管理、群体促进、化解冲突、管理部门的气氛、激励他人。团队合作的级别定义级别分值行为扌田述学习级1中立:中立、被动、不参与,或不属于任何团队,不与他人沟通应用级2合作和分享信息:自愿参与,愿意与他人合作,支持团队的决定,是个'好的团队成员'克尽职守;与群体中的其他成员共同交流,分享信息和知识拓展级3表达期待和尊重:表达出对他人的正面期待,用正面的词语谈论团队成员;表现出对他人才智的尊重,真的重视他人的意见和专业知识,愿意向他人学习(尤其是下属);恳求他人提供意见和看法,协助执行特定的决策或计划;指导级4给予他人动力:公开表扬他人的良好,表现鼓励并给予他人动力,让他们感觉到自身的价值;激励团队所有成员一起为过程做出奉献;米取行动增进友善的气氛、良好的士气及合作;维护并提升团队在外部的声誉;愿意帮助工作群体中的其他成员解决所遇见的问题;无保留地将自己所掌握的技能传授给其他成员级别分值行为扌田述领导创新级5化解冲突:公开团队里的冲突,并鼓励或促成有利的冲突解决方案(必须要有化解冲突的彳丁动,而不是隐臧或避开问题)2、责任心定义:为了完成设定的目标,主动、负责地独立开展工作,而不是由于来自监督和上级主管的压力;当发生失误或问题时能主动报告,毫不隐藏、隐瞒和推诿并主动承担更多的责任。级别分值行为扌田述学习级1大多数情况下都很有责任感,工作动力多数来自监督和上级主管的压力;偶尔逃避责任应用级2工作基本上完整、连续,不拖延,承担工作说明书规定的责任。以辩解等特定的方式承认失败或缺点,比方说我错误地估计了形势拓展级3自觉的工作,主动承担责任;勇于承认自己的失误,采取行动改正问题指导级4愿意承担额外的责任,主动承担职责范围以外的工作;发生失误或问题时能主动报告;为了完成工作,会采取适当的方式对他人(冋级或高级别人员)提出要求领导创新级5全力投入工作,关心公司的发展,主动发现问题,遇有损害公司利益的现象主动制止3、诚信一个人所行的与他所说的一致,即他或她“言行一致”,公开、直接地沟通自己的意图、观点和感觉。对把问题谈开、诚实持欢迎态度,即便是在与外方艰难地谈判之时。级别分值行为扌田述学习级1有时出现言行不一致,使周围的人不能产生信赖感级别分值行为扌田述应用级2提供基于事件本质的正确信息,不夸大或缩小事实。不编造、散布未经正式渠道证实的信息。拓展级3以诚实的态度对待他人,在和他人父流时,让对方充分了解全部的信息,除了宣传会带来的好处外,也告诉别人要付出的代价和会引起的消极影响。不说假话,态度坦诚,深得周围人的信赖指导级4公开、直接地沟通自己的意图、观点和感觉。认识到并主动谈出自己在工作中的消极感受或所犯的错误,即使在最好是不说或没有被要求的情况下,仍然能够公开表达自己的感受和想法。具备正确的道德观念和处事原则。领导创新级5所米取...

1、当您付费下载文档后,您只拥有了使用权限,并不意味着购买了版权,文档只能用于自身使用,不得用于其他商业用途(如 [转卖]进行直接盈利或[编辑后售卖]进行间接盈利)。
2、本站所有内容均由合作方或网友上传,本站不对文档的完整性、权威性及其观点立场正确性做任何保证或承诺!文档内容仅供研究参考,付费前请自行鉴别。
3、如文档内容存在违规,或者侵犯商业秘密、侵犯著作权等,请点击“违规举报”。

碎片内容

核心和通用胜任力等级描述

您可能关注的文档

确认删除?
VIP
微信客服
  • 扫码咨询
会员Q群
  • 会员专属群点击这里加入QQ群
客服邮箱
回到顶部