电脑桌面
添加小米粒文库到电脑桌面
安装后可以在桌面快捷访问

技术研发部门工作流程VIP免费

技术研发部门工作流程_第1页
1/30
技术研发部门工作流程_第2页
2/30
技术研发部门工作流程_第3页
3/30
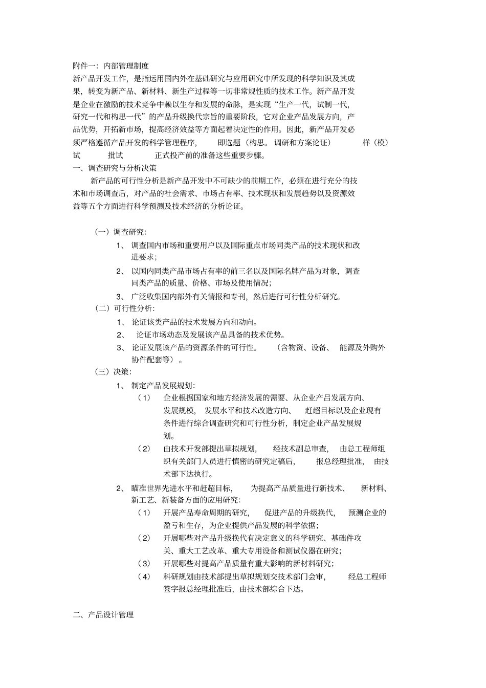
任命授权建立确定新产品开发部门工作流程图技术副总技术部负责人内部管理制度新产品开发策略主要方式呈报阶段性工作总结新产品样品开发新产品开发过程深圳市桑霞太阳能有限公司附件一:内部管理制度新产品开发工作,是指运用国内外在基础研究与应用研究中所发现的科学知识及其成果,转变为新产品、新材料、新生产过程等一切非常规性质的技术工作。新产品开发是企业在激励的技术竞争中赖以生存和发展的命脉,是实现“生产一代,试制一代,研究一代和构思一代”的产品升级换代宗旨的重要阶段,它对企业产品发展方向,产品优势,开拓新市场,提高经济效益等方面起着决定性的作用。因此,新产品开发必须严格遵循产品开发的科学管理程序,即选题(构思。调研和方案论证)样(模)试批试正式投产前的准备这些重要步骤。一、调查研究与分析决策新产品的可行性分析是新产品开发中不可缺少的前期工作,必须在进行充分的技术和市场调查后,对产品的社会需求、市场占有率、技术现状和发展趋势以及资源效益等五个方面进行科学预测及技术经济的分析论证。(一)调查研究:1、调查国内市场和重要用户以及国际重点市场同类产品的技术现状和改进要求;2、以国内同类产品市场占有率的前三名以及国际名牌产品为对象,调查同类产品的质量、价格、市场及使用情况;3、广泛收集国内部外有关情报和专刊,然后进行可行性分析研究。(二)可行性分析:1、论证该类产品的技术发展方向和动向。2、论证市场动态及发展该产品具备的技术优势。3、论证发展该产品的资源条件的可行性。(含物资、设备、能源及外购外协件配套等)。(三)决策:1、制定产品发展规划:(1)企业根据国家和地方经济发展的需要、从企业产吕发展方向、发展规模,发展水平和技术改造方向、赶超目标以及企业现有条件进行综合调查研究和可行性分析,制定企业产品发展规划。(2)由技术开发部提出草拟规划,经技术副总审查,由总工程师组织有关部门人员进行慎密的研究定稿后,报总经理批准,由技术部下达执行。2、瞄准世界先进水平和赶超目标,为提高产品质量进行新技术、新材料、新工艺、新装备方面的应用研究:(1)开展产品寿命周期的研究,促进产品的升级换代,预测企业的盈亏和生存,为企业提供产品发展的科学依据;(2)开展哪些对产品升级换代有决定意义的科学研究、基础件攻关、重大工艺改革、重大专用设备和测试仪器在研究;(3)开展哪些对提高产品质量有重大影响的新材料研究;(4)科研规划由技术部提出草拟规划交技术部门会审,经总工程师签字报总经理批准后,由技术部综合下达。二、产品设计管理产品设计是指从确定产品设计任务书起到确定产品结构为止的一系列技术工作的准备和管理,是产品开发的重要环节,是产品生产过程的开始,必须严格遵循“三段设计”程序。(一)技术任务书:技术任务书是产品在初步设计阶段内,由设计部门向上级对计划任务书提出体现产品合理设计方案的改进性和推荐性意见的文件。经上级批准后,作为产品技术设计的依据。其目的在于正确地确定产品最佳总体设计方案、主要技术性能参数、工作原理、系统和主体结构,并由设计员负责编写(其中标准化综合要求会同标准化人员共同拟订),其编号内容和程序作如下规定:1、设计依据(根据具体情况可以包括一个或数个内容):(1)重点任务:说明安排的内容及文件号;(2)国内外技术情报:在产品的性能和使用性方面赶超国内外先进水平或产品品种方面填补国内“空白”:(3)市场经济情报:在产品的形态、型式(新颖性)等方面满足用户要耱,适应市场需要,具有竞争能力;(4)企业产品开发长远规划和年度技术组织措施计划,详述规划的有关内容,并说明现在进行设计时机上的必要性。2、产品用途及使用范围。3、对计划任务书提出有关个性和改进意见。4、基本参数及主要技术指标。5、总体布局及主要部件结构叙述:用简略画法勾出产品基本外形,轮廓尺寸及主要部件的布局位置,并叙述主要部件的结构。6、产品工作原理及系统:用生产力画法勾出产品的原理图、系统图,并加以说明。7、国内外同类产品的水平分析比较:列出国内外同类型产品主要技术性能、规格、结构...

1、当您付费下载文档后,您只拥有了使用权限,并不意味着购买了版权,文档只能用于自身使用,不得用于其他商业用途(如 [转卖]进行直接盈利或[编辑后售卖]进行间接盈利)。
2、本站所有内容均由合作方或网友上传,本站不对文档的完整性、权威性及其观点立场正确性做任何保证或承诺!文档内容仅供研究参考,付费前请自行鉴别。
3、如文档内容存在违规,或者侵犯商业秘密、侵犯著作权等,请点击“违规举报”。

碎片内容

技术研发部门工作流程

爱的疯狂+ 关注
实名认证
内容提供者

该用户很懒,什么也没介绍

确认删除?
VIP
微信客服
  • 扫码咨询
会员Q群
  • 会员专属群点击这里加入QQ群
客服邮箱
回到顶部