电脑桌面
添加小米粒文库到电脑桌面
安装后可以在桌面快捷访问

降压药种类和联合用药VIP专享VIP免费

降压药种类和联合用药_第1页
1/6
降压药种类和联合用药_第2页
2/6
降压药种类和联合用药_第3页
3/6
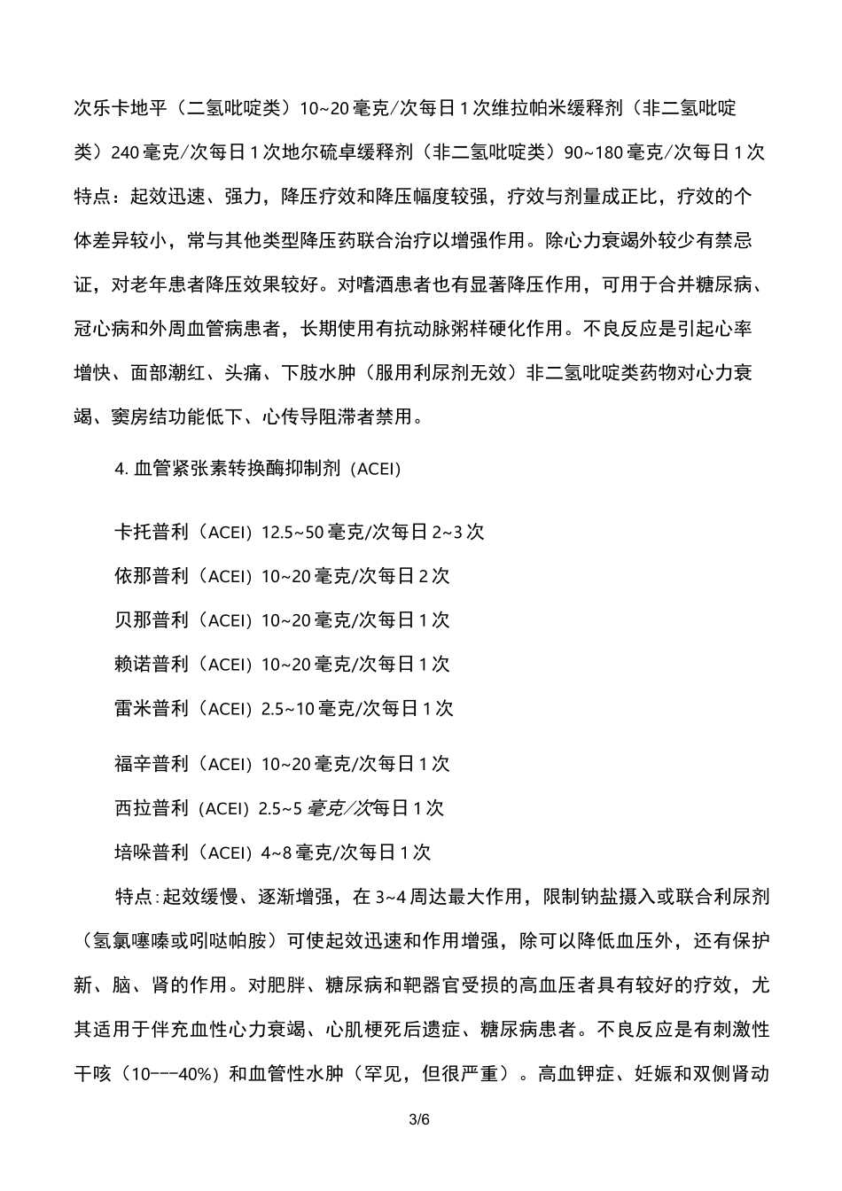
1/611月门店每周小知识点(第五周)降压药的种类、特点及适应症、联合应用髙血压的现代治疗常用药物主要有五大类,即利尿剂、B受体阻滞剂、钙拮抗剂(CCB),血管紧张素转换酶抑制剂(ACEI)、血管紧张素II受体拮抗剂(ARB)。另外我国也有一些复方制剂及中药制剂在使用。1.利尿药氢氯噻嗪(噻嗪类利尿药)12.5毫克/次每日1~2次。氯噻嗪(噻嗪类利尿药)25~50毫克/次每日1次。螺内酯(噻嗪类利尿药)20~40毫克/次每日1~2次。氨苯喋啶(保钾利尿剂)50毫克/次每日1~2次阿米洛利(保钾利尿剂)5~10毫克/次每日1次呋塞米(速尿)(袢利尿剂)20~40毫克/次每日1~2次吲达帕胺(类似噻嗪利尿药)1.25~2.5毫克/次每日1次特点:降压起效较快,作用平稳,持续时间较长,且价格低廉。所以,尽管这些年有新的降压药物不断问世,但利尿剂仍然是髙血压患者选用最多的的药物。服药2~3小时后作用达髙峰。适用于轻、中度髙血压,对盐敏感性髙血压(对食盐敏感的髙血压)、合并肥胖,更年期女性和老年人有较强的降压效果。因能增强其他降压药(普利类,沙坦类,地平类,洛尔类)的疗效而常和其他药物联合使用。长期使用应注意其对血脂、血糖、血尿酸的不良影响。痛风者及肾功能不全者禁用。首选:老年性单纯收缩压增高;高血压伴有水肿。禁忌症:糖尿病、痛风、高血脂、肾功能不全患者禁用。2/6注意事项:利尿剂会导致电解质紊乱(低血钾,低血镁,低血钙等),而血糖和尿酸会升高。治疗期间要监测血钾水平。其中长期服用噻嗪类和吲哒帕胺会导致低血钾,而长期服用螺内酯,氨苯喋啶,阿米洛利等保钾利尿药会导致高血钾。2.B受体阻滞剂普萘洛尔(B阻滞剂)10~20毫克/次每日2~3次美托洛尔(B阻滞剂)25~50毫克/次每日2次阿替洛尔(B阻滞剂)50~100毫克/次每日1次倍他洛尔(B阻滞剂)10~20毫克/次每日1次比索洛尔(B阻滞剂)5~10毫克/次每日1次卡维洛尔(a、B阻滞剂)12.5~25毫克/次每日1~2次拉贝洛尔(a、B阻滞剂)100毫克/次每日2~3次特点:起效较迅速、强力,各药持续时间有差异.适用于各种不同严重程度高血压,特别是快心率的中青年患者、合并心绞痛患者,对老年高血压疗效较差。不良反应有心动过缓、乏力、四肢发冷。有急性心力衰竭、支气管哮喘、病态窦房结综合征、房室传导阻滞、外周血管病者禁用。首选:心律〉80次/分钟;心绞痛。禁忌症:哮喘;糖尿病;髙血脂;心律V55次/分钟;心功能不全患者禁用。3.钙通道阻滞剂(CCB,钙拮抗剂)硝苯地平(二氢吡啶类)5~10毫克/次每日3次硝苯地平控释片(二氢吡啶类)30~60毫克/次每日1次尼卡地平(二氢吡啶类)40毫克/次每日2次尼群地平(二氢吡啶类)10毫克/次每日2次非洛地平缓释剂(二氢吡啶类)5~10毫克/次每日1次氨氯地平(二氢吡啶类)5~10毫克/次每日1次左旋氨氯地平(二氢吡啶类)2.5~5毫克/次每日1次拉西地平(二氢吡啶类)4~6毫克/次每日13/6次乐卡地平(二氢吡啶类)10~20毫克/次每日1次维拉帕米缓释剂(非二氢吡啶类)240毫克/次每日1次地尔硫卓缓释剂(非二氢吡啶类)90~180毫克/次每日1次特点:起效迅速、强力,降压疗效和降压幅度较强,疗效与剂量成正比,疗效的个体差异较小,常与其他类型降压药联合治疗以增强作用。除心力衰竭外较少有禁忌证,对老年患者降压效果较好。对嗜酒患者也有显著降压作用,可用于合并糖尿病、冠心病和外周血管病患者,长期使用有抗动脉粥样硬化作用。不良反应是引起心率增快、面部潮红、头痛、下肢水肿(服用利尿剂无效)非二氢吡啶类药物对心力衰竭、窦房结功能低下、心传导阻滞者禁用。4.血管紧张素转换酶抑制剂(ACEI)卡托普利(ACEI)12.5~50毫克/次每日2~3次依那普利(ACEI)10~20毫克/次每日2次贝那普利(ACEI)10~20毫克/次每日1次赖诺普利(ACEI)10~20毫克/次每日1次雷米普利(ACEI)2.5~10毫克/次每日1次福辛普利(ACEI)10~20毫克/次每日1次西拉普利(ACEI)2.5~5毫克/次每日1次培哚普利(ACEI)4~8毫克/次每日1次特点:起效缓慢、逐渐增强,在3~4周达最大作用,限制钠盐摄入或联合利尿剂(氢氯噻嗪或吲哒帕胺)可使起效迅速和作用增强,除可以降低血压外,还有保护新、脑、肾的作用。对肥胖、糖...

1、当您付费下载文档后,您只拥有了使用权限,并不意味着购买了版权,文档只能用于自身使用,不得用于其他商业用途(如 [转卖]进行直接盈利或[编辑后售卖]进行间接盈利)。
2、本站所有内容均由合作方或网友上传,本站不对文档的完整性、权威性及其观点立场正确性做任何保证或承诺!文档内容仅供研究参考,付费前请自行鉴别。
3、如文档内容存在违规,或者侵犯商业秘密、侵犯著作权等,请点击“违规举报”。

碎片内容

降压药种类和联合用药

wxg+ 关注
实名认证
内容提供者

该用户很懒,什么也没介绍

确认删除?
VIP
微信客服
  • 扫码咨询
会员Q群
  • 会员专属群点击这里加入QQ群
客服邮箱
回到顶部