电脑桌面
添加小米粒文库到电脑桌面
安装后可以在桌面快捷访问

山东省高考物理选择题命题点专题突破一 VIP专享VIP免费

山东省高考物理选择题命题点专题突破一 _第1页
1/4
山东省高考物理选择题命题点专题突破一 _第2页
2/4
山东省高考物理选择题命题点专题突破一 _第3页
3/4
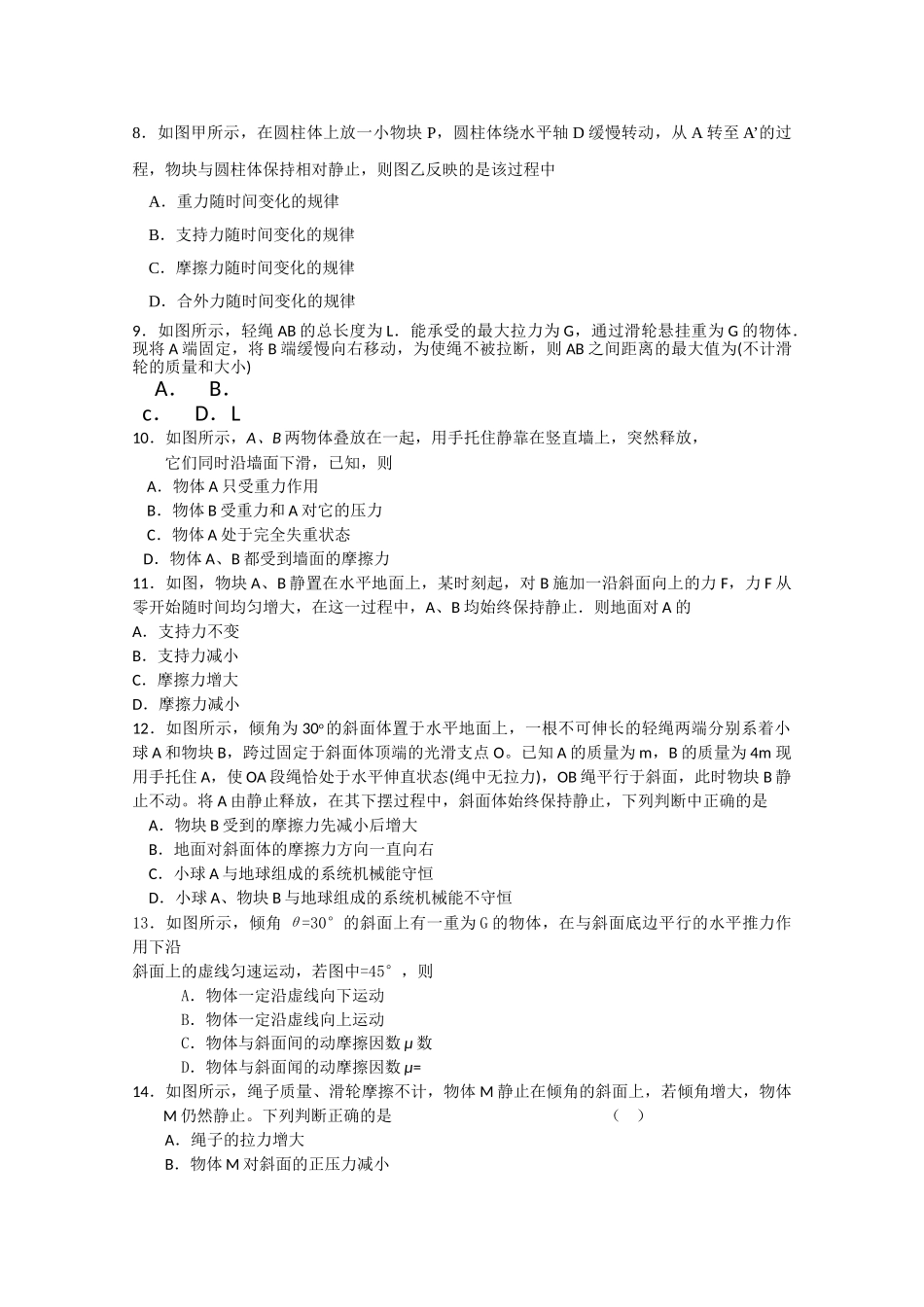
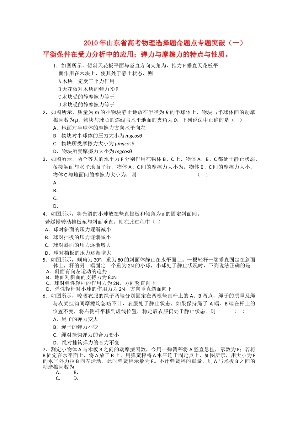
2010年山东省高考物理选择题命题点专题突破(一)平衡条件在受力分析中的应用;弹力与摩擦力的特点与性质。1.如图所示,倾斜天花板平面与竖直方向夹角为,推力F垂直天花板平面作用在木块上,使其处于静止状态,则A木块一定受三个力作用B天花板对木块的弹力N>FC木块受的静摩擦力等于D术块受的静摩擦力等于2.如图所示,质量为m的小物块静止地放在半径为R的半球体上,物块与半球体间的动摩擦因数为μ,物块与球心的连线与水平地面的夹角为θ,下列说法中正确的是()A.地面对半球体的摩擦力方向水平向左B.物块对半球体的压力大小为mgcosθC.物块所受摩擦力大小为μmgcosθD.物块所受摩擦力大小为mgcosθ3.如图所示,两个等大的水平力F分别作用在物体B、C上.物体A、B、C都处于静止状态.备接触面与水平地面平行。物体A、C间的摩擦力大小为,物体B、C间的摩擦力大小.物体C与地面间的摩擦力大小为,则()A.B.C.D.4.如图所示,将光滑的小球放在竖直挡板和倾角为a的固定斜面间。若缓慢转动挡板至与斜面垂直,则在此过程中()A.球对斜面的压力逐渐减小B.球对挡板的压力逐渐减小C.球对斜面的压力逐渐增大D.球对挡板的压力逐渐增大5.如图所示,倾角为30°,重为80的斜面体静止在水平面上。一根轻杆一端垂直固定在斜面体上,杆的另一端固定一个重为2N的小球,小球处于静止状况时,下列说法正确的是A.斜面有向左运动的趋势B.地面对斜面的支持力为80NC.球对弹性轻杆的作用力为2N,方向竖直向下D.弹性轻杆对小球的作用力为2N,方向垂直斜面向下6.如图所示,晾晒衣服的绳子两端分别固定在两根竖直杆上的A、B两点,绳子的质量及绳与衣架挂钩间摩擦均忽略不计,衣服处于静止状态。如果保持绳子A端、B端在杆上的位置不变,将右侧杆平移到虚线位置,稳定后衣服仍处于静止状态。则()A.绳子的弹力变大B.绳子的弹力不变C.绳对挂钩弹力的合力变小D.绳对挂钩弹力的合力不变7、测定小物体A与木板B之问的动摩擦因数,今用一弹簧秤将A竖直悬挂,示数为F;若将B固定在水平面上,将A放于B上,用弹簧秤将A水平连于固定点上,如图所示,用大小为F的水平外力拉B向左运动,此时弹簧秤示数为F。不计弹簧秤的重量,则A与术板B之间的动摩擦因数为A.B.C.D.8.如图甲所示,在圆柱体上放一小物块P,圆柱体绕水平轴D缓慢转动,从A转至A’的过程,物块与圆柱体保持相对静止,则图乙反映的是该过程中A.重力随时间变化的规律B.支持力随时间变化的规律C.摩擦力随时间变化的规律D.合外力随时间变化的规律9.如图所示,轻绳AB的总长度为L.能承受的最大拉力为G,通过滑轮悬挂重为G的物体.现将A端固定,将B端缓慢向右移动,为使绳不被拉断,则AB之间距离的最大值为(不计滑轮的质量和大小)A.B.c.D.L10.如图所示,A、B两物体叠放在一起,用手托住静靠在竖直墙上,突然释放,它们同时沿墙面下滑,已知,则A.物体A只受重力作用B.物体B受重力和A对它的压力C.物体A处于完全失重状态D.物体A、B都受到墙面的摩擦力11.如图,物块A、B静置在水平地面上,某时刻起,对B施加一沿斜面向上的力F,力F从零开始随时间均匀增大,在这一过程中,A、B均始终保持静止.则地面对A的A.支持力不变B.支持力减小C.摩擦力增大D.摩擦力减小12.如图所示,倾角为30o的斜面体置于水平地面上,一根不可伸长的轻绳两端分别系着小球A和物块B,跨过固定于斜面体顶端的光滑支点O。已知A的质量为m,B的质量为4m现用手托住A,使OA段绳恰处于水平伸直状态(绳中无拉力),OB绳平行于斜面,此时物块B静止不动。将A由静止释放,在其下摆过程中,斜面体始终保持静止,下列判断中正确的是A.物块B受到的摩擦力先减小后增大B.地面对斜面体的摩擦力方向一直向右C.小球A与地球组成的系统机械能守恒D.小球A、物块B与地球组成的系统机械能不守恒13.如图所示,倾角θ=30°的斜面上有一重为G的物体,在与斜面底边平行的水平推力作用下沿斜面上的虚线匀速运动,若图中=45°,则A.物体一定沿虚线向下运动B.物体一定沿虚线向上运动C.物体与斜面间的动摩擦因数μ数D.物体与斜面闻的动摩擦因数μ=14.如图所示,绳子质量、滑...

1、当您付费下载文档后,您只拥有了使用权限,并不意味着购买了版权,文档只能用于自身使用,不得用于其他商业用途(如 [转卖]进行直接盈利或[编辑后售卖]进行间接盈利)。
2、本站所有内容均由合作方或网友上传,本站不对文档的完整性、权威性及其观点立场正确性做任何保证或承诺!文档内容仅供研究参考,付费前请自行鉴别。
3、如文档内容存在违规,或者侵犯商业秘密、侵犯著作权等,请点击“违规举报”。

碎片内容

山东省高考物理选择题命题点专题突破一

确认删除?
VIP
微信客服
  • 扫码咨询
会员Q群
  • 会员专属群点击这里加入QQ群
客服邮箱
回到顶部