电脑桌面
添加小米粒文库到电脑桌面
安装后可以在桌面快捷访问

高中化学第二单元化学反应中的热量2课时学案苏教版必修2VIP免费

高中化学第二单元化学反应中的热量2课时学案苏教版必修2_第1页
1/13
高中化学第二单元化学反应中的热量2课时学案苏教版必修2_第2页
2/13
高中化学第二单元化学反应中的热量2课时学案苏教版必修2_第3页
3/13
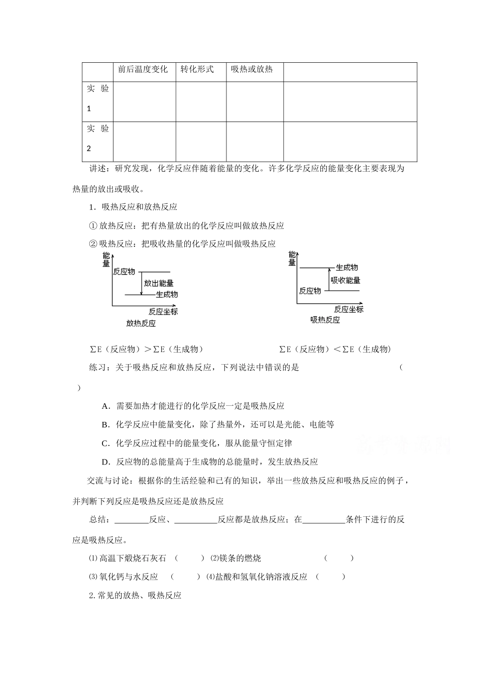
专题二化学反应与能量转化第二单元化学反应中的热量第一课时一、教学目标课标内容:1.知道化学键的断裂和形成是化学反应中能量转化的主要原因2.通过生产、生活中的实例了解化学能与热能的相互转化3.认识提高燃料的燃烧效率、开发高能清洁燃料的重要性会考考纲:1.知道化学键的断裂和形成是化学反应中能量变化的主要原因(A)2.了解吸热反应和放热反应的涵义(B)3.通过生产、生活中的实例了解化学能与热能的相互转化(B)教学目标:(一)知识与技能:1.知道化学键的断裂和形成是化学反应中能量变化的主要原因:化学键的断裂要吸收能量,化学键的形成要放出能量,知道一个化学反应是吸收能量还是放出能量,取决于反应物的总能量与生成物的总能量的相对高低2.初步学会热化学方程式的书写(二)过程与方法:从学生熟悉的燃料的燃烧释放能量入手,了解“旧的化学键的断裂和新的化学键的生成”是化学反应中能量变化的主要原因;通过实验探究体验科学研究的一般过程(三)情感与价值观:初步体会通过实验认识和研究化学反应原理的方法与价值;能发现并学习与生产、生活有关的化学问题,建立化学为生产、生活服务的观点二、教学重、难点和突破方法教学重点:放热反应和吸热反应;化学反应中能量变化与反应物、生成物总能量的关系;热化学方程式的书写及其简单计算教学难点:化学反应能量变化与反应物、生成物总能量的关系;有关热化学方程式的计算三、教学过程:(一)设计思路通过对生产、生活中的实例分析讨论,引入化学反应中的能量变化主要表现为热量的变化,借此引出“放热反应和吸热反应”概念,再通过对微观结构分析,得出:化学反应过程中的能量变化的主要原因是由于化学键断裂和形成。最后由“为了把化学反应放出或吸收的热量表示出来”,引入热化学方程式,并简单介绍热化学方程式的书写以及简单计算方法。(二)教学媒体和教具学案、练习题、图片……(三)课堂教学流程1.创设情境,引入新课在化学反应中,反应物转化为生成物的同时,会伴随能量的转化。研究化学反应中的能量变化,能指导我们利用化学反应更好地为生产、生活服务。那么,化学反应过程中会伴随哪些能量变化呢?⑴化学反应的特征是,同时伴随着的转化;⑵化学反应过程中的能量转化形式主要有:⑶判断下列变化过程中化学能的转化形式:①植物的光合作用:转化为化学能;②煤气燃烧:化学能转化为;③干电池放电:化学能转化为;④“雷雨发庄稼”:转化为化学能。设疑:化学反应过程中主要表现为何种能量的变化呢?2.进行新课一.化学反应中的热量变化活动与探究:探究下列变化过程中的温度变化,并回答表格所提问题【实验1】向一支试管中放入用砂纸打磨光亮的镁条,加入5mL2mol/L的盐酸,用手触摸试管外壁,有什么感觉?【实验2】在100mL小烧杯中加入约20g经过研磨的氢氧化钡晶体,然后加入约10g氯化铵晶体,用玻璃棒搅拌,使之充分混合。用手触摸烧杯外壁,反应混合物的温度有什么变化?反应能量反应化学反应方程式前后温度变化转化形式吸热或放热实验1实验2讲述:研究发现,化学反应伴随着能量的变化。许多化学反应的能量变化主要表现为热量的放出或吸收。1.吸热反应和放热反应①放热反应:把有热量放出的化学反应叫做放热反应②吸热反应:把吸收热量的化学反应叫做吸热反应∑E(反应物)>∑E(生成物)∑E(反应物)<∑E(生成物)练习:关于吸热反应和放热反应,下列说法中错误的是()A.需要加热才能进行的化学反应一定是吸热反应B.化学反应中能量变化,除了热量外,还可以是光能、电能等C.化学反应过程中的能量变化,服从能量守恒定律D.反应物的总能量高于生成物的总能量时,发生放热反应交流与讨论:根据你的生活经验和己有的知识,举出一些放热反应和吸热反应的例子,并判断下列反应是吸热反应还是放热反应总结:反应、反应都是放热反应;在条件下进行的反应是吸热反应。⑴高温下煅烧石灰石()⑵镁条的燃烧()⑶氧化钙与水反应()⑷盐酸和氢氧化钠溶液反应()2.常见的放热、吸热反应⑴放热反应:①所有燃烧反应;②酸碱中和反应;③金属与酸生成气体的反应;④大多数的化合反应。⑵吸热反...

1、当您付费下载文档后,您只拥有了使用权限,并不意味着购买了版权,文档只能用于自身使用,不得用于其他商业用途(如 [转卖]进行直接盈利或[编辑后售卖]进行间接盈利)。
2、本站所有内容均由合作方或网友上传,本站不对文档的完整性、权威性及其观点立场正确性做任何保证或承诺!文档内容仅供研究参考,付费前请自行鉴别。
3、如文档内容存在违规,或者侵犯商业秘密、侵犯著作权等,请点击“违规举报”。

碎片内容

高中化学第二单元化学反应中的热量2课时学案苏教版必修2

确认删除?
VIP
微信客服
  • 扫码咨询
会员Q群
  • 会员专属群点击这里加入QQ群
客服邮箱
回到顶部