电脑桌面
添加小米粒文库到电脑桌面
安装后可以在桌面快捷访问

企业保密培训课件VIP免费

企业保密培训课件_第1页
1/9
企业保密培训课件_第2页
2/9
企业保密培训课件_第3页
3/9
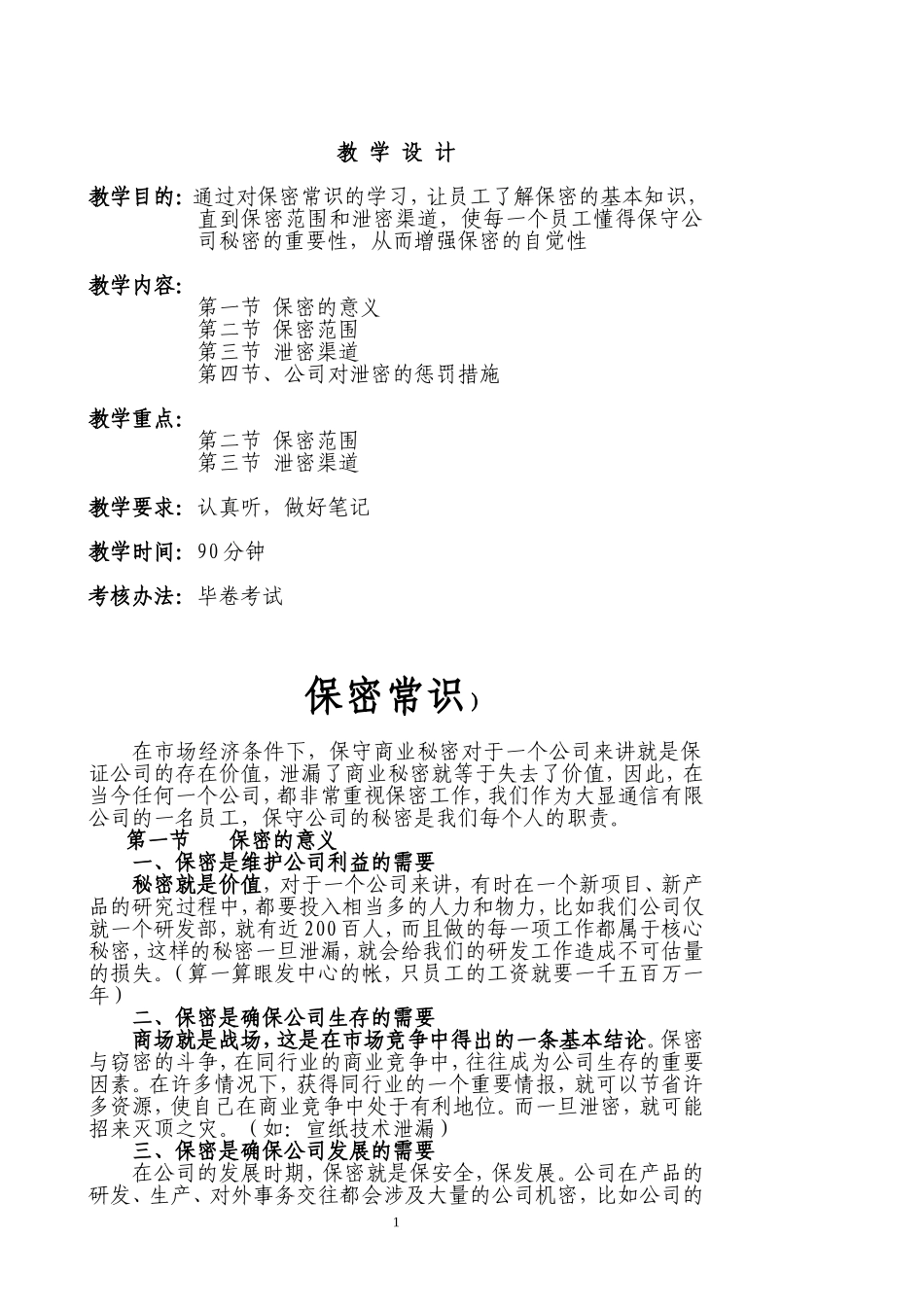
教学设计教学目的:通过对保密常识的学习,让员工了解保密的基本知识,直到保密范围和泄密渠道,使每一个员工懂得保守公司秘密的重要性,从而增强保密的自觉性教学内容:第一节保密的意义第二节保密范围第三节泄密渠道第四节、公司对泄密的惩罚措施教学重点:第二节保密范围第三节泄密渠道教学要求:认真听,做好笔记教学时间:90分钟考核办法:毕卷考试保密常识)在市场经济条件下,保守商业秘密对于一个公司来讲就是保证公司的存在价值,泄漏了商业秘密就等于失去了价值,因此,在当今任何一个公司,都非常重视保密工作,我们作为大显通信有限公司的一名员工,保守公司的秘密是我们每个人的职责。第一节保密的意义一、保密是维护公司利益的需要秘密就是价值,对于一个公司来讲,有时在一个新项目、新产品的研究过程中,都要投入相当多的人力和物力,比如我们公司仅就一个研发部,就有近200百人,而且做的每一项工作都属于核心秘密,这样的秘密一旦泄漏,就会给我们的研发工作造成不可估量的损失。(算一算眼发中心的帐,只员工的工资就要一千五百万一年)二、保密是确保公司生存的需要商场就是战场,这是在市场竞争中得出的一条基本结论。保密与窃密的斗争,在同行业的商业竞争中,往往成为公司生存的重要因素。在许多情况下,获得同行业的一个重要情报,就可以节省许多资源,使自己在商业竞争中处于有利地位。而一旦泄密,就可能招来灭顶之灾。(如:宣纸技术泄漏)三、保密是确保公司发展的需要在公司的发展时期,保密就是保安全,保发展。公司在产品的研发、生产、对外事务交往都会涉及大量的公司机密,比如公司的1发展战略、生产计划、内部组织结构、产品信息等。这些秘密安全不安全,关系到公司的发展,关系到公司在市场竞争中的胜负。所以保守公司的保密就是保公司的发展。(微软公司的员工离开后待遇照就)第二节保密范围(保什么)一、日常工作中的保密(一)涉密文件的处理和档案资料的保密涉密文件的处理包括对涉密文件拟写、印制、传递、携带、承办、使用、移交和销毁等各个环节。档案资料的保密是指对载有秘密内容的文件报纸、期刊、教材、图表、照片(含底片)、以及各类资料汇编、工作手册的保密管理。1、涉密文件的拟写与印制。秘密资料的拟制,应在符合保密要求的场所进行。承办人起草文件时,应提出发送范围、定何密级、保密期限等意见,报签发领导一并核定。文件的草稿应按正文的密级管理。承办人拟制完毕以后,应将文件的定稿由保密人员分发、保存。秘密文件的复印、打印、铅印等,须经有批准权限的领导批准后,在公司内部或指定的地方场所进行,并严格控制份数。文件印制过程中的校对稿和废页,要及时彻底销毁。2、涉密文件的传递。发送文件、报纸、刊物等要由专门人员统一分发。发往外地的秘密文件资料,要经有保密措施的渠道传递,不得经普通部门邮寄,在市内传递时要有专人专车直送。3、涉密文件的承办与使用。承办人在收发秘密文件时要及时做好登记(部队的管理情况)。借阅文件时要有领导的批准,并按规定办理借阅手续,无关人员不得阅知。组织传阅的秘密文件要及时崔退,不得失去控制。4、涉密文件的移交。一切秘密文件资料使用后,均须存放在档案室。确需业务部门自己保管的秘密文件资料,应放在有安全保障的保密柜内。绝密件应专门保管。交接保密文件资料时,双方人员要当面点清,在移交文据上共同签字盖章,必要时由领导派人监交。调动工作、离职人员必须把承办、保存的秘密文件资料和工作记录本全部清退给档案室(保密员),不得私自转交他人,交接不清不办理离职手续。5、档案资料的管理。档案资料是指具有查考使用价值、经过立案归档集中保管起来的各种文件资料。在档案资料中有相当一部分涉及公司的秘密,有的甚至是核心秘密。因此,必须严格档案资料的保密管理。查阅公司的档案资料,必须按借阅档案的要求,写明使用目的、内容和方法,经领导同意由档案室按有关规定办理。借阅的档案材料,不得转借他人。6、废旧资料的销毁。废旧资料,是指按规定不需要归档的文件资料和已经超过保密期限、无存档价值的档案资料,以及办公所用的废旧报纸等文字...

1、当您付费下载文档后,您只拥有了使用权限,并不意味着购买了版权,文档只能用于自身使用,不得用于其他商业用途(如 [转卖]进行直接盈利或[编辑后售卖]进行间接盈利)。
2、本站所有内容均由合作方或网友上传,本站不对文档的完整性、权威性及其观点立场正确性做任何保证或承诺!文档内容仅供研究参考,付费前请自行鉴别。
3、如文档内容存在违规,或者侵犯商业秘密、侵犯著作权等,请点击“违规举报”。

碎片内容

企业保密培训课件

确认删除?
VIP
微信客服
  • 扫码咨询
会员Q群
  • 会员专属群点击这里加入QQ群
客服邮箱
回到顶部